mp-4529/K2SO4/anharm

Harmonic properties

../../_images/fig_bandos_pr10432.png

(a) Phonon dispersion with participation ratio and DOS

../../_images/fig_thermo10432.png

(b) Thermodynamic properties

Grüneisen parameters

../../_images/fig_gru_all4226.png

(a) Grüneisen parameters

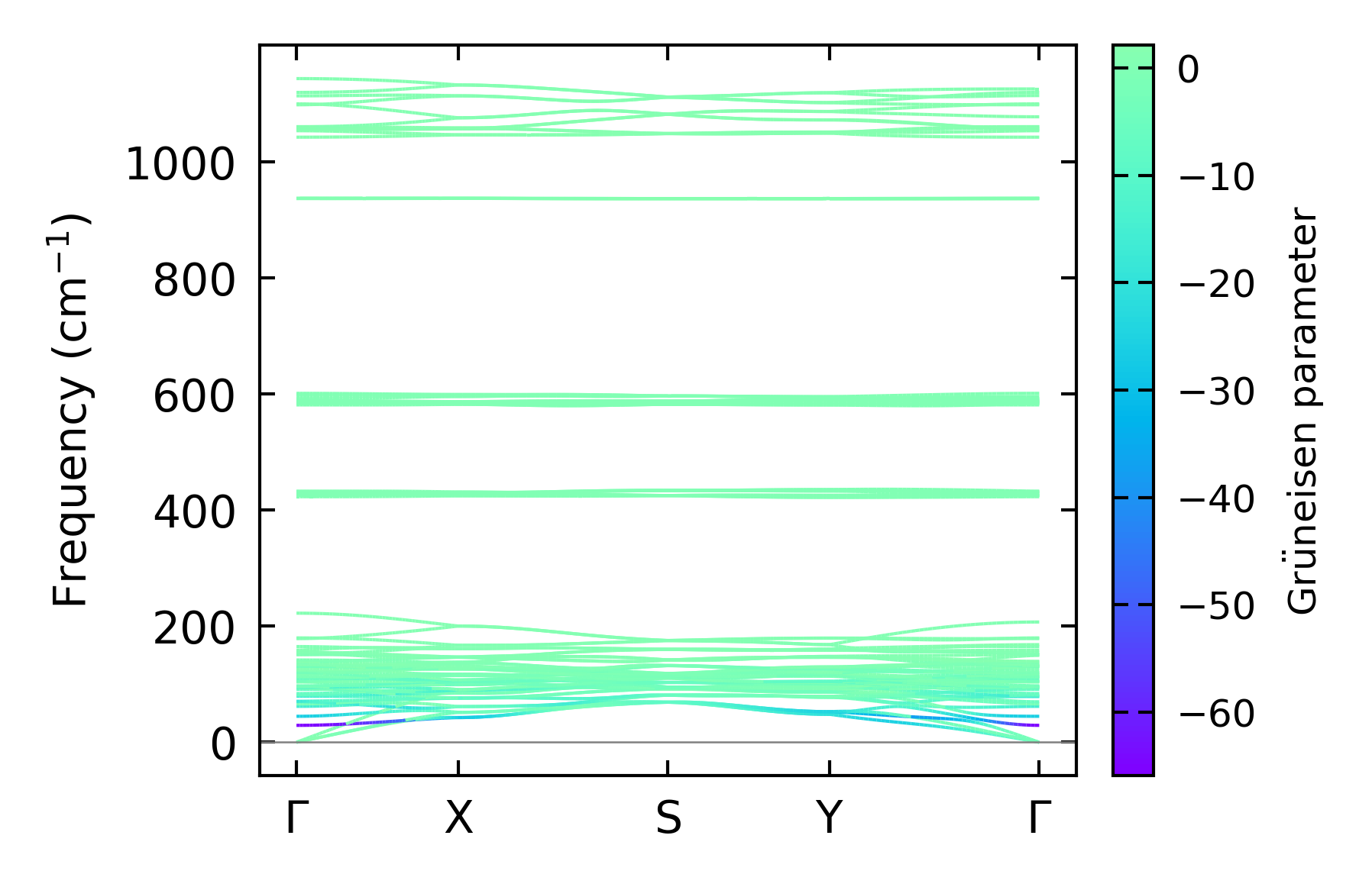
../../_images/fig_gruneisen4226.png

(b) Phonon dispersion with Grüneisen parameters

Thermal conductivity

3-phonon (LASSO) — q-mesh: 9x12x7, supercell: 2x2x1

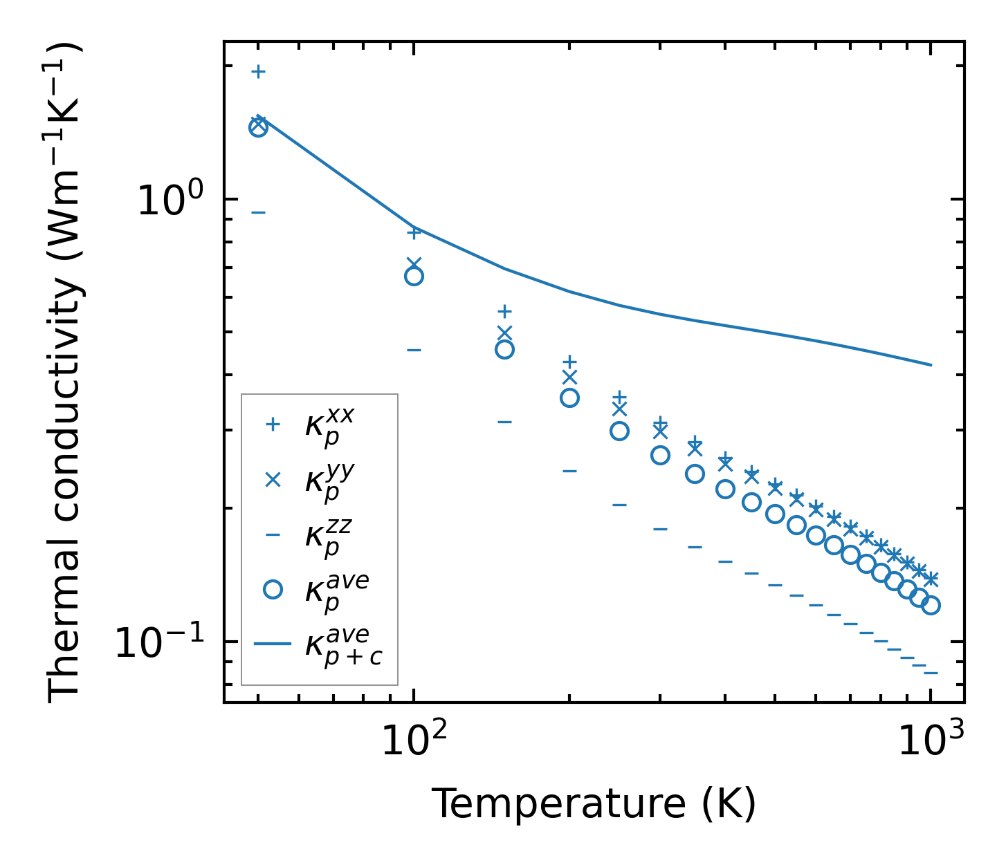
../../_images/fig_kappa7966.png

(a) Temperature-dependent lattice thermal conductivity

../../_images/fig_kappa_vs_grain_size4280.png

(b) Peierls lattice thermal conductivity w.r.t grain size

Phonon lifetime and scattering rates

../../_images/fig_lifetime4186.png

(a) Phonon lifetime due to phonon-phonon scattering

../../_images/fig_scat_rates4185.png

(b) Phonon scattering rates

Cumulative and spectral thermal conductivity

../../_images/fig_cumu_frequency4186.png

(a) Spectral and cumulative thermal conductivity w.r.t frequency

../../_images/fig_cumu_mfp4185.png

(b) Spectral and cumulative thermal conductivity w.r.t MFP

Force constants

../../_images/fig_fc210175.png

(a) Force constants w.r.t atomic distance

Summary

../../_images/fig_kappa7967.png

(a) Temperature-dependent lattice thermal conductivity

../../_images/fig_times17986.png

(b) Computation time