mp-4198-2/Ag3PO4/harm

Equation of state

../../_images/fig_bm5190.png

(a) Equation of state

Harmonic properties

../../_images/fig_bandos_pr10357.png

(a) Phonon dispersion with participation ratio and DOS

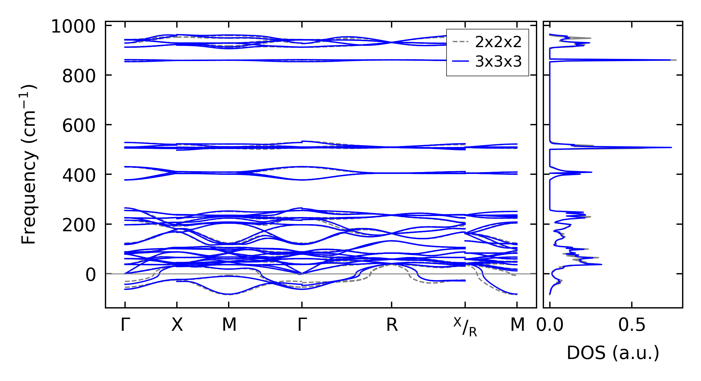
../../_images/fig_bandos14300.png

(b) Phonon dispersion and DOS

../../_images/fig_thermo10357.png

(c) Thermodynamic properties

Force constants

../../_images/fig_fc210102.png

(a) Force constants w.r.t atomic distance

Summary

../../_images/fig_times17876.png

(a) Computation time