mp-4198/Ag3PO4/harm

Harmonic properties

../../_images/fig_bandos_pr10356.png

(a) Phonon dispersion with participation ratio and DOS

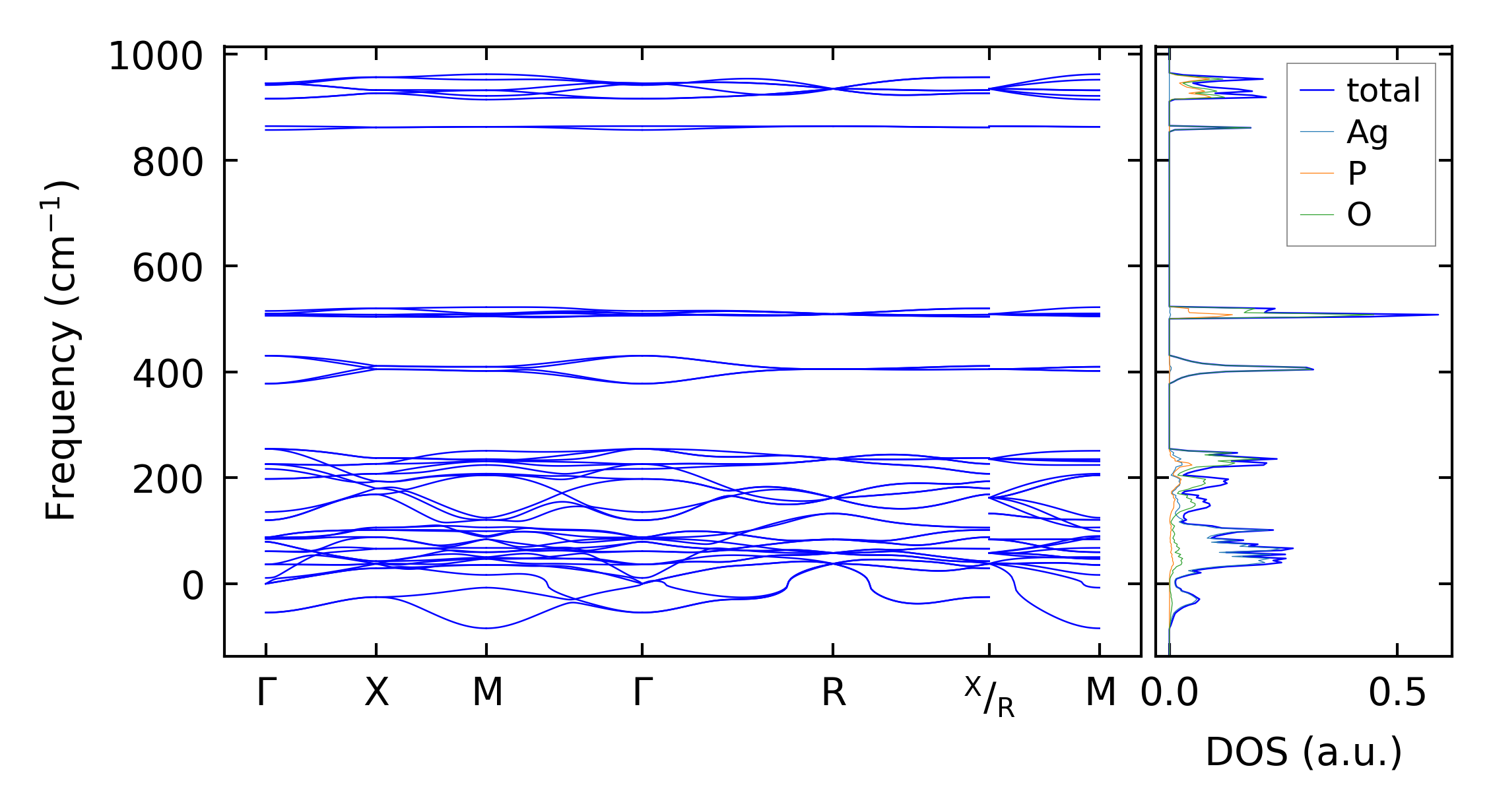
../../_images/fig_bandos14299.png

(b) Phonon dispersion and DOS

../../_images/fig_thermo10356.png

(c) Thermodynamic properties

Force constants

../../_images/fig_fc210101.png

(a) Force constants w.r.t atomic distance

Summary

../../_images/fig_times17875.png

(a) Computation time