mp-4876-2/Tl3SbSe3/anharm

Equation of state

../../_images/fig_bm5096.png

(a) Equation of state

Harmonic properties

../../_images/fig_bandos_pr10161.png

(a) Phonon dispersion with participation ratio and DOS

../../_images/fig_bandos14103.png

(b) Phonon dispersion and DOS

../../_images/fig_thermo10161.png

(c) Thermodynamic properties

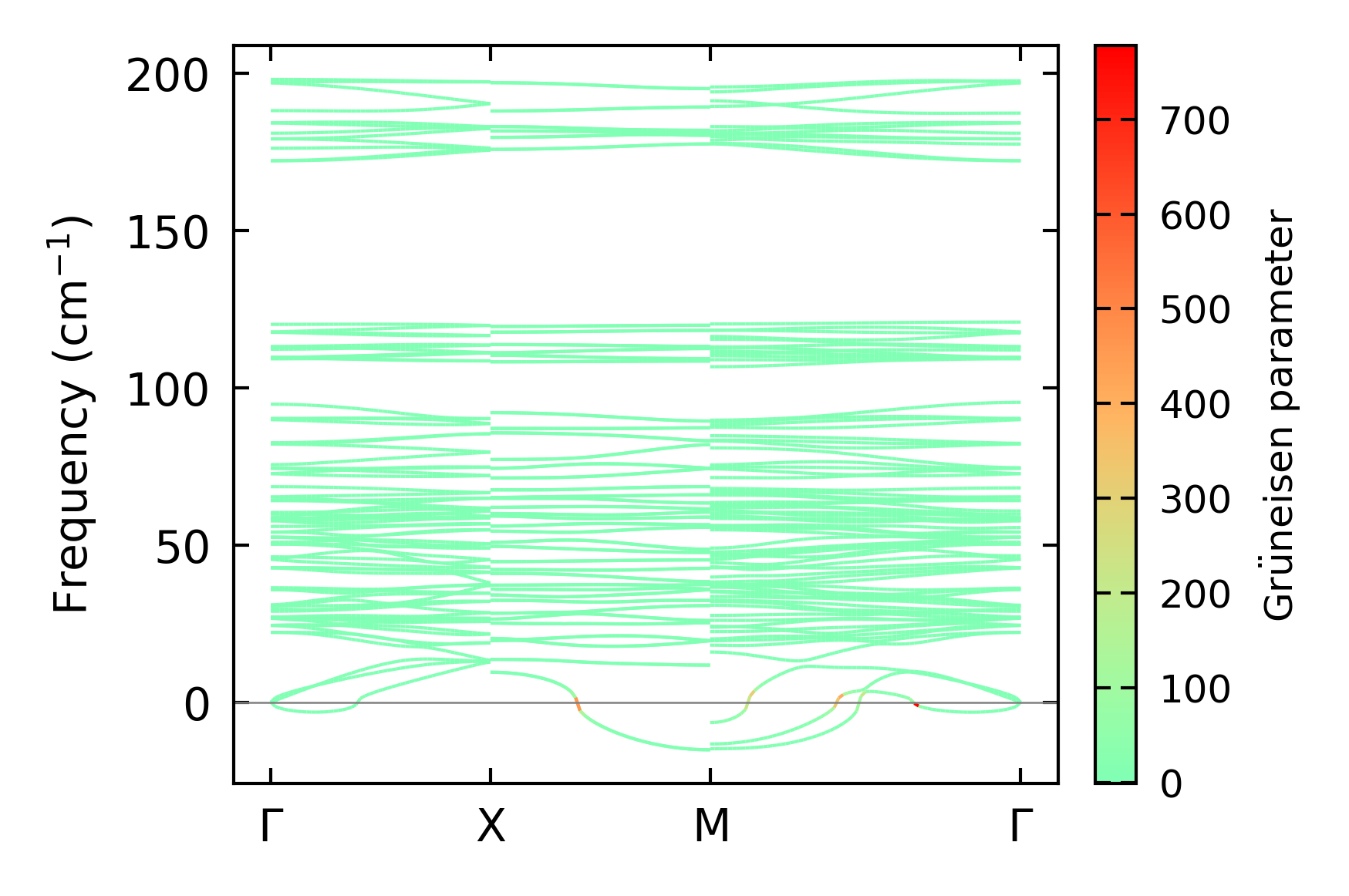
Grüneisen parameters

../../_images/fig_gru_all4099.png

(a) Grüneisen parameters

../../_images/fig_gruneisen4099.png

(b) Phonon dispersion with Grüneisen parameters

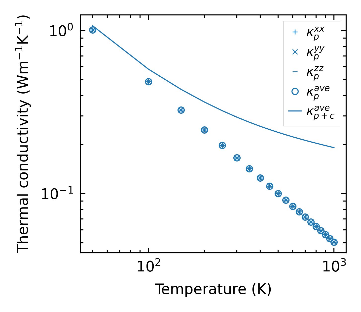
Thermal conductivity

3-phonon (LASSO), supercell 2x2x2 — q-mesh: 7x7x7, supercell: 2x2x2

../../_images/fig_kappa7731.png

(a) Temperature-dependent lattice thermal conductivity

../../_images/fig_kappa_vs_grain_size4154.png

(b) Peierls lattice thermal conductivity w.r.t grain size

Phonon lifetime and scattering rates

../../_images/fig_lifetime4061.png

(a) Phonon lifetime due to phonon-phonon scattering

../../_images/fig_scat_rates4060.png

(b) Phonon scattering rates

Cumulative and spectral thermal conductivity

../../_images/fig_cumu_frequency4061.png

(a) Spectral and cumulative thermal conductivity w.r.t frequency

../../_images/fig_cumu_mfp4060.png

(b) Spectral and cumulative thermal conductivity w.r.t MFP

Force constants

../../_images/fig_fc29913.png

(a) Force constants w.r.t atomic distance

Summary

../../_images/fig_times17606.png

(a) Computation time