ver2026.03.28
data_1-1000
data_1001-2000
data_2001-3000
data_3001-4000
mp-3006/P2Pd3S8/anharm
mp-3009/Rb2BeF4/anharm
mp-3031/BaSi2O5/harm
mp-3031-2/BaSi2O5/anharm
mp-3032/RbBF4/harm
mp-3032-2/RbBF4/anharm
mp-3033/RbTaO3/harm
mp-3033-2/RbTaO3/harm
mp-3038/Al2HgSe4/harm
mp-3038-2/Al2HgSe4/harm
mp-3041/Er2CdS4/anharm
mp-3042/K2SiF6/anharm
mp-3047/MgGeO3/anharm
mp-3047-2/MgGeO3/anharm
mp-3050/Y3Al5O12/anharm
mp-3050-2/Y3Al5O12/anharm
mp-3051/Mg2GeO4/anharm
mp-3054/Li2CO3/anharm
mp-3056/NaTlO2/anharm
mp-3062/Sm4S3N2/anharm
mp-3070/Na2CO3/harm
mp-3070-2/Na2CO3/harm
mp-3073/Sm2Te4O11/harm
mp-3074/KAgO/anharm
mp-3075/TlGeS2/harm
mp-3075-2/TlGeS2/harm
mp-3078/CdSiAs2/anharm
mp-3079/CaTa4O11/harm
mp-3079-2/CaTa4O11/harm
mp-3080/Ca5Ga6O14/harm
mp-3080-2/Ca5Ga6O14/harm
mp-3081/BeAl2O4/anharm
mp-3082/CaSO4/harm
mp-3082-2/CaSO4/harm
mp-3094/SrAl2O4/harm
mp-3094-2/SrAl2O4/harm
mp-3098/AlCuO2/anharm
mp-3107/Ga3PO7/harm
mp-3114/Tb2Mo3O12/harm
mp-3125/K3Zn2F7/anharm
mp-3136/NaNbO3/harm
mp-3136-2/NaNbO3/harm
mp-3138/Na8SnSb4/anharm
mp-3142/CaN2O6/harm
mp-3142-2/CaN2O6/harm
mp-3143/Na2SO4/anharm
mp-3143-2/Na2SO4/anharm
mp-3144/HoNbO4/harm
mp-3144-2/HoNbO4/harm
mp-3151/Li3TaO4/harm
mp-3154/Sm3Sb5O12/anharm
mp-3159/Al2CdSe4/harm
mp-3159-2/Al2CdSe4/harm
mp-3163/BaSnO3/anharm
mp-3164/BaSO4/harm
mp-3164-2/BaSO4/anharm
mp-3167/Hg2GeSe4/harm
mp-3167-2/Hg2GeSe4/anharm
mp-3175/BaTi4O9/harm
mp-3175-2/BaTi4O9/harm
mp-3187/BaCeO3/harm
mp-3188/ZnSb2O6/anharm
mp-3193/Na2Si2O5/harm
mp-3193-2/Na2Si2O5/harm
mp-3196/NdGaO3/anharm
mp-3200/Lu2Ti2O7/harm
mp-3203/NdTaO4/harm
mp-3203-2/NdTaO4/harm
mp-3211/Nd2SO2/anharm
mp-3216/Li2ZrN2/anharm
mp-3228/HgSO4/harm
mp-3228-2/HgSO4/harm
mp-3236/Pr2SO2/anharm
mp-3247/Cs2TiS3/anharm
mp-3248/TbAsO4/anharm
mp-3249/La4Ti3O12/harm
mp-3252/SrTe3O8/harm
mp-3252-2/SrTe3O8/harm
mp-3257/KAuSe5/anharm
mp-3261/DyB3O6/anharm
mp-3267/TlSb5S8/harm
mp-3267-2/TlSb5S8/harm
mp-3269/NaTh2F9/harm
mp-3273/Si5P6O25/anharm
mp-3277/BAsO4/harm
mp-3277-2/BAsO4/harm
mp-3281/Al5BO9/harm
mp-3283/RbNbO3/harm
mp-3285/Na2Ta4O11/harm
mp-3285-2/Na2Ta4O11/anharm
mp-3288/CsNO2/harm
mp-3288-2/CsNO2/harm
mp-3297/Li10Zn4O9/anharm
mp-3307/BaSO4/harm
mp-3307-2/BaSO4/harm
mp-3311/SrUO4/harm
mp-3311-2/SrUO4/harm
mp-3312/CsSb2Se4/harm
mp-3312-2/CsSb2Se4/harm
mp-3316/BaCeO3/harm
mp-3317/SmRhO3/anharm
mp-3318/Na2BeF4/anharm
mp-3319/MgRh2O4/anharm
mp-3323/SrZrO3/harm
mp-3323-2/SrZrO3/harm
mp-3324/Nb2SnO6/harm
mp-3324-2/Nb2SnO6/harm
mp-3332/NaCrSe2/harm
mp-3334/Tm2Sn2O7/anharm
mp-3335/Sm2Ti2O7/harm
mp-3335-2/Sm2Ti2O7/harm
mp-3336/LaGaO3/harm
mp-3336-2/LaGaO3/harm
mp-3338/NaGaO2/harm
mp-3338-2/NaGaO2/harm
mp-3342/ZnPS3/harm
mp-3342-2/ZnPS3/harm
mp-3347/Be2SiO4/anharm
mp-3349/Sr3Ti2O7/anharm
mp-3359/Ba2SnO4/anharm
mp-3361/Ba3Al2F12/anharm
mp-3368/LiNb3O8/harm
mp-3368-2/LiNb3O8/harm
mp-3370/Y2Sn2O7/anharm
mp-3372/Rb2SO4/anharm
mp-3374/Nd4Au2O9/anharm
mp-3376/Sr2SnO4/harm
mp-3376-2/Sr2SnO4/harm
mp-3378/SrHfO3/anharm
mp-3379/K2SbF5/harm
mp-3379-2/K2SbF5/harm
mp-3382/CaSiO3/harm
mp-3382-2/CaSiO3/harm
mp-3384/Er3Al5O12/anharm
mp-3387/CaSiO3/harm
mp-3395/SrSeO3/harm
mp-3395-2/SrSeO3/harm
mp-3397/Ba2TiO4/anharm
mp-3404/RbSO3/harm
mp-3404-2/RbSO3/harm
mp-3405/NaAl11O17/harm
mp-3405-2/NaAl11O17/harm
mp-3414/AgSbF6/harm
mp-3414-2/AgSbF6/harm
mp-3416/Na3AlF6/anharm
mp-3417/CaB2O4/anharm
mp-3419/RbAuF4/anharm
mp-3427/LiAlO2/anharm
mp-3432/ScNiSb/anharm
mp-3439/SbPO4/harm
mp-3439-2/SbPO4/harm
mp-3442/CaTiO3/harm
mp-3442-2/CaTiO3/harm
mp-3443/CdGa2O4/anharm
mp-3444/ErTaO4/harm
mp-3444-2/ErTaO4/harm
mp-3446/SrTm2O4/harm
mp-3448/KMgF3/anharm
mp-3457/ErP5O14/harm
mp-3466/PrAlO3/anharm
mp-3468/NaAsO2/harm
mp-3468-2/NaAsO2/harm
mp-3472/PbSO4/harm
mp-3472-2/PbSO4/harm
mp-3481/KSnAs/harm
mp-3486/KSnSb/anharm
mp-3486-2/KSnSb/anharm
mp-3486-3/KSnSb/anharm
mp-3487/Ca3P2O8/harm
mp-3487-2/Ca3P2O8/harm
mp-3488/Na2Ti3O7/harm
mp-3488-2/Na2Ti3O7/harm
mp-3491/NbSbO4/harm
mp-3491-2/NbSbO4/harm
mp-3496/S3N2O2/harm
mp-3502/Zn2Te3O8/harm
mp-3503/Li6WN4/anharm
mp-3516/UTeO5/harm
mp-3519/ZrSO/harm
mp-3520/Y2SiO5/anharm
mp-3521/NaBF4/anharm
mp-3524/LiPN2/anharm
mp-3524-2/LiPN2/harm
mp-3525/Sb2Te2Se/harm
mp-3525-2/Sb2Te2Se/anharm
mp-3527/Na3AgO2/anharm
mp-3529/K3VS4/harm
mp-3529-2/K3VS4/anharm
mp-3536/MgAl2O4/anharm
mp-3538/Hg3TeO6/anharm
mp-3540/Li2SnO3/harm
mp-3551/TbAgTe2/harm
mp-3551-2/TbAgTe2/anharm
mp-3552/Li2Si2O5/anharm
mp-3552-2/Li2Si2O5/anharm
mp-3556/Tm2SO2/anharm
mp-3563/Ba5Nb4O15/anharm
mp-3564/BaSc2O4/harm
mp-3575/Ca3B2O6/anharm
mp-3584/NdPO4/harm
mp-3584-2/NdPO4/harm
mp-3589/BPO4/harm
mp-3589-2/BPO4/harm
mp-3592/KAuS5/anharm
mp-3593/Ta2Sn2O7/harm
mp-3595/ZnSiAs2/anharm
mp-3611/Dy2Hf2O7/anharm
mp-3612/NbSbO4/harm
mp-3612-2/NbSbO4/harm
mp-3613/NaErS2/anharm
mp-3614/KTaO3/harm
Harmonic properties
Summary
mp-3615/NdB3O6/harm
mp-3615-2/NdB3O6/anharm
mp-3622/Na2PdF4/harm
mp-3622-2/Na2PdF4/harm
mp-3626/SrZrO3/harm
mp-3629/Y2W3O12/harm
mp-3632/YSF/harm
mp-3632-2/YSF/harm
mp-3635/LiBO2/harm
mp-3635-2/LiBO2/harm
mp-3637/YOF/anharm
mp-3642/ScCuO2/anharm
mp-3647/LiGaS2/harm
mp-3650/HfCu2Te3/harm
mp-3650-2/HfCu2Te3/harm
mp-3653/MgSb2O6/anharm
mp-3654/RbCaF3/harm
mp-3654-2/RbCaF3/harm
mp-3660/LiB3O5/harm
mp-3664/NdTlS2/anharm
mp-3666/LiTaO3/harm
mp-3666-2/LiTaO3/harm
mp-3668/CdGeP2/harm
mp-3668-2/CdGeP2/anharm
mp-3671/NaNbO3/harm
mp-3671-2/NaNbO3/harm
mp-3677/MgSiN2/harm
mp-3677-2/MgSiN2/harm
mp-3688/Er2Sn2O7/anharm
mp-3694/NdPS4/anharm
mp-3694-2/NdPS4/anharm
mp-3700/LiYF4/anharm
mp-3704/Cs2Mn3Se4/anharm
mp-3707/CaGe2O5/harm
mp-3707-2/CaGe2O5/anharm
mp-3715/CoGeTe/anharm
mp-3716/TbNiSb/anharm
mp-3718/ThTeO/harm
mp-3718-2/ThTeO/harm
mp-3719/Rb3NbS4/anharm
mp-3721/SrHfO3/harm
mp-3721-2/SrHfO3/harm
mp-3727/Nd3NbO7/harm
mp-3727-2/Nd3NbO7/harm
mp-3731/LiNbO3/harm
mp-3731-2/LiNbO3/harm
mp-3733/BeTl2F4/harm
mp-3733-2/BeTl2F4/anharm
mp-3739/NdCuSe2/anharm
mp-3744/NaNbO2/anharm
mp-3748/AlCuO2/anharm
mp-3751/AlTlF4/harm
mp-3751-2/AlTlF4/harm
mp-3756/SmTaO4/harm
mp-3756-2/SmTaO4/harm
mp-3759/MgGeO3/anharm
mp-3762/VCu3S4/anharm
mp-3762-2/VCu3S4/anharm
mp-3765/SrP2O6/harm
mp-3765-2/SrP2O6/anharm
mp-3768/KN3O4/harm
mp-3768-2/KN3O4/harm
mp-3771/MgTiO3/anharm
mp-3772/CdGa2Se4/harm
mp-3772-2/CdGa2Se4/harm
mp-3775/Na2SiF6/harm
mp-3775-2/Na2SiF6/harm
mp-3777/BaSiN2/anharm
mp-3779/CrSiTe3/harm
mp-3782/Nd3Sb5O12/anharm
mp-3785/TlGaTe2/harm
mp-3785-2/TlGaTe2/harm
mp-3788/SrAl4O7/anharm
mp-3789/Zn2SiO4/anharm
mp-3792/YAlO3/anharm
mp-3795/NaZnF3/anharm
mp-3797/K3AsS4/anharm
mp-3807/Al2CdSe4/anharm
mp-3808/K2UO4/harm
mp-3808-2/K2UO4/harm
mp-3810/HgAs2O6/anharm
mp-3810-2/HgAs2O6/anharm
mp-3813/Ba2ZrS4/harm
mp-3813-2/Ba2ZrS4/harm
mp-3821/K2PtF6/harm
mp-3821-2/K2PtF6/anharm
mp-3822/SrCO3/anharm
mp-3828/BaAl2O4/harm
mp-3828-2/BaAl2O4/harm
mp-3831/SmPO4/harm
mp-3831-2/SmPO4/harm
mp-3834/BaZrO3/harm
mp-3834-2/BaZrO3/harm
mp-3838/Li5ReN4/anharm
mp-3838-2/Li5ReN4/anharm
mp-3839/GaCuTe2/anharm
mp-3848/BaGe4O9/harm
mp-3848-2/BaGe4O9/harm
mp-3855/Na2BeF4/anharm
mp-3857/Ba3P2O8/anharm
mp-3858/NaTaO3/harm
mp-3858-2/NaTaO3/anharm
mp-3859/Ca2B2O5/harm
mp-3859-2/Ca2B2O5/harm
mp-3870/Sr2Nb2O7/harm
mp-3870-2/Sr2Nb2O7/harm
mp-3872/MgAl2S4/anharm
mp-3881/BaZnF4/harm
mp-3884/Ho2Sn2O7/anharm
mp-3887/Li3GaN2/anharm
mp-3889/NaBO2/anharm
mp-3897/SmPS4/anharm
mp-3901/NdNbO4/harm
mp-3901-2/NdNbO4/harm
mp-3904/Mg2GeO4/anharm
mp-3915/BaHgO2/anharm
mp-3917/Cd2GeO4/anharm
mp-3919/KBO2/anharm
mp-3922/AgSbS2/harm
mp-3922-2/AgSbS2/harm
mp-3924/LiNbO2/anharm
mp-3926/NbAg7S6/harm
mp-3928/Na5P3O10/harm
mp-3930/Sc2MnS4/anharm
mp-3932/Ca3Si2O7/anharm
mp-3934/Cu3PS4/harm
mp-3934-2/Cu3PS4/harm
mp-3941/LiYF4/harm
mp-3941-2/LiYF4/harm
mp-3943/BaTi2O5/harm
mp-3949/K7LiSi8/anharm
mp-3952/BaY2O4/anharm
mp-3953/CaCO3/anharm
mp-3954/PrPS4/anharm
mp-3955/AlPO4/harm
mp-3955-2/AlPO4/harm
mp-3956/Sr3UO6/harm
mp-3956-2/Sr3UO6/harm
mp-3960/CaUO4/anharm
mp-3962/LaPO4/harm
mp-3963/K2CO3/harm
mp-3963-2/K2CO3/harm
mp-3967/NaNO/harm
mp-3967-2/NaNO/anharm
mp-3970/K2TiF6/anharm
mp-3975/K2TaF7/harm
mp-3975-2/K2TaF7/harm
mp-3977/CsB3O5/harm
mp-3977-2/CsB3O5/harm
mp-3978/SrSiO3/anharm
mp-3980/LiSbF6/anharm
mp-3982/KCuO2/anharm
mp-3992/PrSF/anharm
mp-3996/GaAsO4/harm
mp-3996-2/GaAsO4/harm
mp-3998/LaTaO4/harm
mp-3998-2/LaTaO4/harm
data_4001-5000
data_5001-6000
data_6001-7000
data_7001-8000
data_8001-9000
data_9001-10000
data_10001-11000
data_11001-12000
data_12001-13000
data_13001-14000
data_14001-15000
data_15001-16000
data_16001-17000
data_17001-18000
data_18001-19000
data_19001-20000
data_20001-21000
data_21001-22000
data_22001-23000
data_23001-24000
data_24001-25000
data_25001-26000
data_26001-27000
data_27001-28000
data_28001-29000
data_29001-30000
data_30001-31000
data_31001-32000
data_32001-33000
data_33001-34000
data_34001-35000
data_35001-36000
data_36001-37000
data_37001-38000
data_38001-39000
data_39001-40000
data_40001-41000
data_41001-42000
data_42001-43000
data_43001-44000
data_504001-505000
data_505001-506000
data_510001-511000
data_530001-531000
data_531001-532000
data_532001-533000
data_534001-535000
data_540001-541000
data_541001-542000
data_542001-543000
data_543001-544000
data_545001-546000
data_546001-547000
data_547001-548000
data_548001-549000
data_549001-550000
data_550001-551000
data_551001-552000
data_552001-553000
data_553001-554000
data_554001-555000
data_555001-556000
data_556001-557000
data_557001-558000
data_558001-559000
data_559001-560000
data_560001-561000
data_561001-562000
data_562001-563000
data_563001-564000
data_565001-566000
data_566001-567000
data_567001-568000
data_568001-569000
data_569001-570000
data_570001-571000
data_571001-572000
data_572001-573000
data_573001-574000
data_574001-575000
data_578001-579000
data_579001-580000
data_580001-581000
data_581001-582000
data_582001-583000
data_583001-584000
data_584001-585000
data_585001-586000
data_600001-601000
data_601001-602000
data_603001-604000
data_604001-605000
data_605001-606000
data_606001-607000
data_607001-608000
data_608001-609000
data_609001-610000
data_610001-611000
data_611001-612000
data_612001-613000
data_613001-614000
data_614001-615000
data_615001-616000
data_616001-617000
data_617001-618000
data_618001-619000
data_619001-620000
data_620001-621000
data_621001-622000
data_622001-623000
data_623001-624000
data_624001-625000
data_625001-626000
data_626001-627000
data_627001-628000
data_628001-629000
data_629001-630000
data_630001-631000
data_631001-632000
data_632001-633000
data_633001-634000
data_634001-635000
data_635001-636000
data_636001-637000
data_637001-638000
data_638001-639000
data_639001-640000
data_640001-641000
data_641001-642000
data_642001-643000
data_643001-644000
data_644001-645000
data_645001-646000
data_646001-647000
data_647001-648000
data_648001-649000
data_649001-650000
data_650001-651000
data_651001-652000
data_652001-653000
data_653001-654000
data_654001-655000
data_655001-656000
data_656001-657000
data_657001-658000
data_662001-663000
data_665001-666000
data_667001-668000
data_669001-670000
data_672001-673000
data_673001-674000
data_674001-675000
data_675001-676000
data_676001-677000
data_677001-678000
data_679001-680000
data_680001-681000
data_681001-682000
data_682001-683000
data_683001-684000
data_684001-685000
data_685001-686000
data_686001-687000
data_687001-688000
data_689001-690000
data_690001-691000
data_691001-692000
data_693001-694000
data_694001-695000
data_695001-696000
data_696001-697000
data_697001-698000
data_698001-699000
data_699001-700000
data_703001-704000
data_704001-705000
data_705001-706000
data_706001-707000
data_707001-708000
data_708001-709000
data_709001-710000
data_714001-715000
data_715001-716000
data_720001-721000
data_721001-722000
data_722001-723000
data_723001-724000
data_724001-725000
data_725001-726000
data_726001-727000
data_727001-728000
data_728001-729000
data_729001-730000
data_730001-731000
data_731001-732000
data_732001-733000
data_733001-734000
data_734001-735000
data_735001-736000
data_736001-737000
data_738001-739000
data_740001-741000
data_741001-742000
data_743001-744000
data_744001-745000
data_746001-747000
data_752001-753000
data_753001-754000
data_754001-755000
data_755001-756000
data_756001-757000
data_757001-758000
data_758001-759000
data_759001-760000
data_760001-761000
data_761001-762000
data_762001-763000
data_763001-764000
data_764001-765000
data_765001-766000
data_766001-767000
data_767001-768000
data_768001-769000
data_769001-770000
data_770001-771000
data_771001-772000
data_772001-773000
data_773001-774000
data_774001-775000
data_775001-776000
data_776001-777000
data_777001-778000
data_778001-779000
data_779001-780000
data_780001-781000
data_781001-782000
data_782001-783000
data_796001-797000
data_801001-802000
data_818001-819000
data_825001-826000
data_826001-827000
data_831001-832000
data_836001-837000
data_849001-850000
data_850001-851000
data_851001-852000
data_857001-858000
data_859001-860000
data_860001-861000
data_861001-862000
data_862001-863000
data_863001-864000
data_864001-865000
data_865001-866000
data_866001-867000
data_867001-868000
data_924001-925000
data_935001-936000
data_936001-937000
data_937001-938000
data_941001-942000
data_945001-946000
data_949001-950000
data_950001-951000
data_961001-962000
data_962001-963000
data_966001-967000
data_971001-972000
data_972001-973000
data_973001-974000
data_974001-975000
data_975001-976000
data_976001-977000
data_977001-978000
data_978001-979000
data_979001-980000
data_980001-981000
data_981001-982000
data_982001-983000
data_983001-984000
data_984001-985000
data_985001-986000
data_986001-987000
data_988001-989000
data_989001-990000
data_990001-991000
data_991001-992000
data_992001-993000
data_995001-996000
data_996001-997000
data_997001-998000
data_998001-999000
data_999001-1000000
data_1001001-1002000
data_1002001-1003000
data_1004001-1005000
data_1005001-1006000
data_1006001-1007000
data_1007001-1008000
data_1008001-1009000
data_1009001-1010000
data_1011001-1012000
data_1012001-1013000
data_1013001-1014000
data_1014001-1015000
data_1016001-1017000
data_1017001-1018000
data_1018001-1019000
data_1019001-1020000
data_1020001-1021000
data_1021001-1022000
data_1022001-1023000
data_1023001-1024000
data_1025001-1026000
data_1026001-1027000
data_1029001-1030000
data_1030001-1031000
data_1040001-1041000
data_1041001-1042000
data_1042001-1043000
data_1043001-1044000
data_1044001-1045000
data_1045001-1046000
data_1046001-1047000
data_1047001-1048000
data_1048001-1049000
data_1049001-1050000
data_1056001-1057000
data_1057001-1058000
data_1060001-1061000
data_1062001-1063000
data_1063001-1064000
data_1064001-1065000
data_1065001-1066000
data_1066001-1067000
data_1067001-1068000
data_1068001-1069000
data_1069001-1070000
data_1070001-1071000
data_1071001-1072000
data_1072001-1073000
data_1075001-1076000
data_1076001-1077000
data_1077001-1078000
data_1078001-1079000
data_1079001-1080000
data_1080001-1081000
data_1084001-1085000
data_1086001-1087000
data_1087001-1088000
data_1091001-1092000
data_1092001-1093000
data_1093001-1094000
data_1094001-1095000
data_1095001-1096000
data_1096001-1097000
data_1097001-1098000
data_1098001-1099000
data_1099001-1100000
data_1100001-1101000
data_1101001-1102000
data_1102001-1103000
data_1103001-1104000
data_1104001-1105000
data_1105001-1106000
data_1106001-1107000
data_1110001-1111000
data_1111001-1112000
data_1112001-1113000
data_1113001-1114000
data_1114001-1115000
data_1119001-1120000
data_1120001-1121000
data_1147001-1148000
data_1153001-1154000
data_1172001-1173000
data_1173001-1174000
data_1176001-1177000
data_1178001-1179000
data_1179001-1180000
data_1180001-1181000
data_1181001-1182000
data_1182001-1183000
data_1183001-1184000
data_1184001-1185000
data_1185001-1186000
data_1186001-1187000
data_1187001-1188000
data_1188001-1189000
data_1189001-1190000
data_1190001-1191000
data_1191001-1192000
data_1192001-1193000
data_1193001-1194000
data_1194001-1195000
data_1195001-1196000
data_1196001-1197000
data_1197001-1198000
data_1198001-1199000
data_1199001-1200000
data_1200001-1201000
data_1201001-1202000
data_1202001-1203000
data_1203001-1204000
data_1204001-1205000
data_1205001-1206000
data_1206001-1207000
data_1207001-1208000
data_1208001-1209000
data_1209001-1210000
data_1210001-1211000
data_1211001-1212000
data_1212001-1213000
data_1213001-1214000
data_1214001-1215000
data_1215001-1216000
data_1216001-1217000
data_1217001-1218000
data_1218001-1219000
data_1219001-1220000
data_1220001-1221000
data_1221001-1222000
data_1222001-1223000
data_1223001-1224000
data_1224001-1225000
data_1225001-1226000
data_1226001-1227000
data_1227001-1228000
data_1228001-1229000
data_1229001-1230000
data_1232001-1233000
data_1237001-1238000
data_1238001-1239000
data_1239001-1240000
data_1253001-1254000
data_1300001-1301000
data_1323001-1324000
data_1370001-1371000
data_1382001-1383000
data_1383001-1384000
data_1386001-1387000
data_1387001-1388000
data_1388001-1389000
data_1389001-1390000
data_1390001-1391000
data_1391001-1392000
data_1392001-1393000
data_1393001-1394000
data_1394001-1395000
data_1396001-1397000
data_1397001-1398000
data_1398001-1399000
data_1399001-1400000
data_1400001-1401000
data_1401001-1402000
data_1403001-1404000
data_1404001-1405000
data_1405001-1406000
data_1408001-1409000
data_1411001-1412000
data_1413001-1414000
data_1417001-1418000
data_1419001-1420000
data_1420001-1421000
data_1423001-1424000
data_1426001-1427000
data_1428001-1429000
data_1429001-1430000
data_1435001-1436000
data_1440001-1441000
data_1443001-1444000
data_1445001-1446000
Phonix database
ver2026.03.28
data_3001-4000
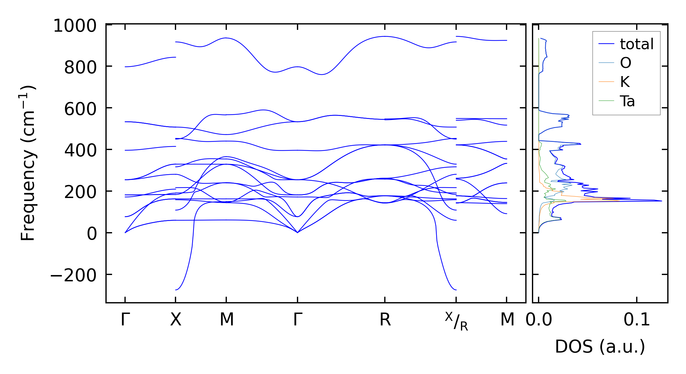
mp-3614/KTaO3/harm
mp-3614/KTaO3/harm
Space group:
Pm-3m (221)
Link:
Materials Project
Download:
mp-3614.tar.gz
Harmonic properties
(a) Phonon dispersion and DOS
Summary
(a) Computation time