mp-560869/K3VO4/harm

Harmonic properties

../../_images/fig_bandos_pr7591.png

(a) Phonon dispersion with participation ratio and DOS

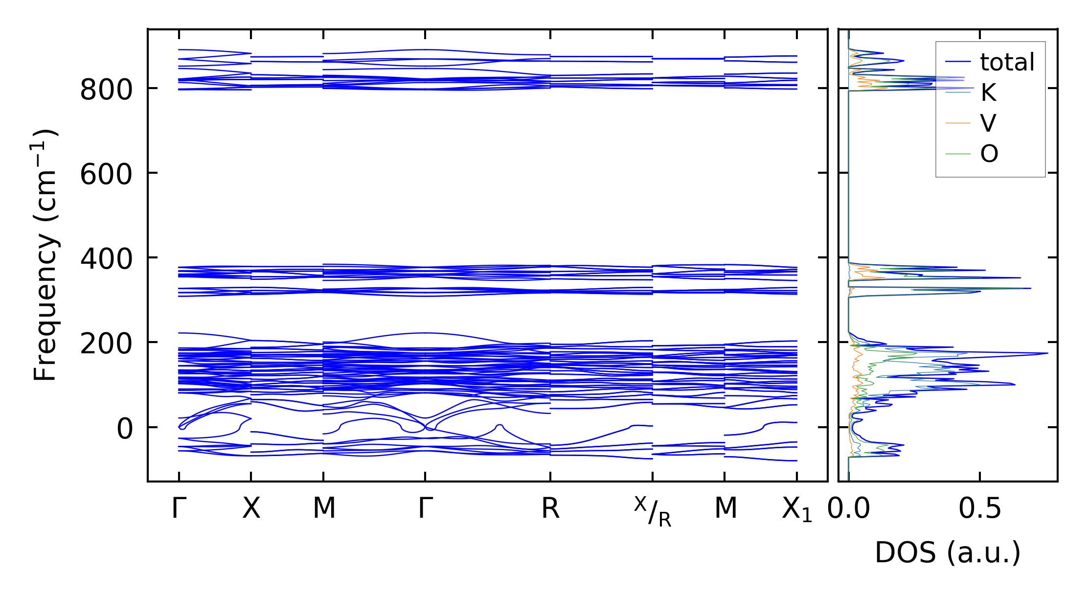
../../_images/fig_bandos10669.png

(b) Phonon dispersion and DOS

../../_images/fig_thermo7591.png

(c) Thermodynamic properties

Force constants

../../_images/fig_fc27354.png

(a) Force constants w.r.t atomic distance

Summary

../../_images/fig_times13428.png

(a) Computation time