mp-560025/Ag2S/harm

Harmonic properties

../../_images/fig_bandos_pr7735.png

(a) Phonon dispersion with participation ratio and DOS

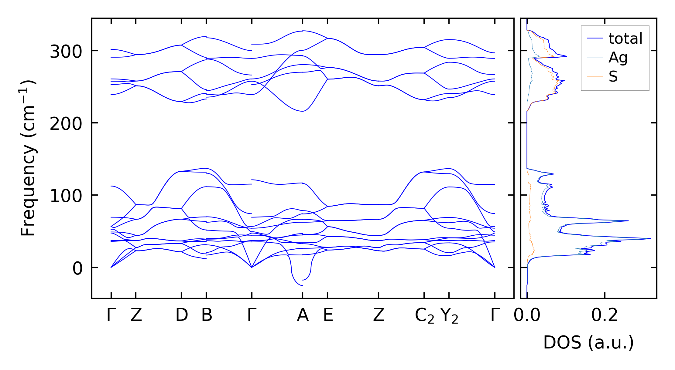
../../_images/fig_bandos10855.png

(b) Phonon dispersion and DOS

../../_images/fig_thermo7735.png

(c) Thermodynamic properties

Force constants

../../_images/fig_fc27498.png

(a) Force constants w.r.t atomic distance

Summary

../../_images/fig_times13647.png

(a) Computation time