mp-560118/YMoClO4/harm

Harmonic properties

../../_images/fig_bandos_pr7757.png

(a) Phonon dispersion with participation ratio and DOS

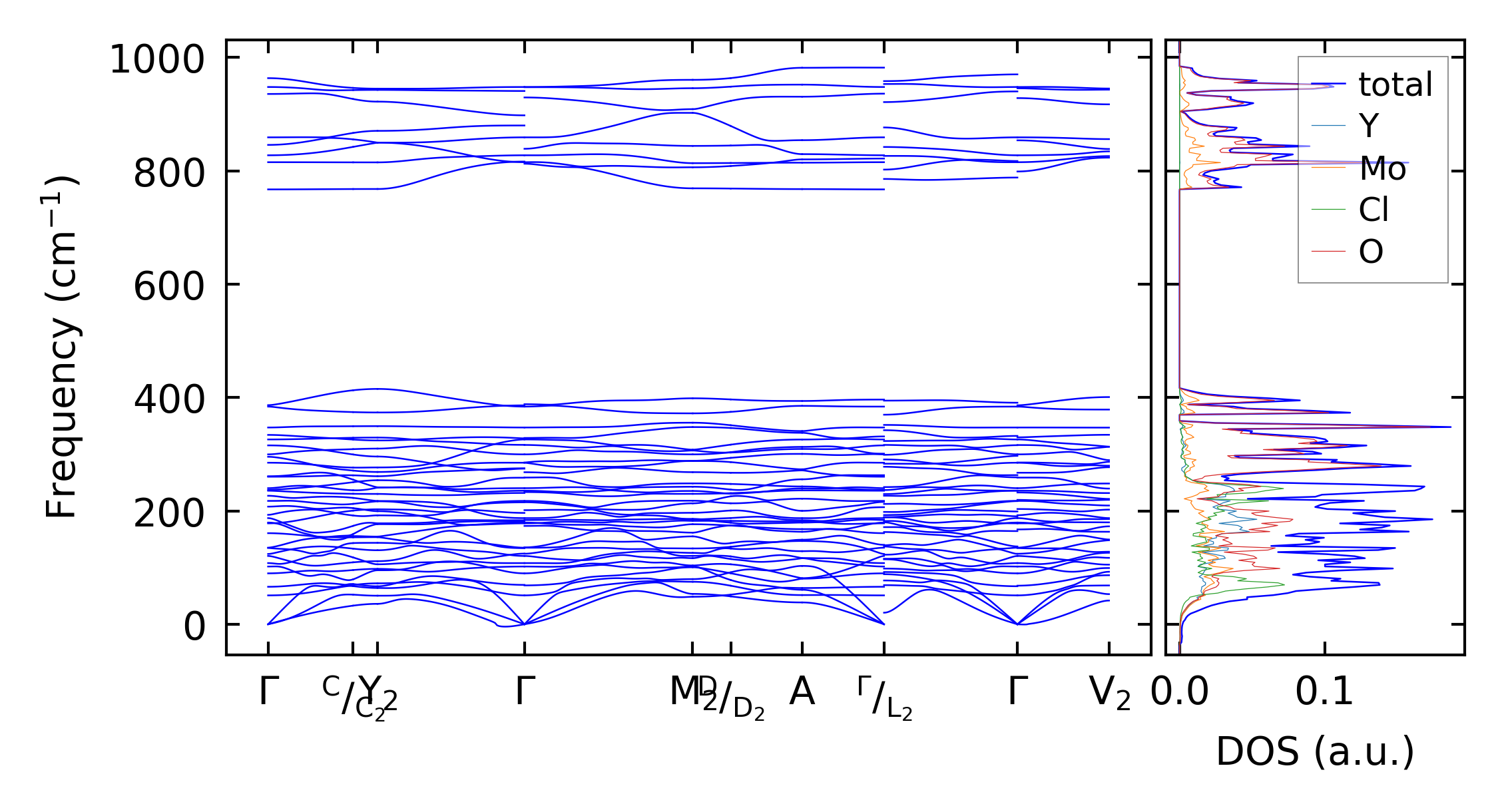
../../_images/fig_bandos10889.png

(b) Phonon dispersion and DOS

../../_images/fig_thermo7757.png

(c) Thermodynamic properties

Force constants

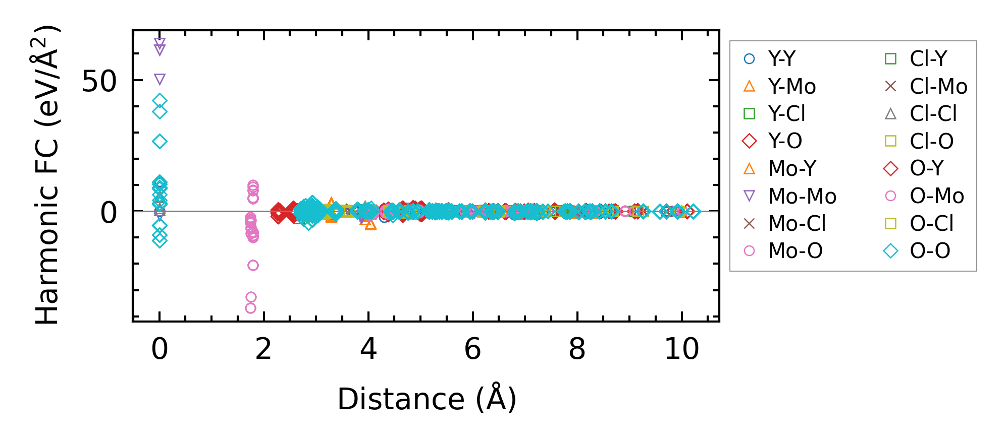
../../_images/fig_fc27520.png

(a) Force constants w.r.t atomic distance

Summary

../../_images/fig_times13690.png

(a) Computation time