mp-14190/NdPO4/harm

Harmonic properties

../../_images/fig_bandos_pr14717.png

(a) Phonon dispersion with participation ratio and DOS

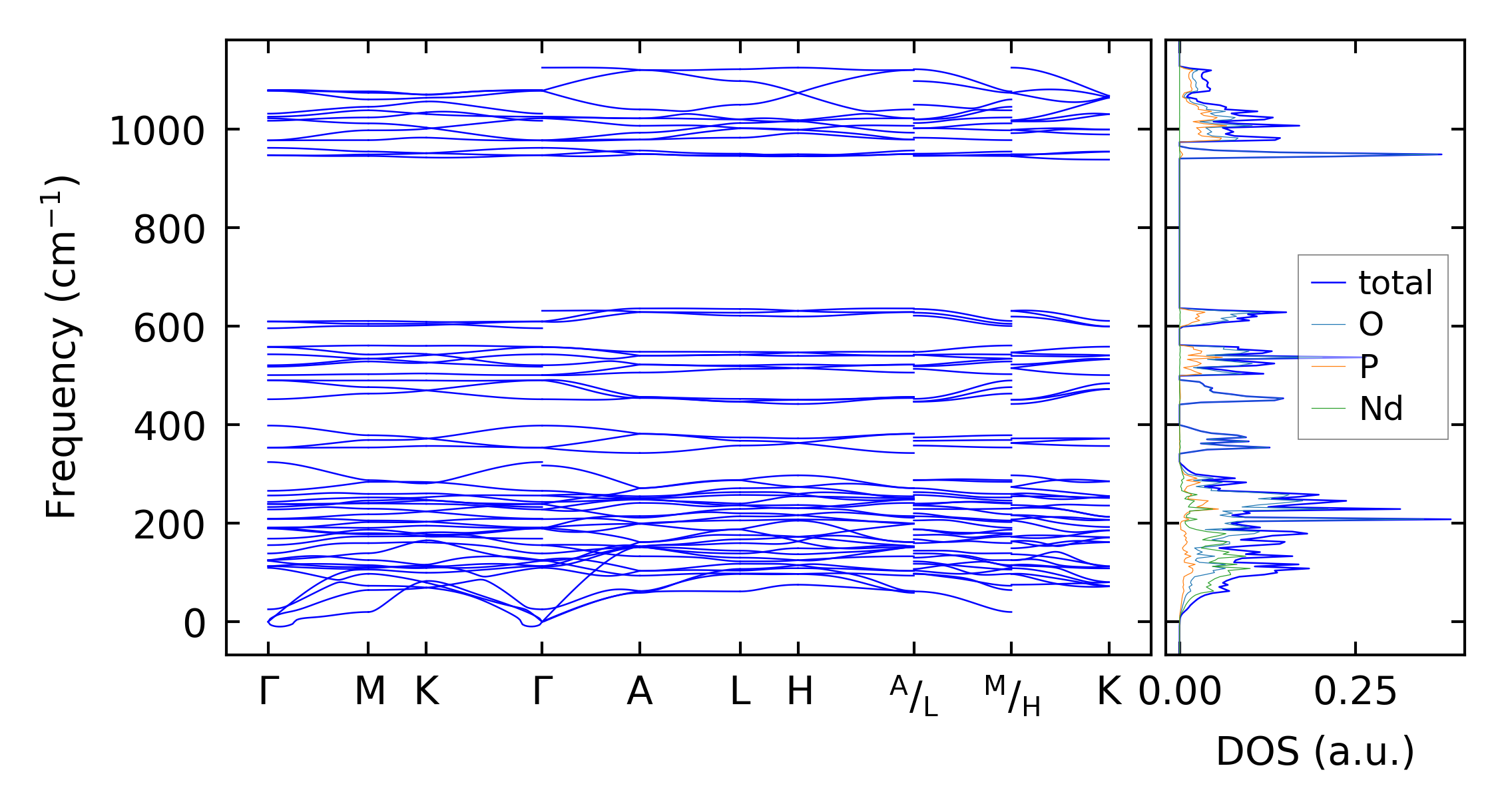
../../_images/fig_bandos19088.png

(b) Phonon dispersion and DOS

../../_images/fig_thermo14717.png

(c) Thermodynamic properties

Force constants

../../_images/fig_fc214335.png

(a) Force constants w.r.t atomic distance

Summary

../../_images/fig_times24457.png

(a) Computation time