mp-14105-2/AlTlO2/harm

Equation of state

../../_images/fig_bm7346.png

(a) Equation of state

Harmonic properties

../../_images/fig_bandos_pr14698.png

(a) Phonon dispersion with participation ratio and DOS

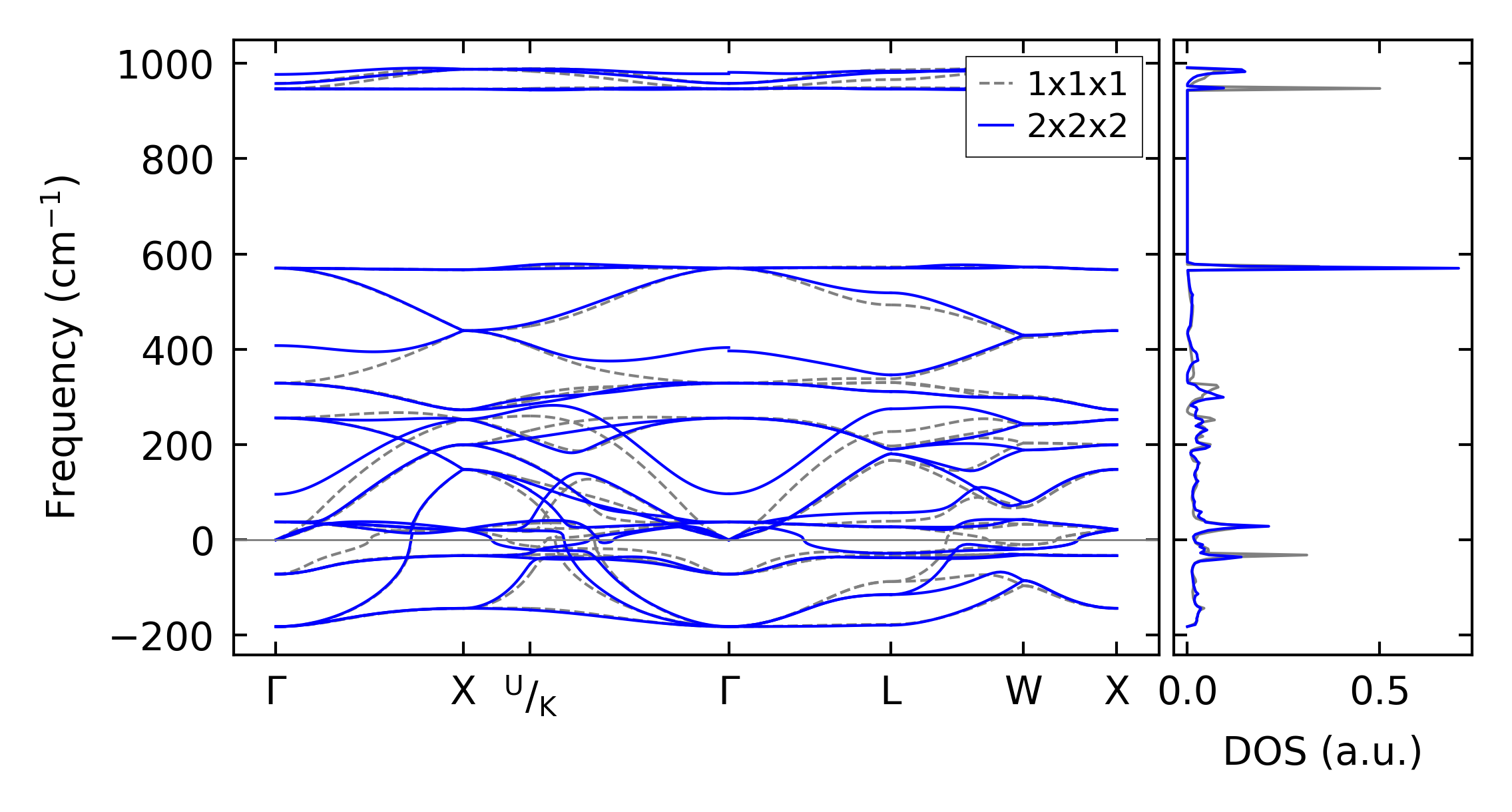
../../_images/fig_bandos19073.png

(b) Phonon dispersion and DOS

../../_images/fig_thermo14698.png

(c) Thermodynamic properties

Force constants

../../_images/fig_fc214316.png

(a) Force constants w.r.t atomic distance

Summary

../../_images/fig_times24435.png

(a) Computation time