mp-14070/RbAlO2/harm

Harmonic properties

../../_images/fig_bandos_pr14686.png

(a) Phonon dispersion with participation ratio and DOS

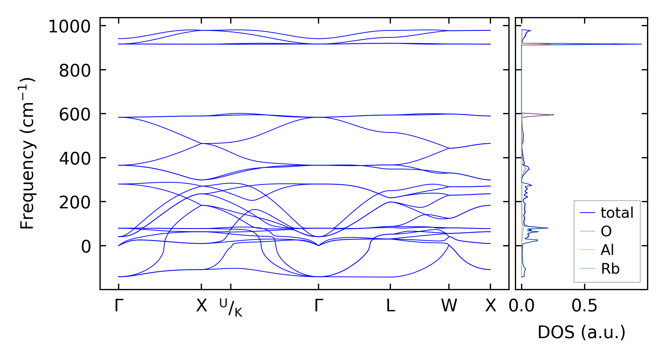
../../_images/fig_bandos19064.png

(b) Phonon dispersion and DOS

../../_images/fig_thermo14686.png

(c) Thermodynamic properties

Force constants

../../_images/fig_fc214305.png

(a) Force constants w.r.t atomic distance

Summary

../../_images/fig_times24422.png

(a) Computation time