mp-14168/K2GeF6/harm

Equation of state

../../_images/fig_bm7354.png

(a) Equation of state

Harmonic properties

../../_images/fig_bandos_pr14714.png

(a) Phonon dispersion with participation ratio and DOS

../../_images/fig_thermo14714.png

(b) Thermodynamic properties

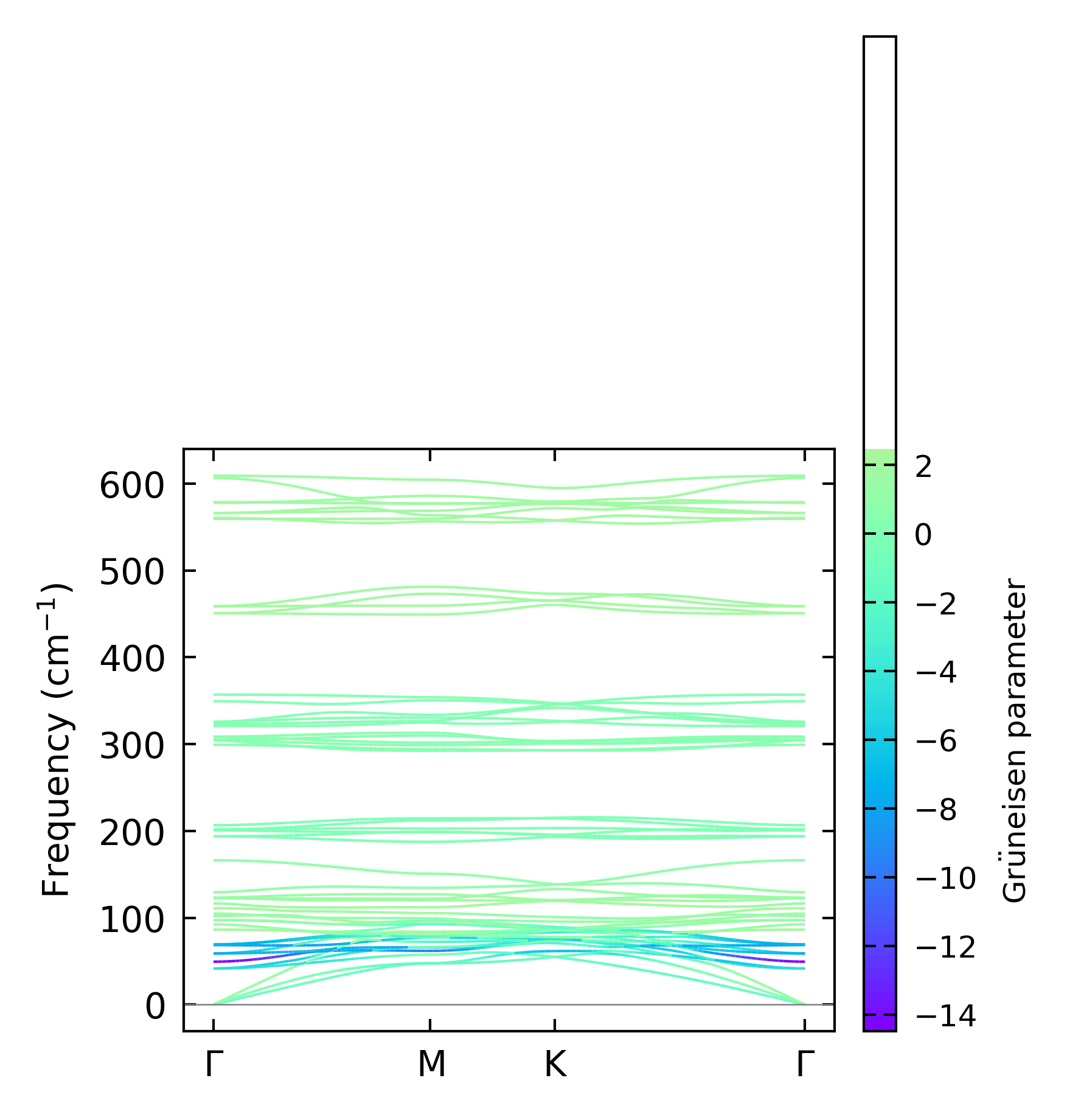
Grüneisen parameters

../../_images/fig_gru_all6303.png

(a) Grüneisen parameters

../../_images/fig_gruneisen6303.png

(b) Phonon dispersion with Grüneisen parameters

Force constants

../../_images/fig_fc214332.png

(a) Force constants w.r.t atomic distance

Summary

../../_images/fig_times24454.png

(a) Computation time