mp-14070-2/RbAlO2/harm

Equation of state

../../_images/fig_bm7341.png

(a) Equation of state

Harmonic properties

../../_images/fig_bandos_pr14687.png

(a) Phonon dispersion with participation ratio and DOS

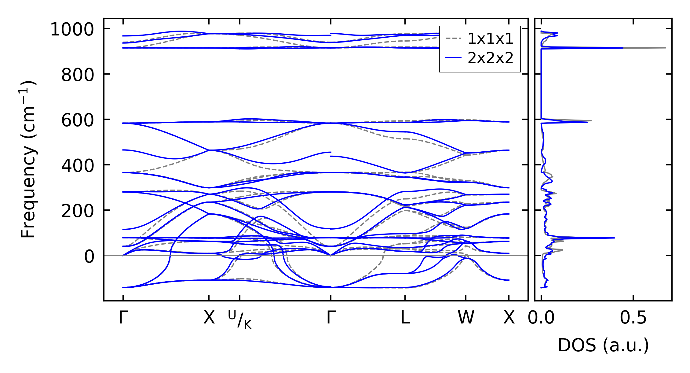
../../_images/fig_bandos19065.png

(b) Phonon dispersion and DOS

../../_images/fig_thermo14687.png

(c) Thermodynamic properties

Force constants

../../_images/fig_fc214306.png

(a) Force constants w.r.t atomic distance

Summary

../../_images/fig_times24423.png

(a) Computation time