mp-22988/CsGeCl3/harm

Harmonic properties

../../_images/fig_bandos_pr13172.png

(a) Phonon dispersion with participation ratio and DOS

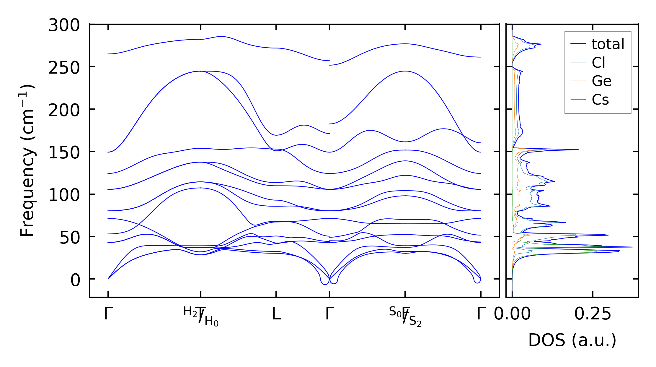
../../_images/fig_bandos17568.png

(b) Phonon dispersion and DOS

../../_images/fig_thermo13172.png

(c) Thermodynamic properties

Force constants

../../_images/fig_fc212830.png

(a) Force constants w.r.t atomic distance

Summary

../../_images/fig_times22247.png

(a) Computation time