mp-22975/Rb2TeCl6/harm

Harmonic properties

../../_images/fig_bandos_pr13163.png

(a) Phonon dispersion with participation ratio and DOS

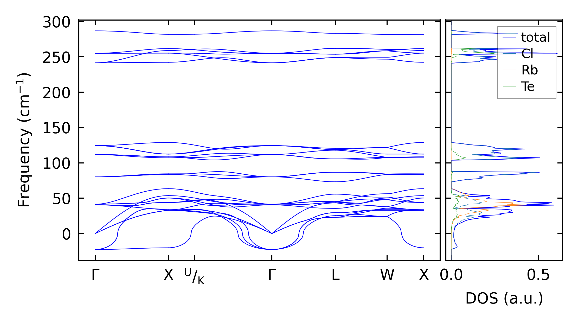
../../_images/fig_bandos17555.png

(b) Phonon dispersion and DOS

../../_images/fig_thermo13163.png

(c) Thermodynamic properties

Force constants

../../_images/fig_fc212821.png

(a) Force constants w.r.t atomic distance

Summary

../../_images/fig_times22233.png

(a) Computation time