mp-22947/K2ReCl6/harm

Harmonic properties

../../_images/fig_bandos_pr13147.png

(a) Phonon dispersion with participation ratio and DOS

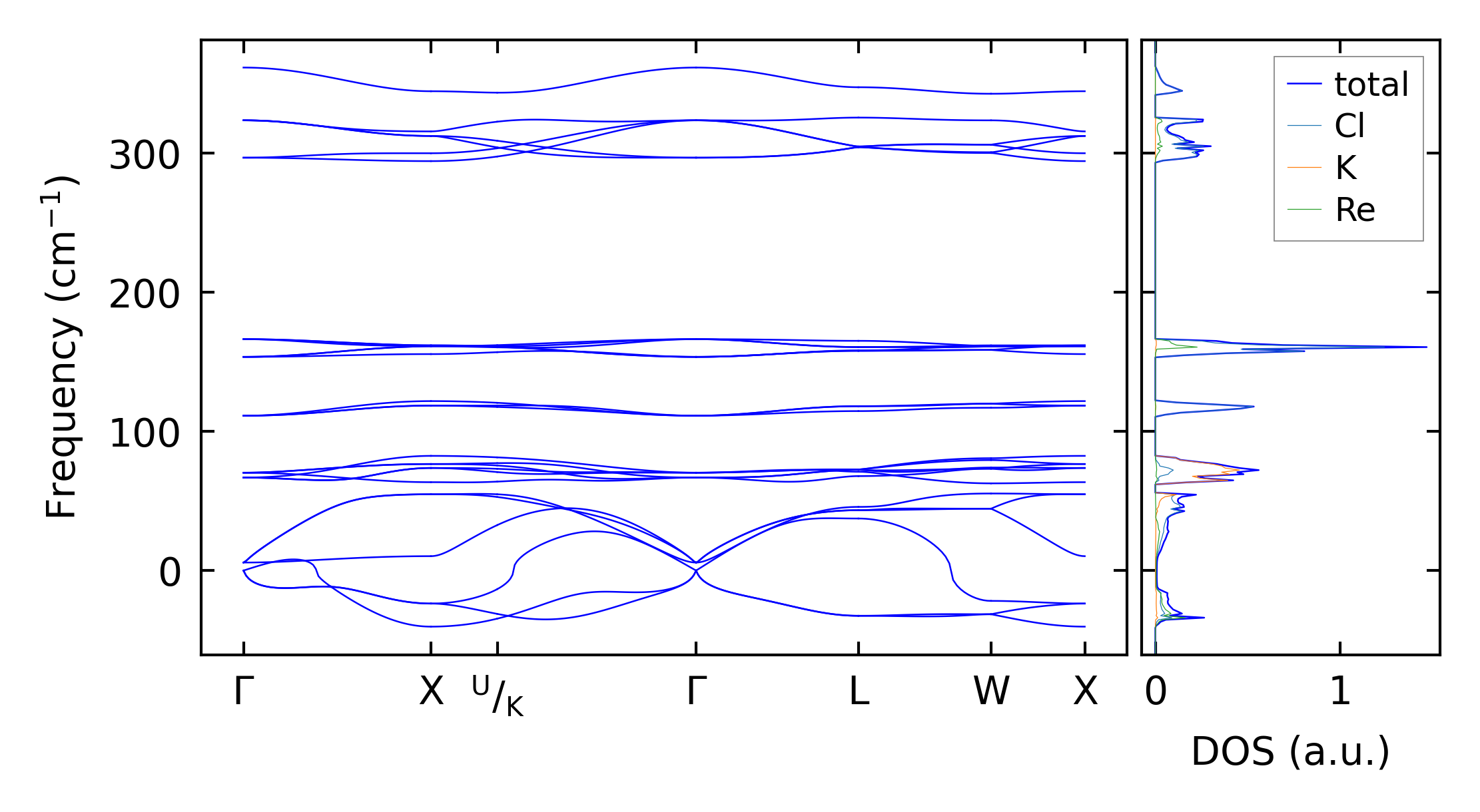
../../_images/fig_bandos17537.png

(b) Phonon dispersion and DOS

../../_images/fig_thermo13147.png

(c) Thermodynamic properties

Force constants

../../_images/fig_fc212806.png

(a) Force constants w.r.t atomic distance

Summary

../../_images/fig_times22210.png

(a) Computation time