mp-22875/TlBr/anharm

Harmonic properties

../../_images/fig_bandos_pr13115.png

(a) Phonon dispersion with participation ratio and DOS

../../_images/fig_thermo13115.png

(b) Thermodynamic properties

Grüneisen parameters

../../_images/fig_gru_all5478.png

(a) Grüneisen parameters

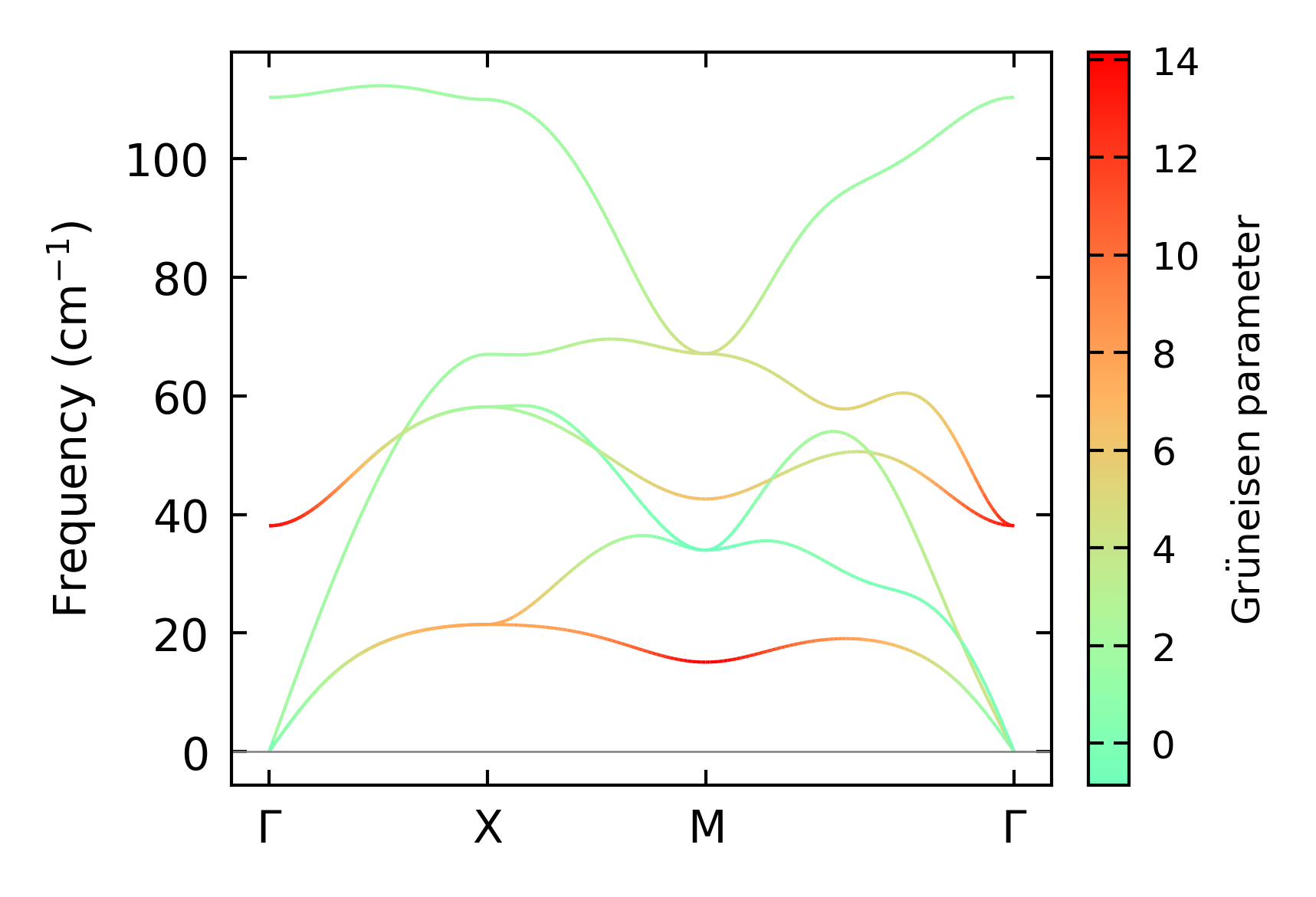
../../_images/fig_gruneisen5478.png

(b) Phonon dispersion with Grüneisen parameters

Thermal conductivity

3-phonon — q-mesh: 18x18x18, supercell: 4x4x4

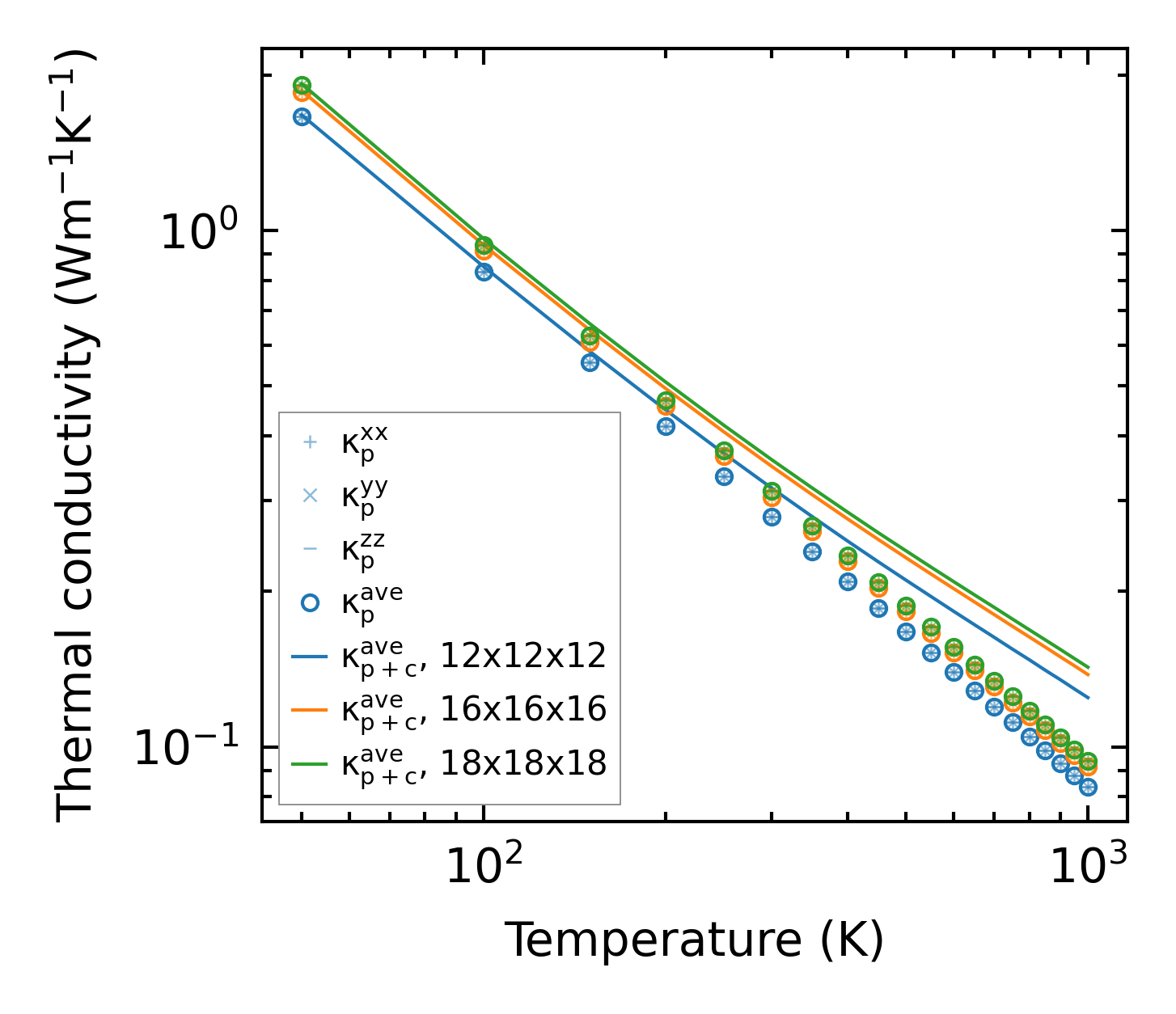
../../_images/fig_kappa10286.png

(a) Temperature-dependent lattice thermal conductivity

../../_images/fig_kappa_vs_grain_size5543.png

(b) Peierls lattice thermal conductivity w.r.t grain size

Phonon lifetime and scattering rates

../../_images/fig_lifetime5426.png

(a) Phonon lifetime due to phonon-phonon scattering

../../_images/fig_scat_rates5425.png

(b) Phonon scattering rates

Cumulative and spectral thermal conductivity

../../_images/fig_cumu_frequency5426.png

(a) Spectral and cumulative thermal conductivity w.r.t frequency

../../_images/fig_cumu_mfp5425.png

(b) Spectral and cumulative thermal conductivity w.r.t MFP

Force constants

../../_images/fig_fc3329.png

(a) Force constants w.r.t atomic distance

Summary

../../_images/fig_kappa10287.png

(a) Temperature-dependent lattice thermal conductivity

../../_images/fig_times22167.png

(b) Computation time