mp-22457/K3NaS2O8/harm

Harmonic properties

../../_images/fig_bandos_pr13067.png

(a) Phonon dispersion with participation ratio and DOS

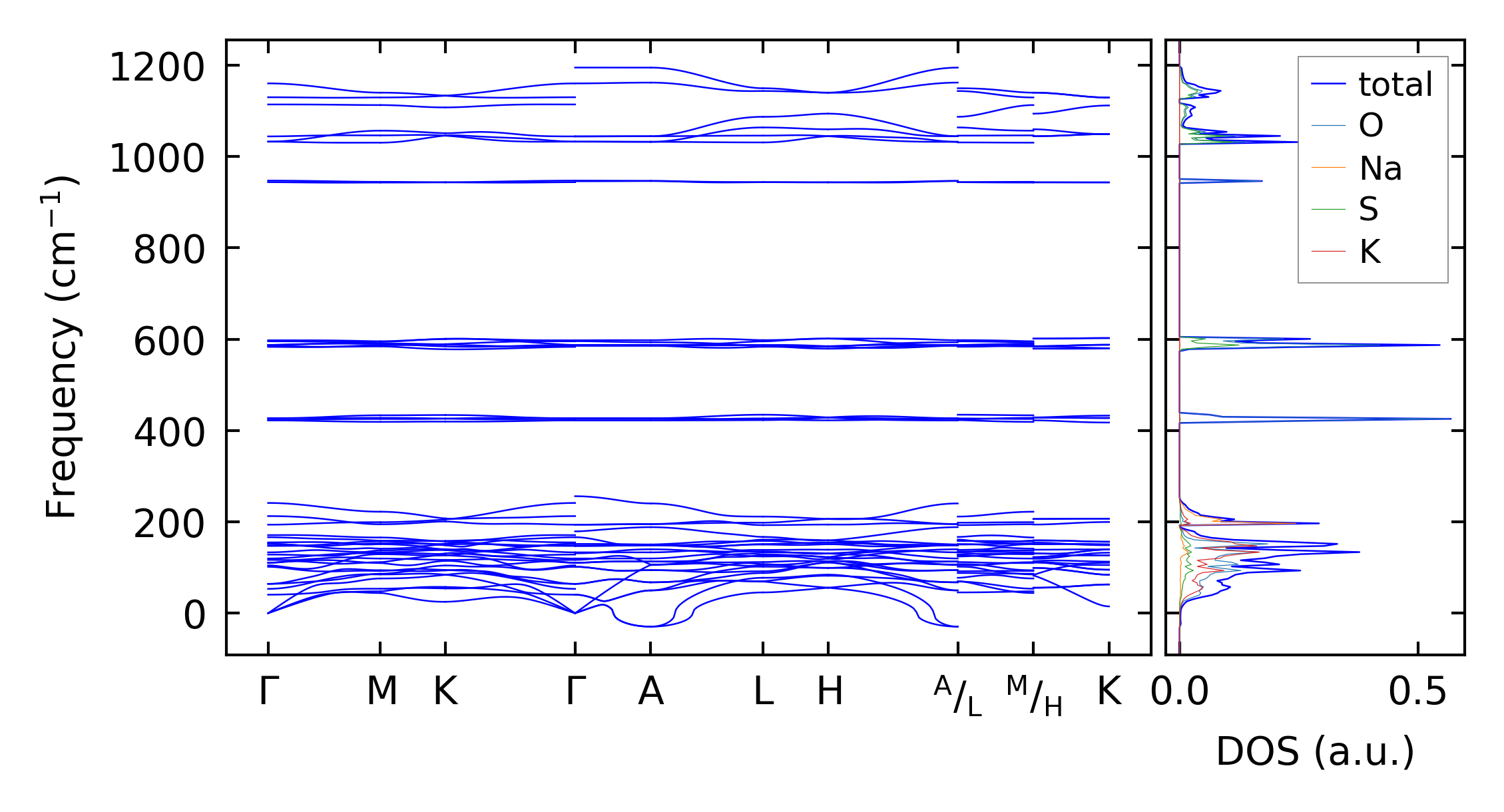
../../_images/fig_bandos17438.png

(b) Phonon dispersion and DOS

../../_images/fig_thermo13067.png

(c) Thermodynamic properties

Force constants

../../_images/fig_fc212746.png

(a) Force constants w.r.t atomic distance

Summary

../../_images/fig_times22067.png

(a) Computation time