mp-22969-2/PbIF/anharm

Equation of state

../../_images/fig_bm6578.png

(a) Equation of state

Harmonic properties

../../_images/fig_bandos_pr13161.png

(a) Phonon dispersion with participation ratio and DOS

../../_images/fig_thermo13161.png

(b) Thermodynamic properties

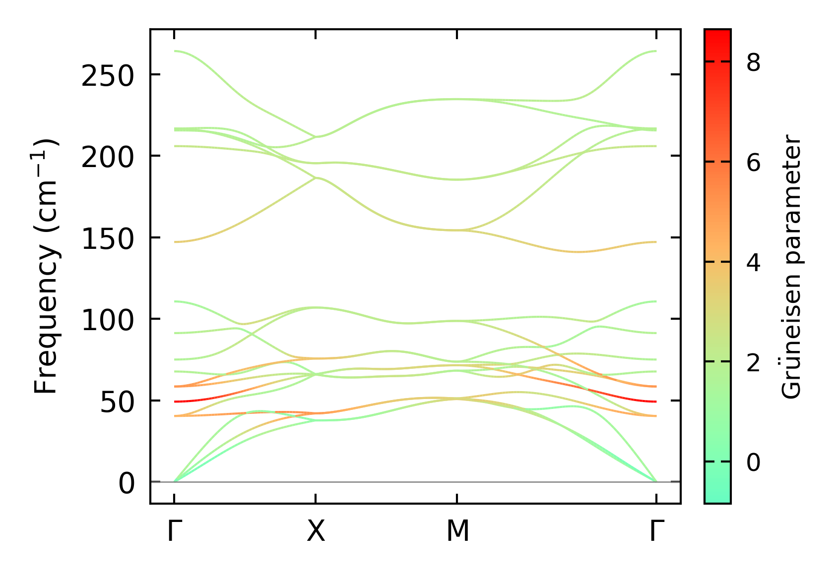
Grüneisen parameters

../../_images/fig_gru_all5507.png

(a) Grüneisen parameters

../../_images/fig_gruneisen5507.png

(b) Phonon dispersion with Grüneisen parameters

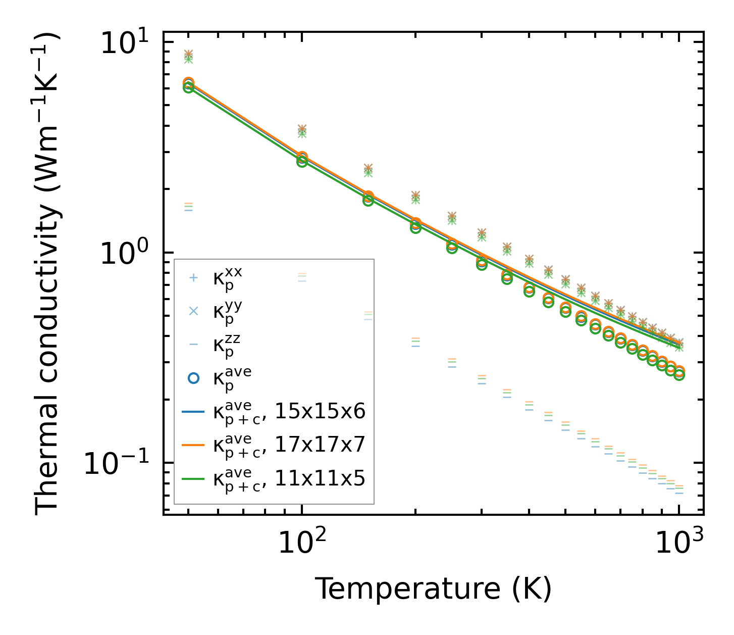
Thermal conductivity

3-phonon (LASSO) — q-mesh: 17x17x7, supercell: 3x3x2

../../_images/fig_kappa10342.png

(a) Temperature-dependent lattice thermal conductivity

../../_images/fig_kappa_vs_grain_size5572.png

(b) Peierls lattice thermal conductivity w.r.t grain size

Phonon lifetime and scattering rates

../../_images/fig_lifetime5454.png

(a) Phonon lifetime due to phonon-phonon scattering

../../_images/fig_scat_rates5453.png

(b) Phonon scattering rates

Cumulative and spectral thermal conductivity

../../_images/fig_cumu_frequency5454.png

(a) Spectral and cumulative thermal conductivity w.r.t frequency

../../_images/fig_cumu_mfp5453.png

(b) Spectral and cumulative thermal conductivity w.r.t MFP

Force constants

../../_images/fig_fc212819.png

(a) Force constants w.r.t atomic distance

Summary

../../_images/fig_kappa10343.png

(a) Temperature-dependent lattice thermal conductivity

../../_images/fig_times22229.png

(b) Computation time