mp-22865/CsCl/anharm

Harmonic properties

../../_images/fig_bandos_pr13113.png

(a) Phonon dispersion with participation ratio and DOS

../../_images/fig_thermo13113.png

(b) Thermodynamic properties

Grüneisen parameters

../../_images/fig_gru_all5476.png

(a) Grüneisen parameters

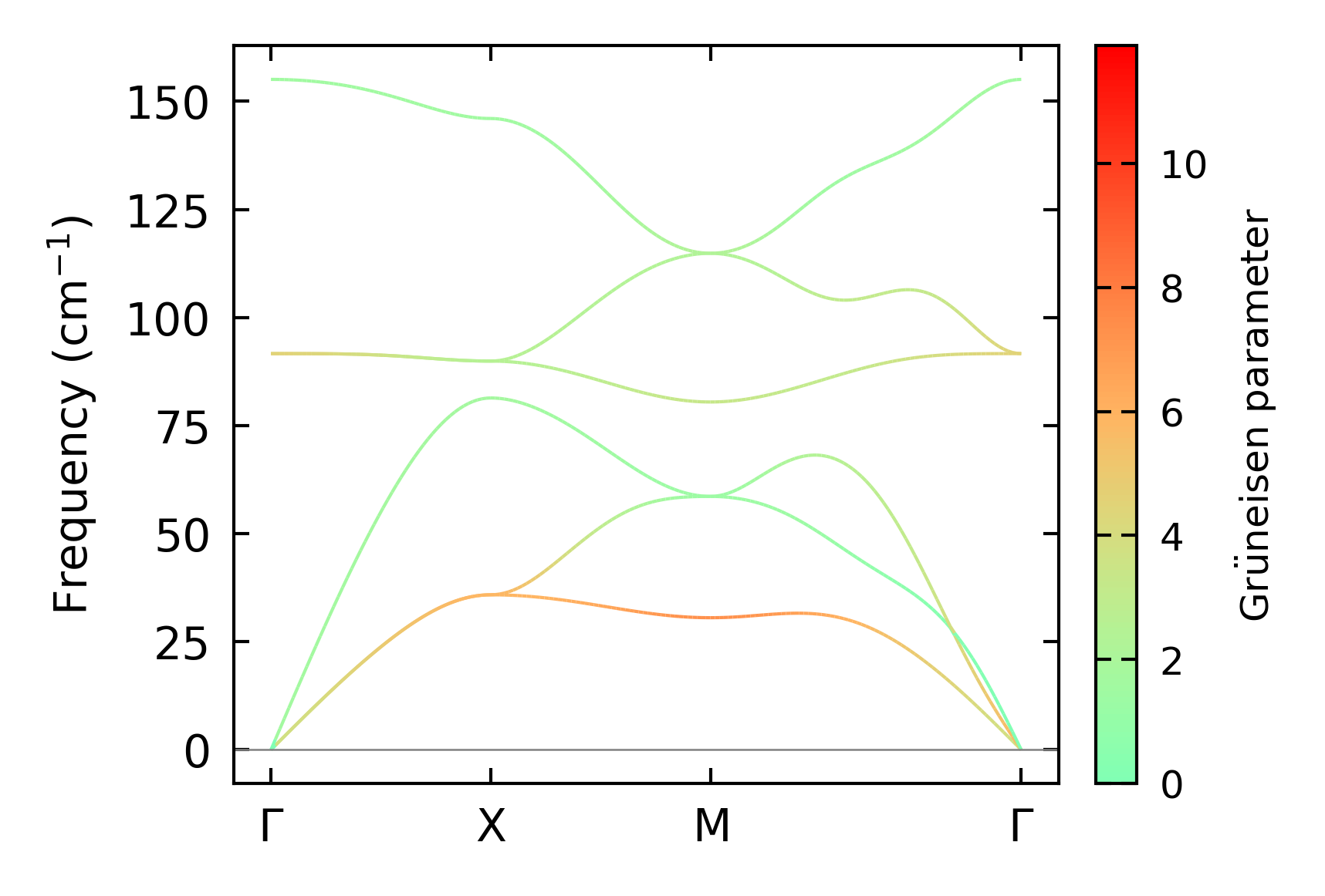
../../_images/fig_gruneisen5476.png

(b) Phonon dispersion with Grüneisen parameters

Thermal conductivity

3-phonon — q-mesh: 17x17x17, supercell: 4x4x4

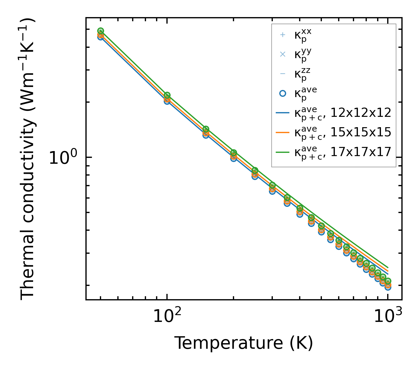
../../_images/fig_kappa10282.png

(a) Temperature-dependent lattice thermal conductivity

../../_images/fig_kappa_vs_grain_size5541.png

(b) Peierls lattice thermal conductivity w.r.t grain size

Phonon lifetime and scattering rates

../../_images/fig_lifetime5424.png

(a) Phonon lifetime due to phonon-phonon scattering

../../_images/fig_scat_rates5423.png

(b) Phonon scattering rates

Cumulative and spectral thermal conductivity

../../_images/fig_cumu_frequency5424.png

(a) Spectral and cumulative thermal conductivity w.r.t frequency

../../_images/fig_cumu_mfp5423.png

(b) Spectral and cumulative thermal conductivity w.r.t MFP

Force constants

../../_images/fig_fc3327.png

(a) Force constants w.r.t atomic distance

Summary

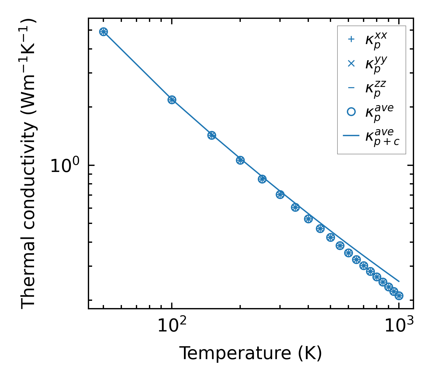
../../_images/fig_kappa10283.png

(a) Temperature-dependent lattice thermal conductivity

../../_images/fig_times22157.png

(b) Computation time