mp-22373/CrPb2O5/harm

Harmonic properties

../../_images/fig_bandos_pr13055.png

(a) Phonon dispersion with participation ratio and DOS

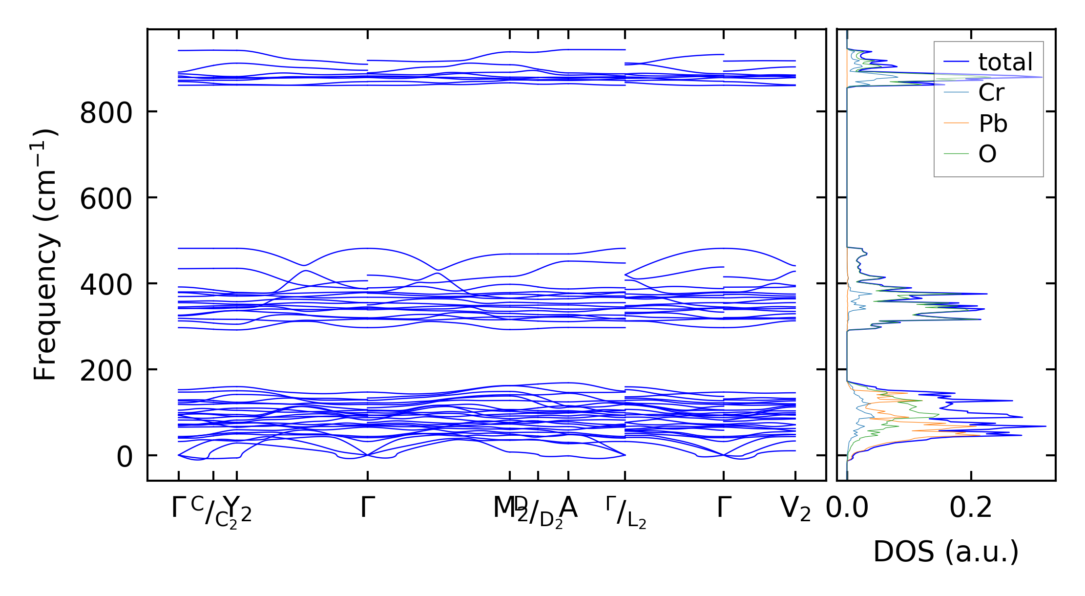
../../_images/fig_bandos17427.png

(b) Phonon dispersion and DOS

../../_images/fig_thermo13055.png

(c) Thermodynamic properties

Force constants

../../_images/fig_fc212734.png

(a) Force constants w.r.t atomic distance

Summary

../../_images/fig_times22051.png

(a) Computation time