mp-22901/KI/anharm

Harmonic properties

../../_images/fig_bandos_pr13130.png

(a) Phonon dispersion with participation ratio and DOS

../../_images/fig_thermo13130.png

(b) Thermodynamic properties

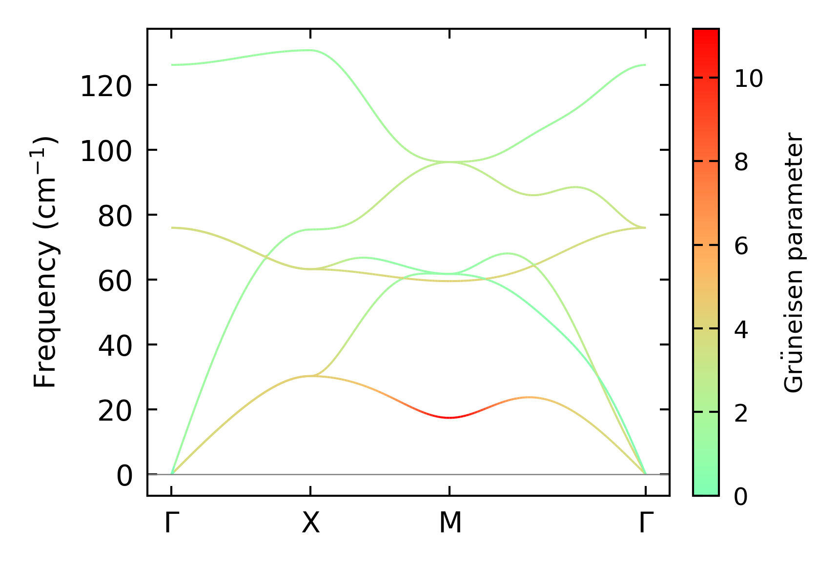
Grüneisen parameters

../../_images/fig_gru_all5490.png

(a) Grüneisen parameters

../../_images/fig_gruneisen5490.png

(b) Phonon dispersion with Grüneisen parameters

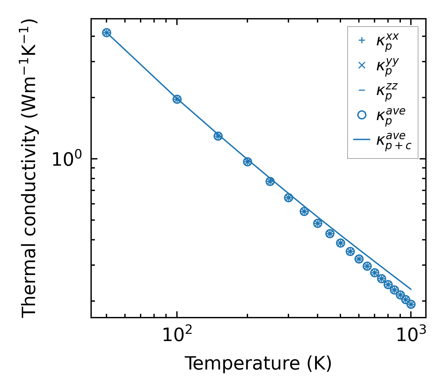
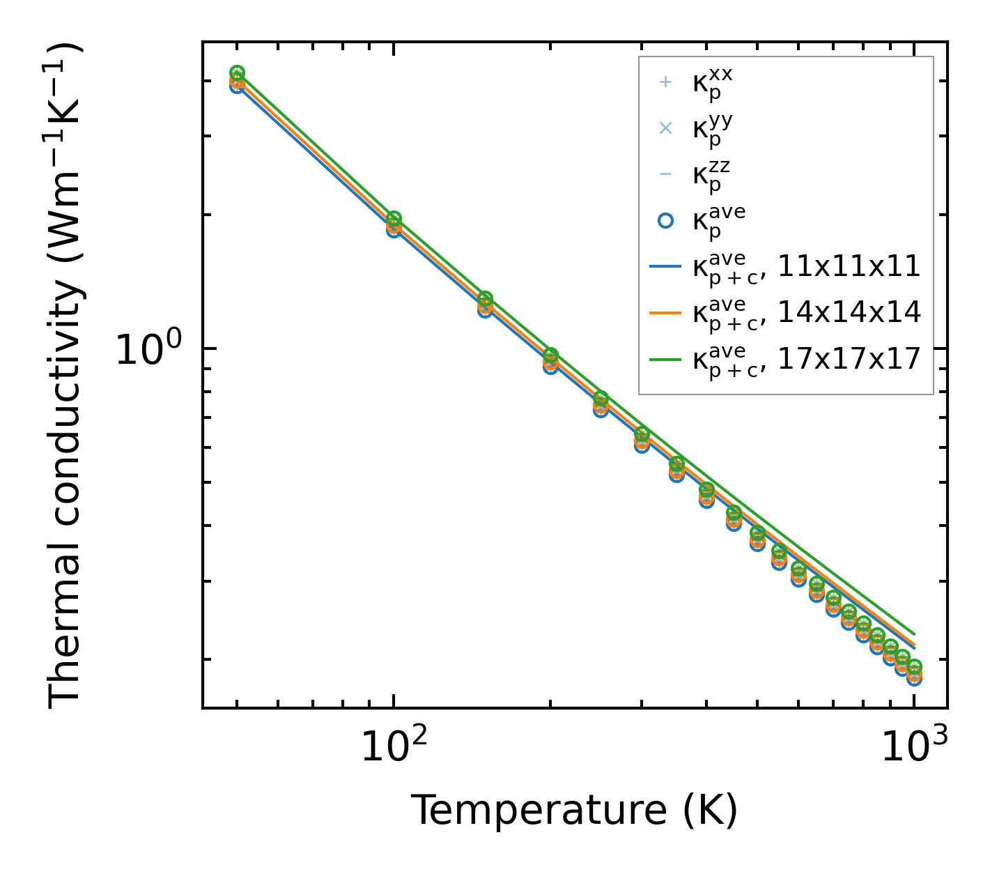
Thermal conductivity

3-phonon — q-mesh: 17x17x17, supercell: 4x4x4

../../_images/fig_kappa10310.png

(a) Temperature-dependent lattice thermal conductivity

../../_images/fig_kappa_vs_grain_size5556.png

(b) Peierls lattice thermal conductivity w.r.t grain size

Phonon lifetime and scattering rates

../../_images/fig_lifetime5438.png

(a) Phonon lifetime due to phonon-phonon scattering

../../_images/fig_scat_rates5437.png

(b) Phonon scattering rates

Cumulative and spectral thermal conductivity

../../_images/fig_cumu_frequency5438.png

(a) Spectral and cumulative thermal conductivity w.r.t frequency

../../_images/fig_cumu_mfp5437.png

(b) Spectral and cumulative thermal conductivity w.r.t MFP

Force constants

../../_images/fig_fc3332.png

(a) Force constants w.r.t atomic distance

Summary

../../_images/fig_kappa10311.png

(a) Temperature-dependent lattice thermal conductivity

../../_images/fig_times22186.png

(b) Computation time