mp-22906/CsBr/anharm

Harmonic properties

../../_images/fig_bandos_pr13133.png

(a) Phonon dispersion with participation ratio and DOS

../../_images/fig_thermo13133.png

(b) Thermodynamic properties

Grüneisen parameters

../../_images/fig_gru_all5493.png

(a) Grüneisen parameters

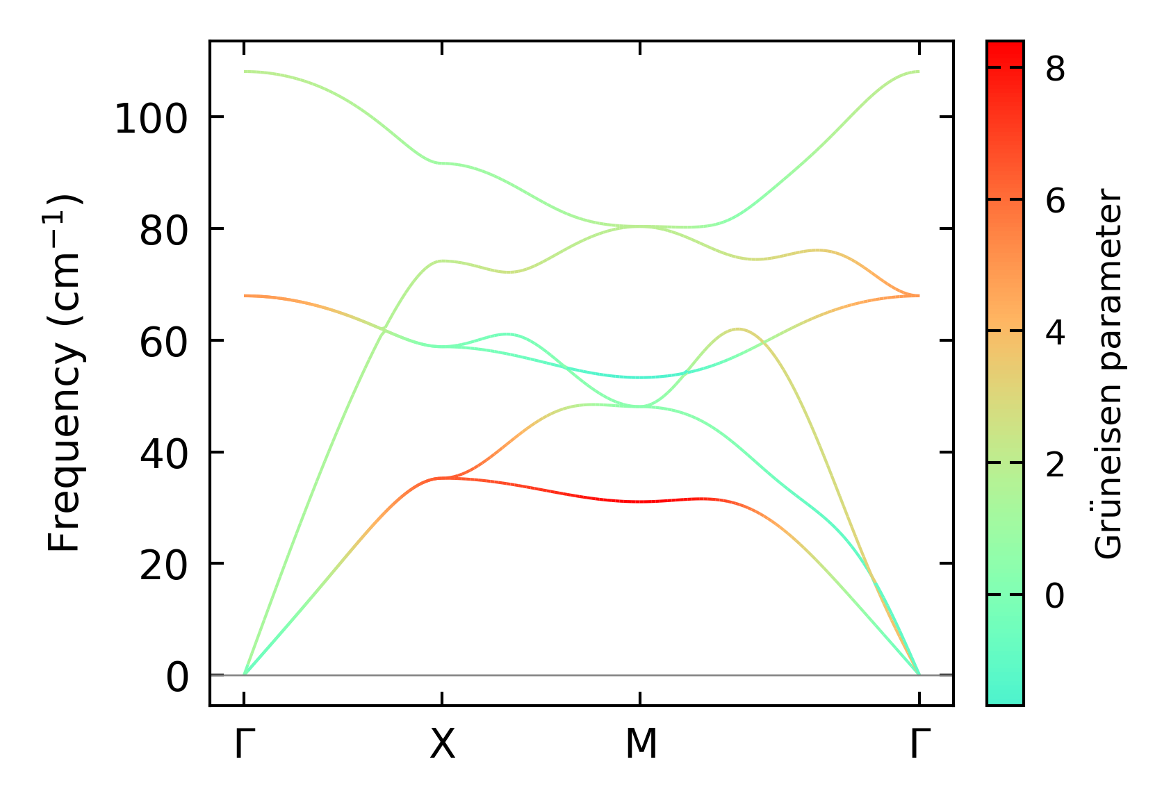
../../_images/fig_gruneisen5493.png

(b) Phonon dispersion with Grüneisen parameters

Thermal conductivity

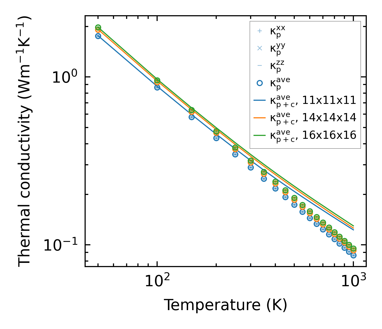
3-phonon — q-mesh: 16x16x16, supercell: 4x4x4

../../_images/fig_kappa10316.png

(a) Temperature-dependent lattice thermal conductivity

../../_images/fig_kappa_vs_grain_size5559.png

(b) Peierls lattice thermal conductivity w.r.t grain size

Phonon lifetime and scattering rates

../../_images/fig_lifetime5441.png

(a) Phonon lifetime due to phonon-phonon scattering

../../_images/fig_scat_rates5440.png

(b) Phonon scattering rates

Cumulative and spectral thermal conductivity

../../_images/fig_cumu_frequency5441.png

(a) Spectral and cumulative thermal conductivity w.r.t frequency

../../_images/fig_cumu_mfp5440.png

(b) Spectral and cumulative thermal conductivity w.r.t MFP

Force constants

../../_images/fig_fc3335.png

(a) Force constants w.r.t atomic distance

Summary

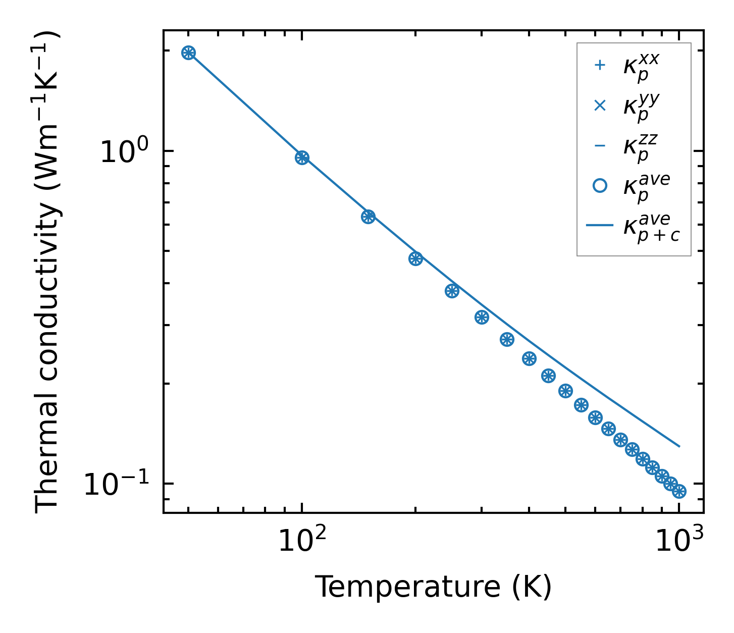
../../_images/fig_kappa10317.png

(a) Temperature-dependent lattice thermal conductivity

../../_images/fig_times22191.png

(b) Computation time