mp-730/P2Pt/anharm

Harmonic properties

../../_images/fig_bandos_pr444.png

(a) Phonon dispersion with participation ratio and DOS

../../_images/fig_thermo444.png

(b) Thermodynamic properties

Grüneisen parameters

../../_images/fig_gru_all301.png

(a) Grüneisen parameters

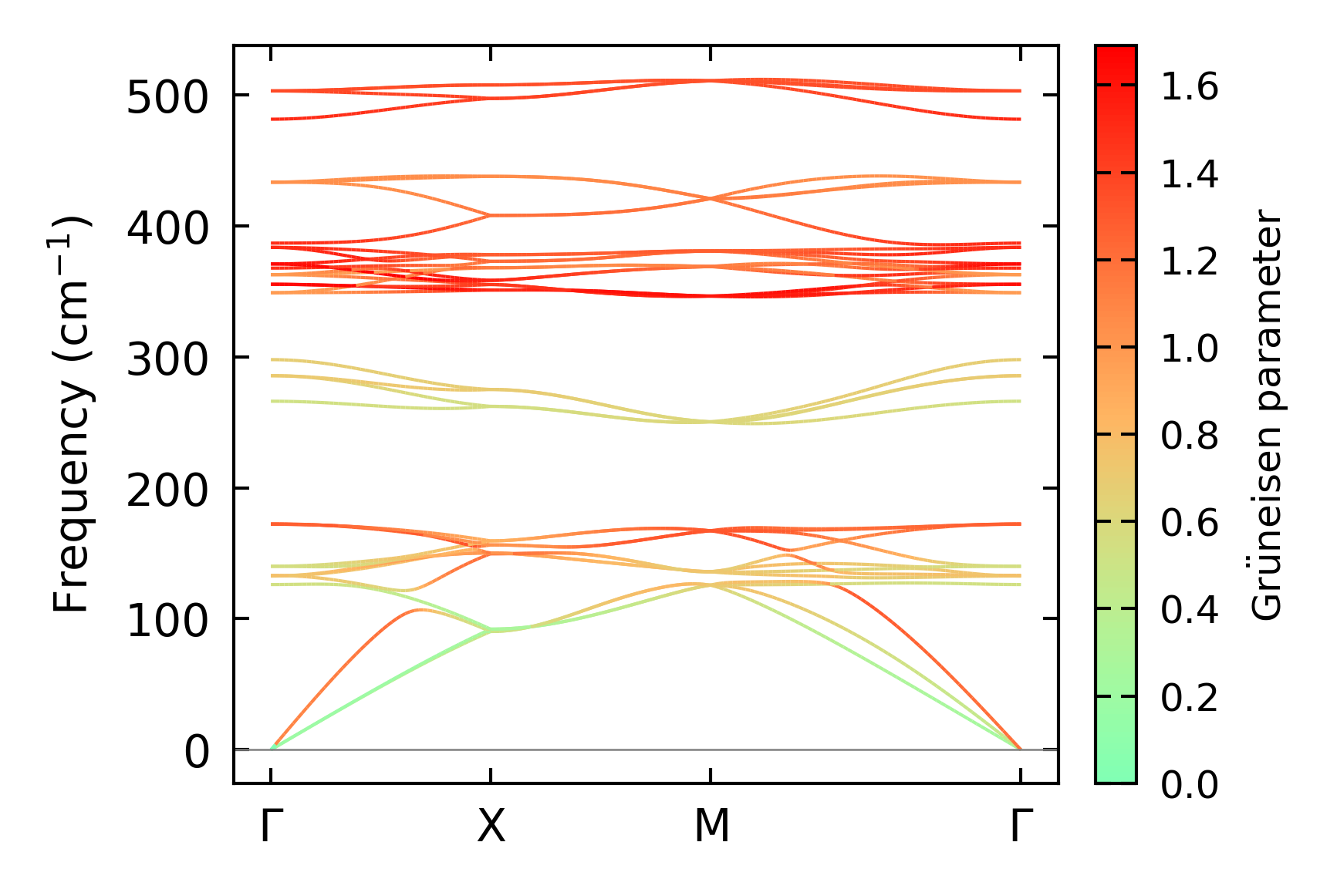
../../_images/fig_gruneisen301.png

(b) Phonon dispersion with Grüneisen parameters

Thermal conductivity

3-phonon (LASSO) — q-mesh: 12x12x12, supercell: 2x2x2

../../_images/fig_kappa585.png

(a) Temperature-dependent lattice thermal conductivity

../../_images/fig_kappa_vs_grain_size303.png

(b) Peierls lattice thermal conductivity w.r.t grain size

Phonon lifetime and scattering rates

../../_images/fig_lifetime299.png

(a) Phonon lifetime due to phonon-phonon scattering

../../_images/fig_scat_rates298.png

(b) Phonon scattering rates

Cumulative and spectral thermal conductivity

../../_images/fig_cumu_frequency299.png

(a) Spectral and cumulative thermal conductivity w.r.t frequency

../../_images/fig_cumu_mfp299.png

(b) Spectral and cumulative thermal conductivity w.r.t MFP

Force constants

../../_images/fig_fc2370.png

(a) Force constants w.r.t atomic distance

Summary

../../_images/fig_kappa586.png

(a) Temperature-dependent lattice thermal conductivity

../../_images/fig_times683.png

(b) Computation time