mp-286/YbSe/anharm

Harmonic properties

../../_images/fig_bandos_pr357.png

(a) Phonon dispersion with participation ratio and DOS

../../_images/fig_thermo357.png

(b) Thermodynamic properties

Grüneisen parameters

../../_images/fig_gru_all245.png

(a) Grüneisen parameters

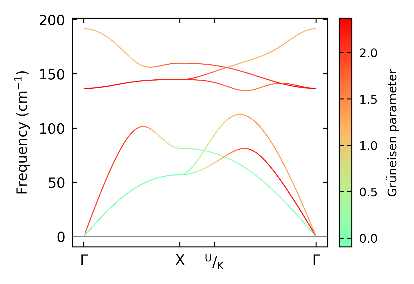
../../_images/fig_gruneisen245.png

(b) Phonon dispersion with Grüneisen parameters

Thermal conductivity

3-phonon — q-mesh: 19x19x19, supercell: 2x2x2

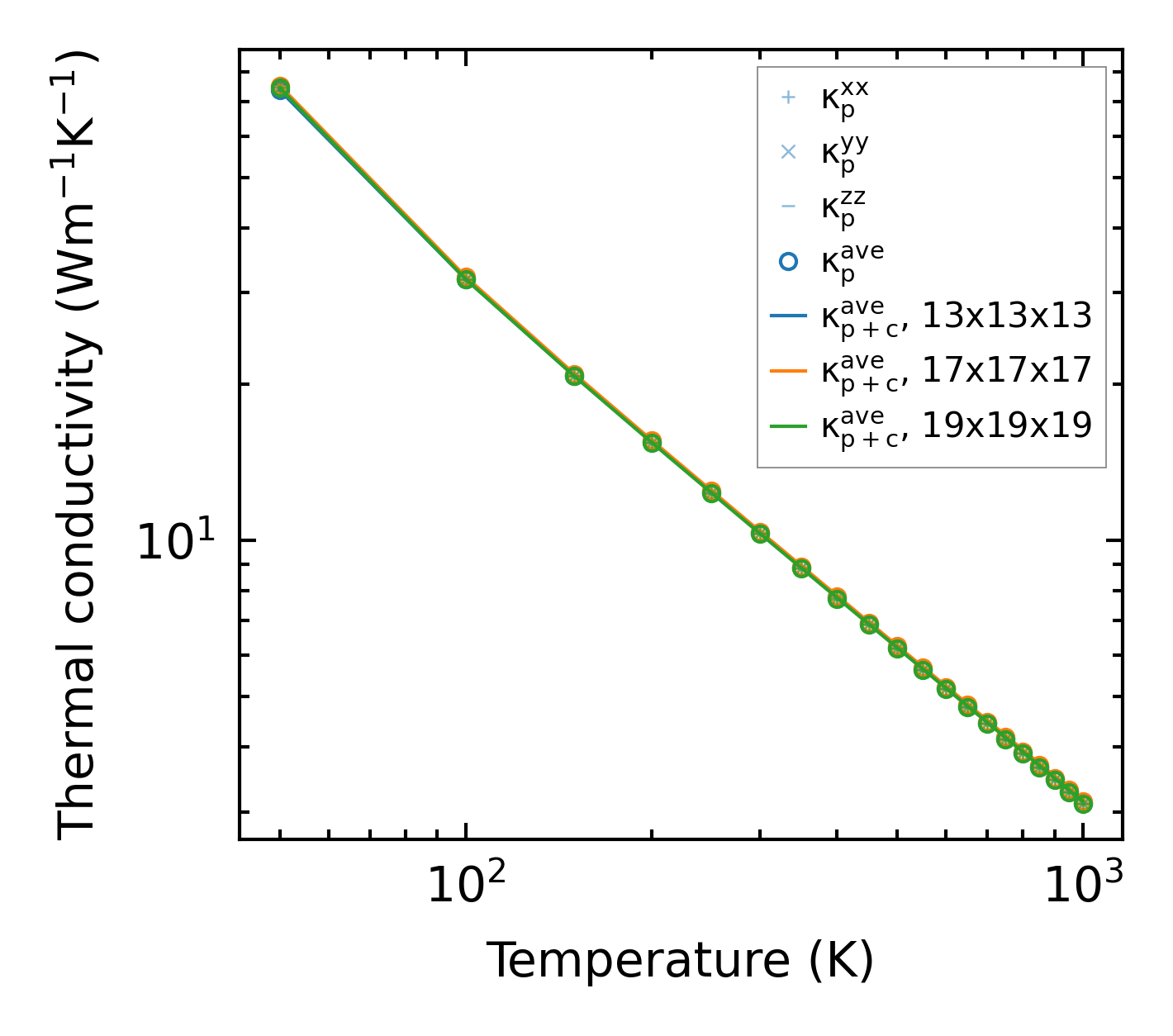
../../_images/fig_kappa482.png

(a) Temperature-dependent lattice thermal conductivity

../../_images/fig_kappa_vs_grain_size248.png

(b) Peierls lattice thermal conductivity w.r.t grain size

Phonon lifetime and scattering rates

../../_images/fig_lifetime244.png

(a) Phonon lifetime due to phonon-phonon scattering

../../_images/fig_scat_rates243.png

(b) Phonon scattering rates

Cumulative and spectral thermal conductivity

../../_images/fig_cumu_frequency244.png

(a) Spectral and cumulative thermal conductivity w.r.t frequency

../../_images/fig_cumu_mfp244.png

(b) Spectral and cumulative thermal conductivity w.r.t MFP

Force constants

../../_images/fig_fc361.png

(a) Force constants w.r.t atomic distance

Summary

../../_images/fig_kappa483.png

(a) Temperature-dependent lattice thermal conductivity

../../_images/fig_times567.png

(b) Computation time