mp-557602/KBa4AuC4O4/harm

Harmonic properties

../../_images/fig_bandos_pr8138.png

(a) Phonon dispersion with participation ratio and DOS

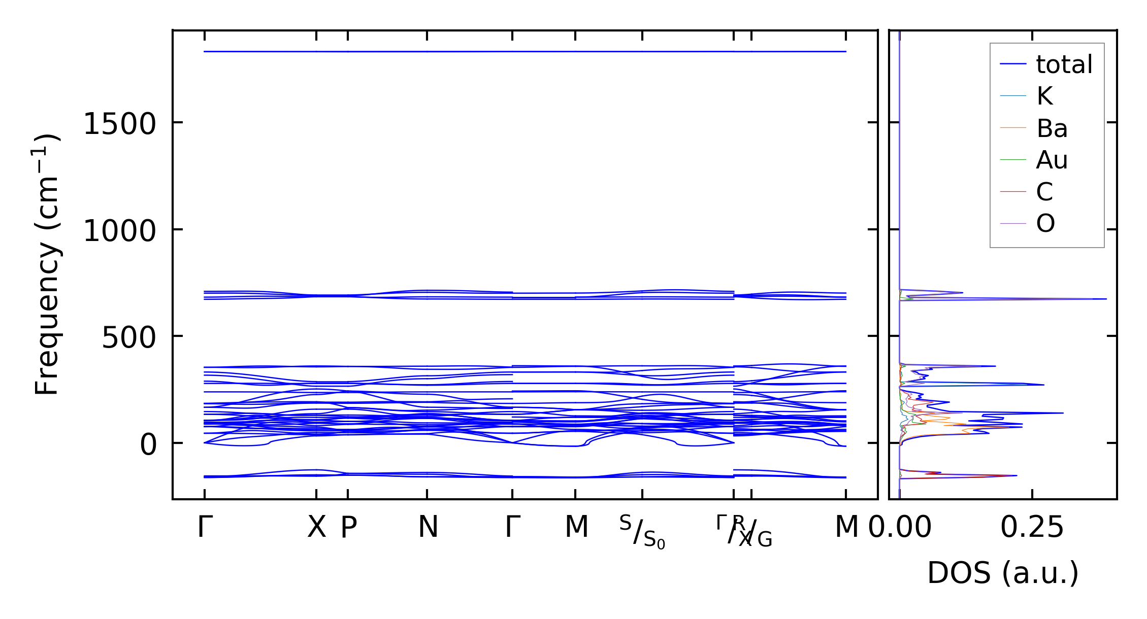
../../_images/fig_bandos11441.png

(b) Phonon dispersion and DOS

../../_images/fig_thermo8138.png

(c) Thermodynamic properties

Force constants

../../_images/fig_fc27900.png

(a) Force constants w.r.t atomic distance

Summary

../../_images/fig_times14329.png

(a) Computation time