mp-557375/NaLiCO3/harm

Harmonic properties

../../_images/fig_bandos_pr8424.png

(a) Phonon dispersion with participation ratio and DOS

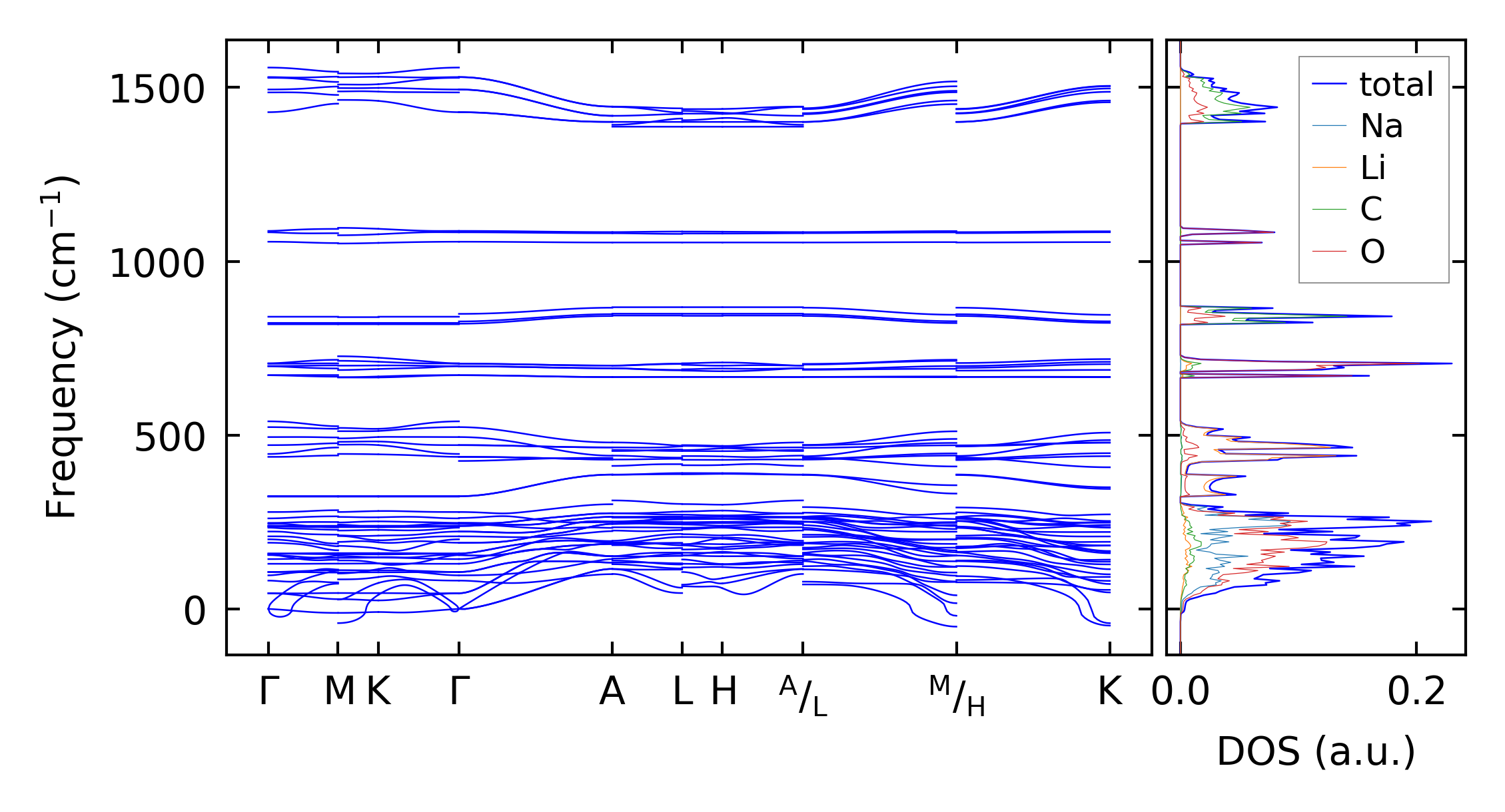
../../_images/fig_bandos11834.png

(b) Phonon dispersion and DOS

../../_images/fig_thermo8424.png

(c) Thermodynamic properties

Force constants

../../_images/fig_fc28186.png

(a) Force constants w.r.t atomic distance

Summary

../../_images/fig_times14785.png

(a) Computation time