mp-557577/K3ScSi2O7/harm

Harmonic properties

../../_images/fig_bandos_pr8134.png

(a) Phonon dispersion with participation ratio and DOS

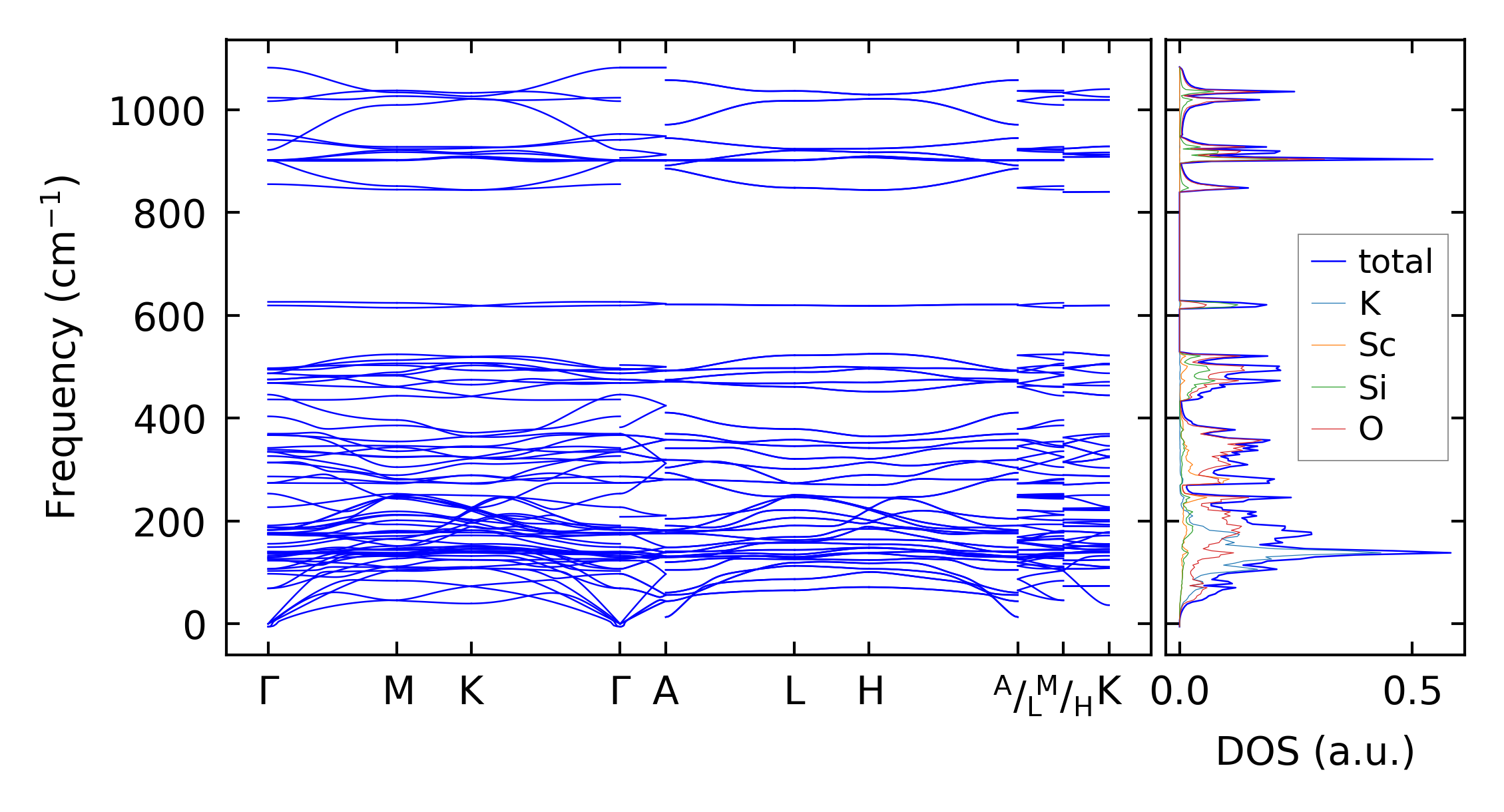
../../_images/fig_bandos11435.png

(b) Phonon dispersion and DOS

../../_images/fig_thermo8134.png

(c) Thermodynamic properties

Force constants

../../_images/fig_fc27896.png

(a) Force constants w.r.t atomic distance

Summary

../../_images/fig_times14322.png

(a) Computation time