mp-11659-2/BaTiB2O6/harm

Harmonic properties

../../_images/fig_bandos_pr16826.png

(a) Phonon dispersion with participation ratio and DOS

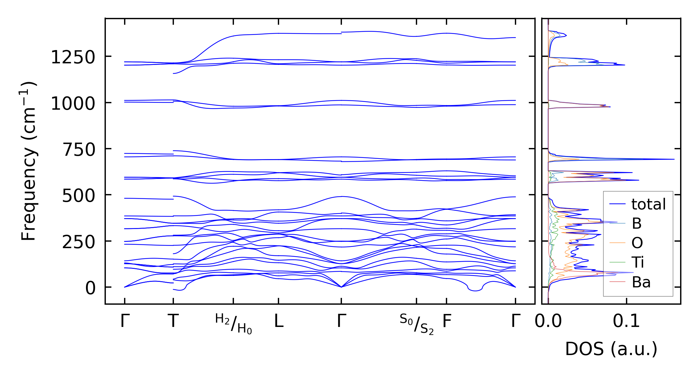
../../_images/fig_bandos21143.png

(b) Phonon dispersion and DOS

../../_images/fig_thermo16825.png

(c) Thermodynamic properties

Force constants

../../_images/fig_fc216381.png

(a) Force constants w.r.t atomic distance

Summary

../../_images/fig_times27455.png

(a) Computation time