mp-11276/BeRh/anharm

Harmonic properties

../../_images/fig_bandos_pr16796.png

(a) Phonon dispersion with participation ratio and DOS

../../_images/fig_thermo16795.png

(b) Thermodynamic properties

Grüneisen parameters

../../_images/fig_gru_all7336.png

(a) Grüneisen parameters

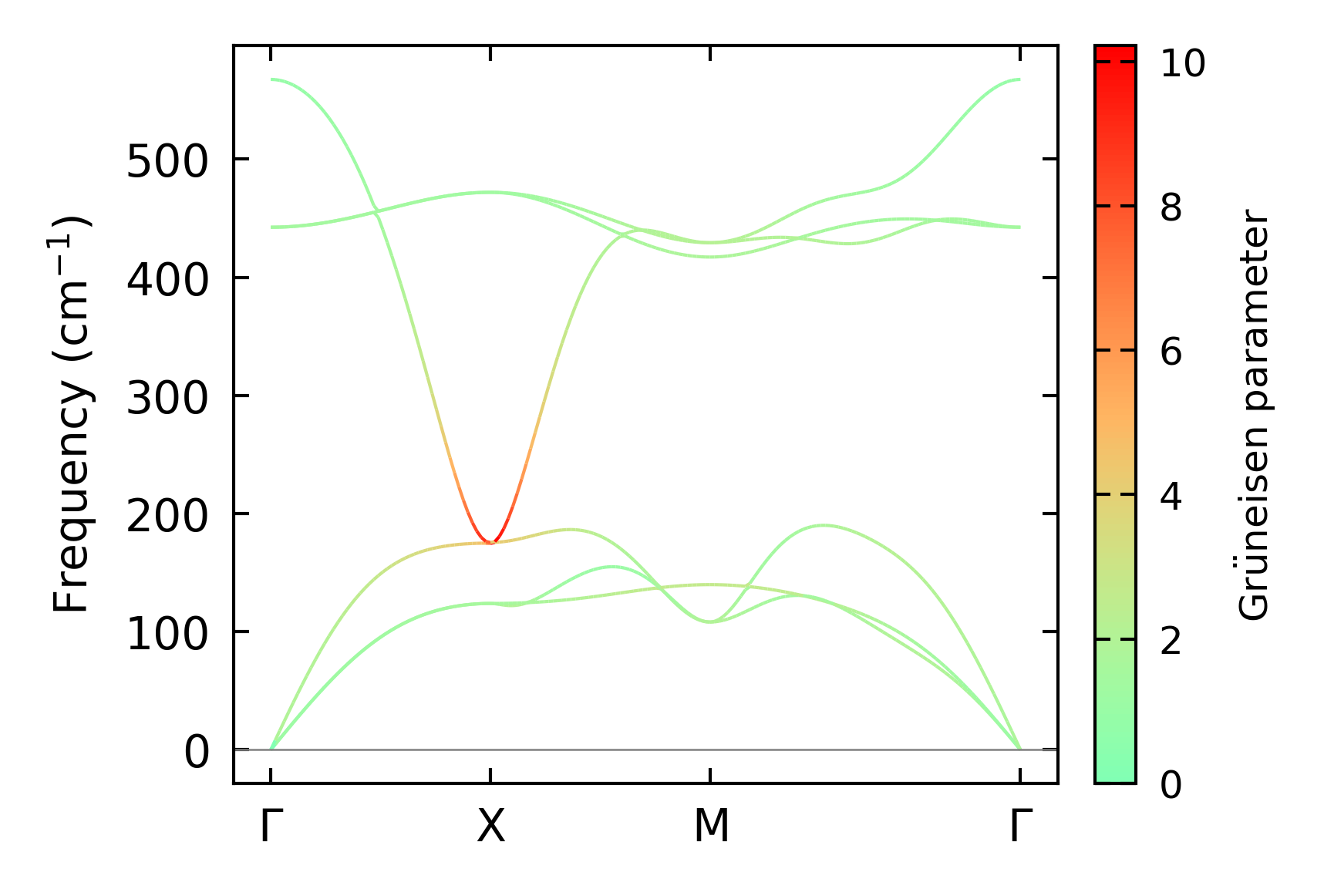
../../_images/fig_gruneisen7336.png

(b) Phonon dispersion with Grüneisen parameters

Thermal conductivity

3-phonon (LASSO) — q-mesh: 26x26x26, supercell: 4x4x4

../../_images/fig_kappa13837.png

(a) Temperature-dependent lattice thermal conductivity

../../_images/fig_kappa_vs_grain_size7423.png

(b) Peierls lattice thermal conductivity w.r.t grain size

Phonon lifetime and scattering rates

../../_images/fig_lifetime7270.png

(a) Phonon lifetime due to phonon-phonon scattering

../../_images/fig_scat_rates7269.png

(b) Phonon scattering rates

Cumulative and spectral thermal conductivity

../../_images/fig_cumu_frequency7270.png

(a) Spectral and cumulative thermal conductivity w.r.t frequency

../../_images/fig_cumu_mfp7269.png

(b) Spectral and cumulative thermal conductivity w.r.t MFP

Force constants

../../_images/fig_fc216354.png

(a) Force constants w.r.t atomic distance

Summary

../../_images/fig_kappa13838.png

(a) Temperature-dependent lattice thermal conductivity

../../_images/fig_times27418.png

(b) Computation time