mp-1794/BeO/anharm

Harmonic properties

../../_images/fig_bandos_pr220.png

(a) Phonon dispersion with participation ratio and DOS

../../_images/fig_thermo220.png

(b) Thermodynamic properties

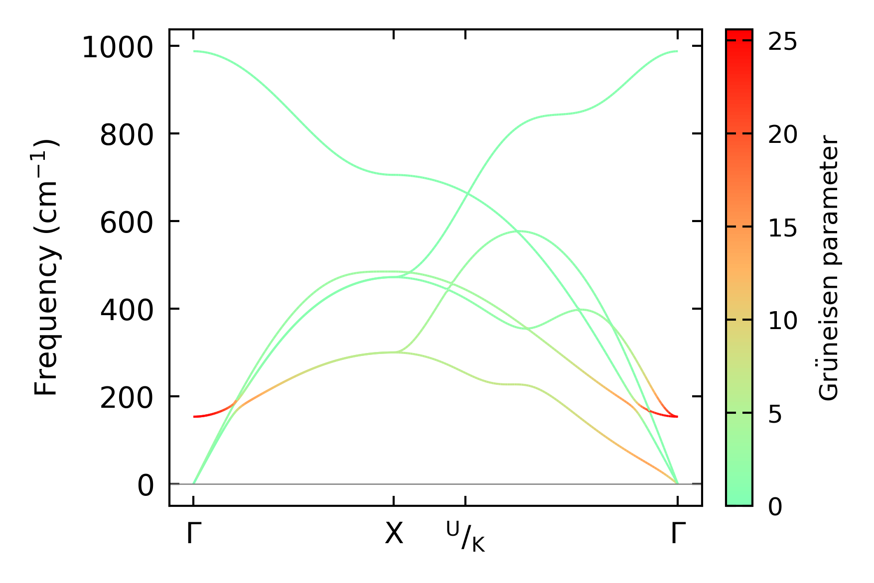
Grüneisen parameters

../../_images/fig_gru_all143.png

(a) Grüneisen parameters

../../_images/fig_gruneisen143.png

(b) Phonon dispersion with Grüneisen parameters

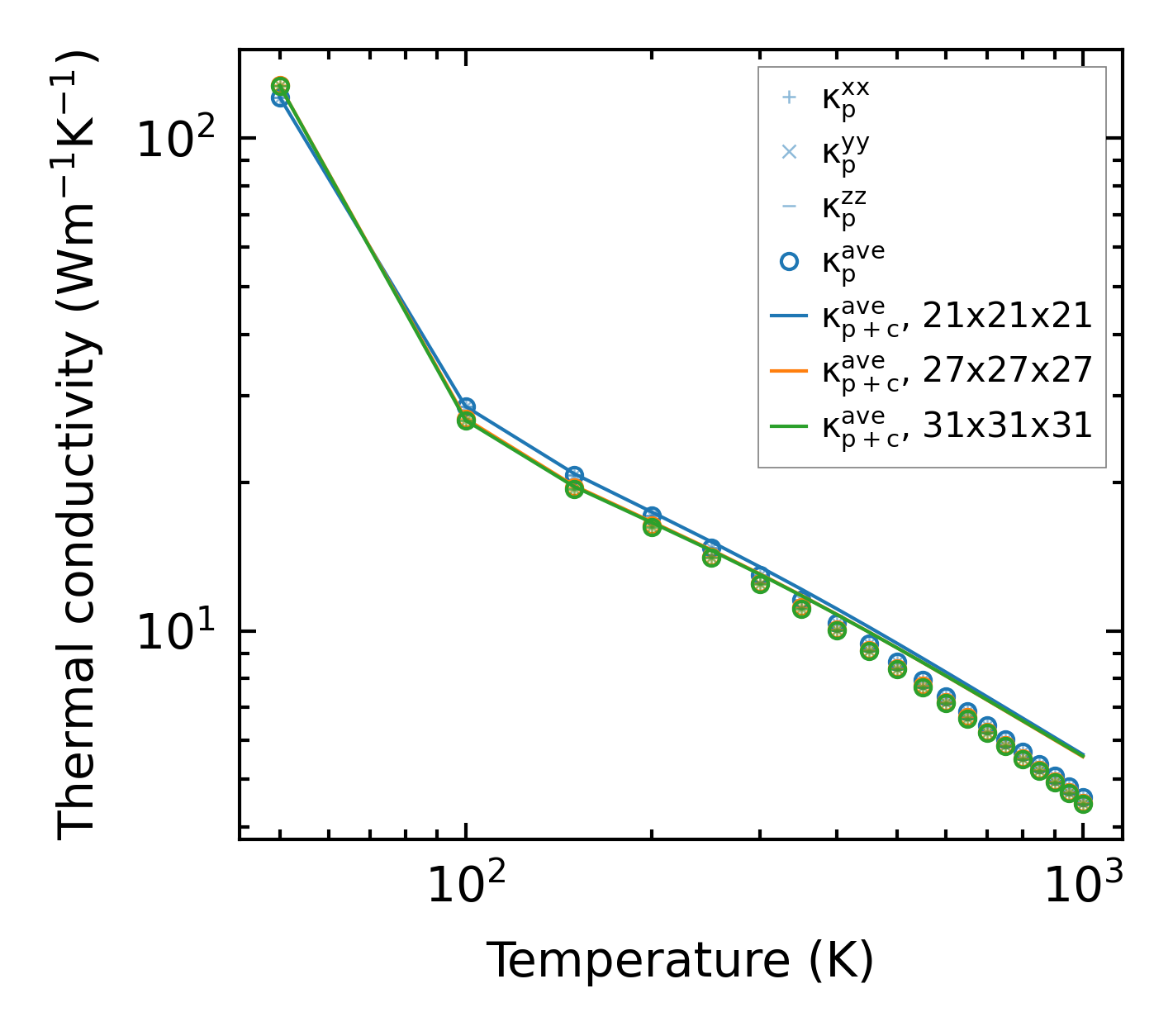
Thermal conductivity

3-phonon — q-mesh: 31x31x31, supercell: 2x2x2

../../_images/fig_kappa278.png

(a) Temperature-dependent lattice thermal conductivity

../../_images/fig_kappa_vs_grain_size144.png

(b) Peierls lattice thermal conductivity w.r.t grain size

Phonon lifetime and scattering rates

../../_images/fig_lifetime142.png

(a) Phonon lifetime due to phonon-phonon scattering

../../_images/fig_scat_rates141.png

(b) Phonon scattering rates

Cumulative and spectral thermal conductivity

../../_images/fig_cumu_frequency142.png

(a) Spectral and cumulative thermal conductivity w.r.t frequency

../../_images/fig_cumu_mfp142.png

(b) Spectral and cumulative thermal conductivity w.r.t MFP

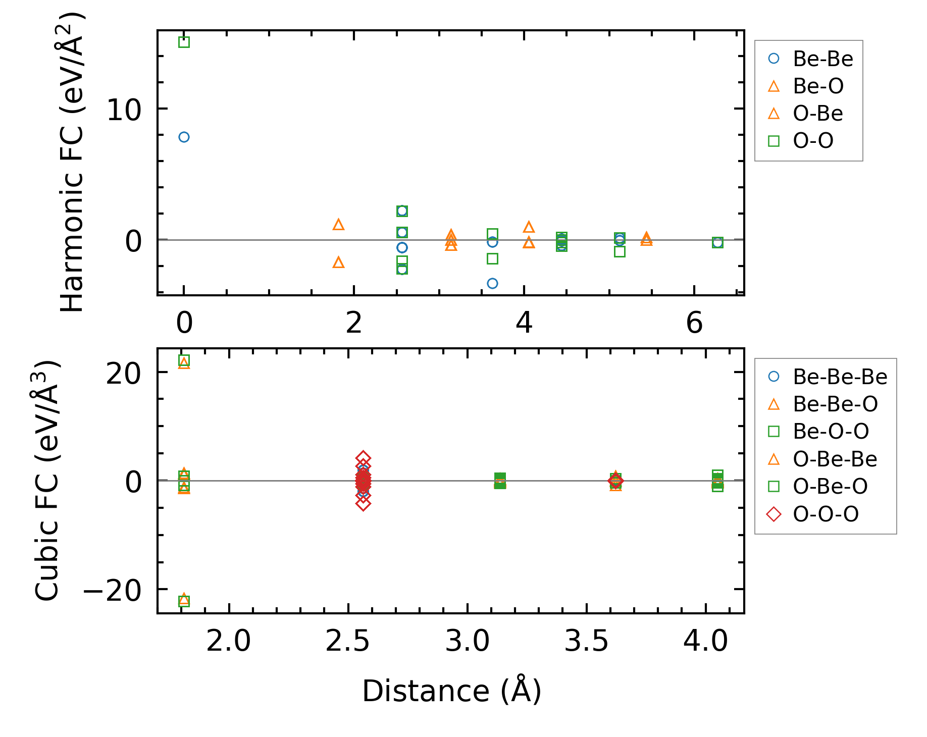
Force constants

../../_images/fig_fc320.png

(a) Force constants w.r.t atomic distance

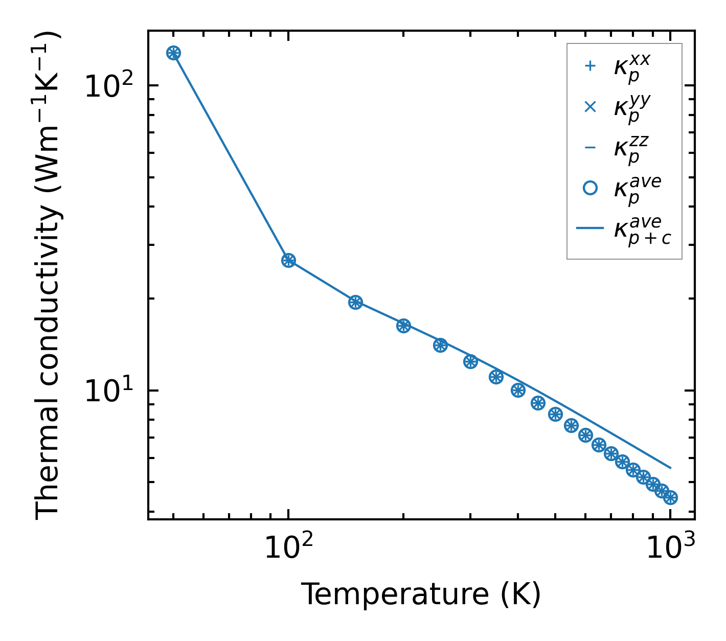
Summary

../../_images/fig_kappa279.png

(a) Temperature-dependent lattice thermal conductivity

../../_images/fig_times366.png

(b) Computation time