mp-1201-2/Sb2Te3/harm

Equation of state

../../_images/fig_bm257.png

(a) Equation of state

Harmonic properties

../../_images/fig_bandos_pr728.png

(a) Phonon dispersion with participation ratio and DOS

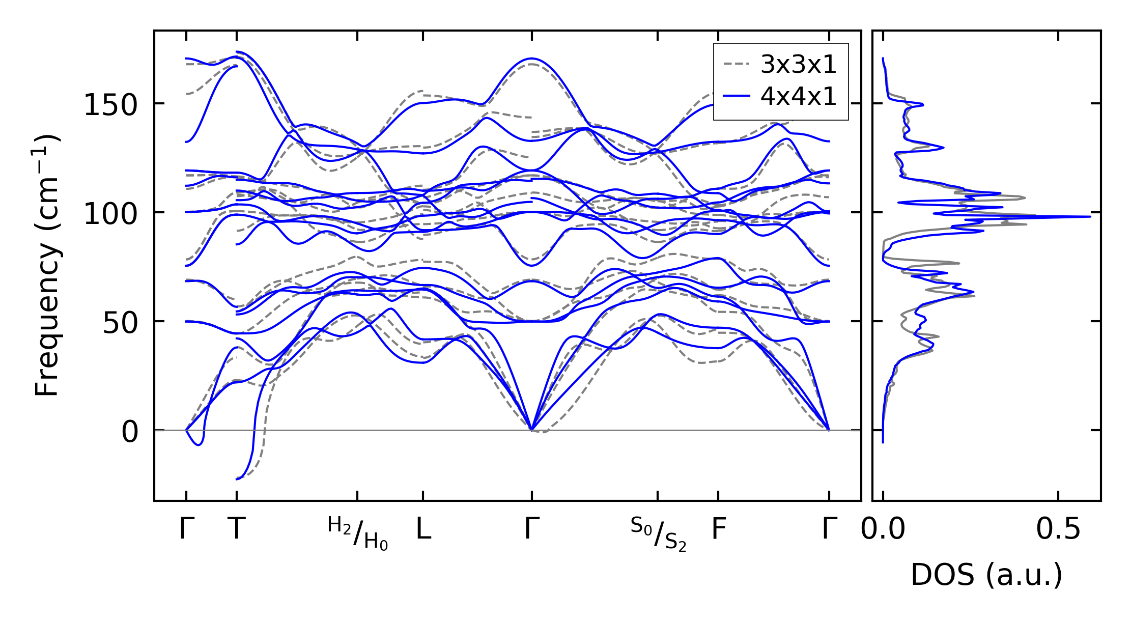
../../_images/fig_bandos592.png

(b) Phonon dispersion and DOS

../../_images/fig_thermo728.png

(c) Thermodynamic properties

Force constants

../../_images/fig_fc2633.png

(a) Force constants w.r.t atomic distance

Summary

../../_images/fig_times1036.png

(a) Computation time