mp-1639/BN/anharm

Harmonic properties

../../_images/fig_bandos_pr202.png

(a) Phonon dispersion with participation ratio and DOS

../../_images/fig_thermo202.png

(b) Thermodynamic properties

Grüneisen parameters

../../_images/fig_gru_all129.png

(a) Grüneisen parameters

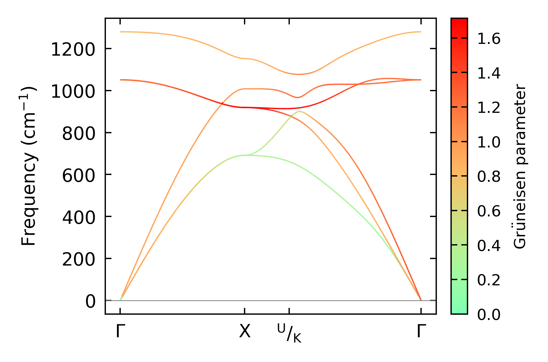
../../_images/fig_gruneisen129.png

(b) Phonon dispersion with Grüneisen parameters

Thermal conductivity

3-phonon — q-mesh: 31x31x31, supercell: 2x2x2

../../_images/fig_kappa252.png

(a) Temperature-dependent lattice thermal conductivity

../../_images/fig_kappa_vs_grain_size130.png

(b) Peierls lattice thermal conductivity w.r.t grain size

Phonon lifetime and scattering rates

../../_images/fig_lifetime128.png

(a) Phonon lifetime due to phonon-phonon scattering

../../_images/fig_scat_rates127.png

(b) Phonon scattering rates

Cumulative and spectral thermal conductivity

../../_images/fig_cumu_frequency128.png

(a) Spectral and cumulative thermal conductivity w.r.t frequency

../../_images/fig_cumu_mfp128.png

(b) Spectral and cumulative thermal conductivity w.r.t MFP

Force constants

../../_images/fig_fc314.png

(a) Force constants w.r.t atomic distance

Summary

../../_images/fig_kappa253.png

(a) Temperature-dependent lattice thermal conductivity

../../_images/fig_times338.png

(b) Computation time