mp-13538/KPrSiSe4/harm

Harmonic properties

../../_images/fig_bandos_pr14892.png

(a) Phonon dispersion with participation ratio and DOS

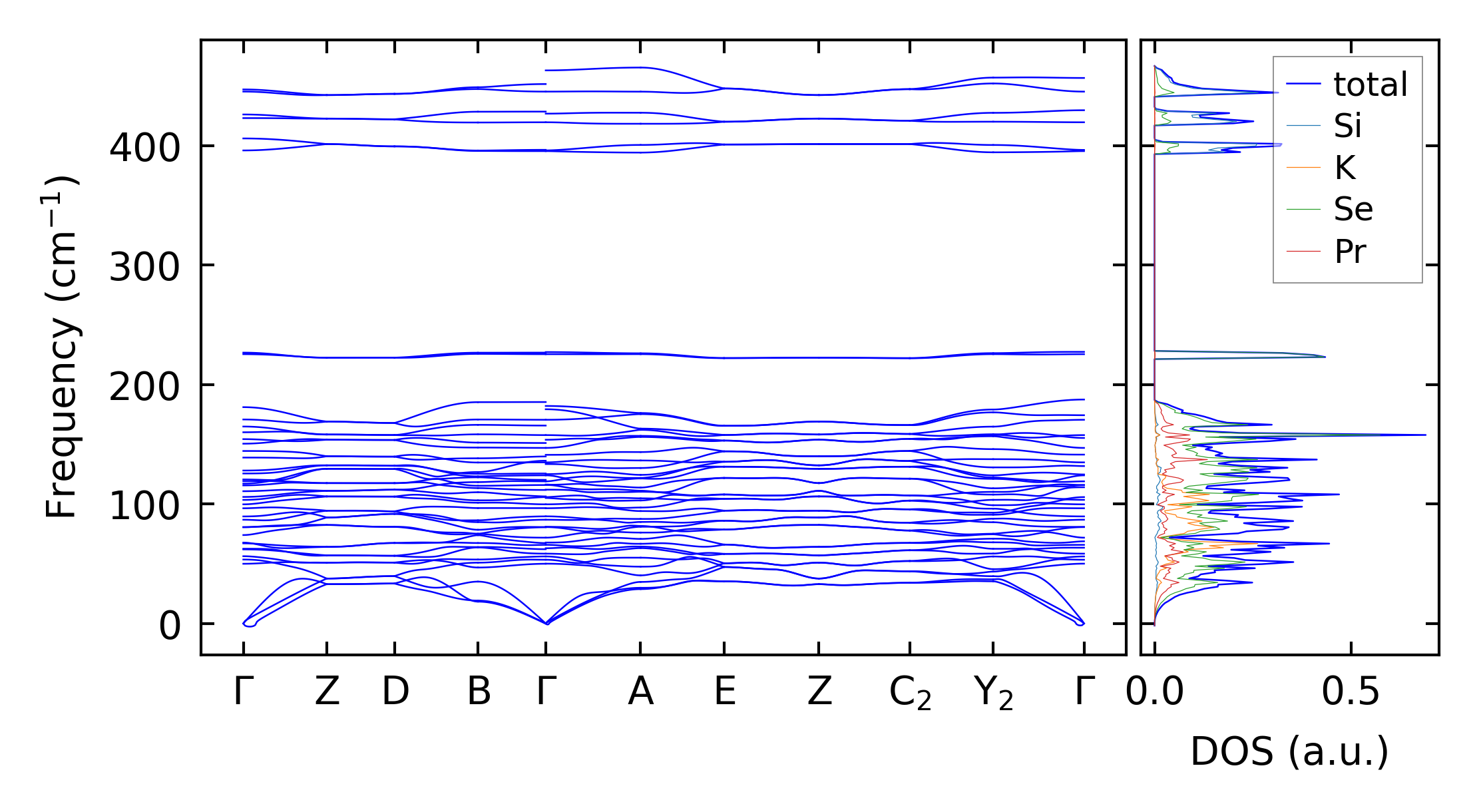
../../_images/fig_bandos19256.png

(b) Phonon dispersion and DOS

../../_images/fig_thermo14892.png

(c) Thermodynamic properties

Force constants

../../_images/fig_fc214509.png

(a) Force constants w.r.t atomic distance

Summary

../../_images/fig_times24698.png

(a) Computation time