mp-13356-2/Ba2SrTeO6/harm

Harmonic properties

../../_images/fig_bandos_pr14878.png

(a) Phonon dispersion with participation ratio and DOS

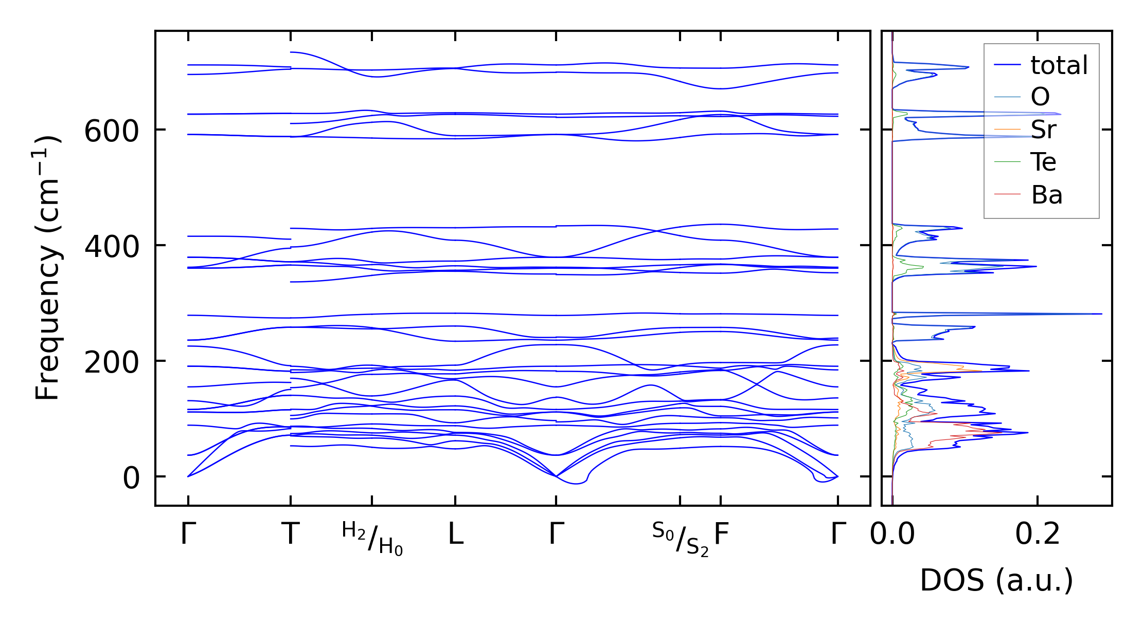
../../_images/fig_bandos19249.png

(b) Phonon dispersion and DOS

../../_images/fig_thermo14878.png

(c) Thermodynamic properties

Force constants

../../_images/fig_fc214495.png

(a) Force constants w.r.t atomic distance

Summary

../../_images/fig_times24683.png

(a) Computation time