mp-13385-2/TmAgP2Se6/harm

Harmonic properties

../../_images/fig_bandos_pr14886.png

(a) Phonon dispersion with participation ratio and DOS

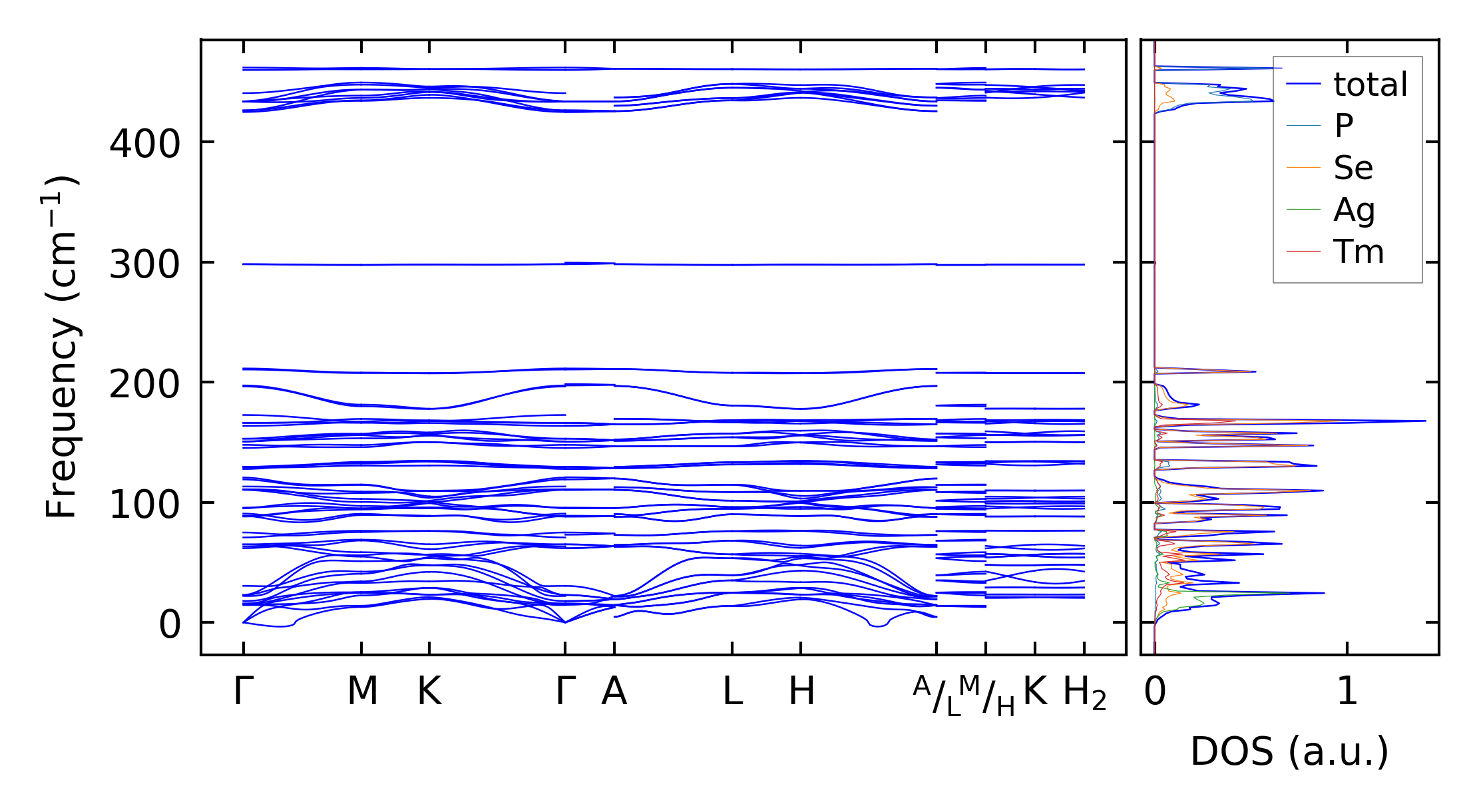
../../_images/fig_bandos19252.png

(b) Phonon dispersion and DOS

../../_images/fig_thermo14886.png

(c) Thermodynamic properties

Force constants

../../_images/fig_fc214503.png

(a) Force constants w.r.t atomic distance

Summary

../../_images/fig_times24691.png

(a) Computation time