mp-12885/BaAl2Sb2O7/harm

Harmonic properties

../../_images/fig_bandos_pr15717.png

(a) Phonon dispersion with participation ratio and DOS

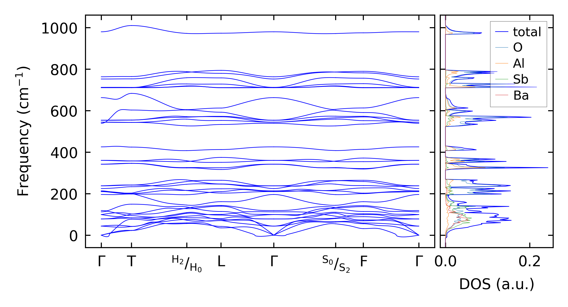
../../_images/fig_bandos20080.png

(b) Phonon dispersion and DOS

../../_images/fig_thermo15716.png

(c) Thermodynamic properties

Force constants

../../_images/fig_fc215312.png

(a) Force constants w.r.t atomic distance

Summary

../../_images/fig_times25898.png

(a) Computation time