mp-12626-2/K2SrBe2F8/harm

Harmonic properties

../../_images/fig_bandos_pr15672.png

(a) Phonon dispersion with participation ratio and DOS

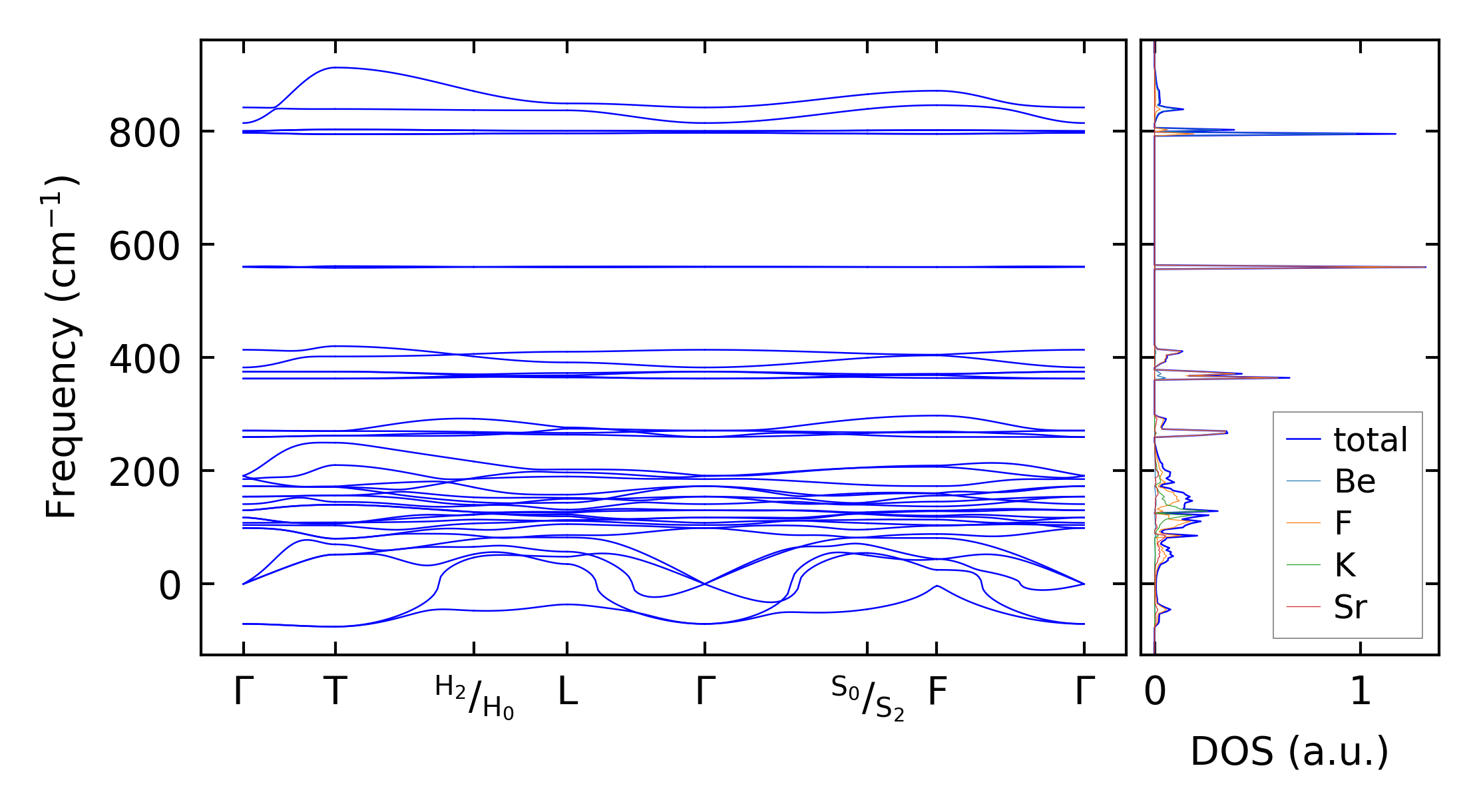
../../_images/fig_bandos20049.png

(b) Phonon dispersion and DOS

../../_images/fig_thermo15671.png

(c) Thermodynamic properties

Force constants

../../_images/fig_fc215267.png

(a) Force constants w.r.t atomic distance

Summary

../../_images/fig_times25850.png

(a) Computation time