mp-12046-2/Rb3NaRu2O8/harm

Harmonic properties

../../_images/fig_bandos_pr15556.png

(a) Phonon dispersion with participation ratio and DOS

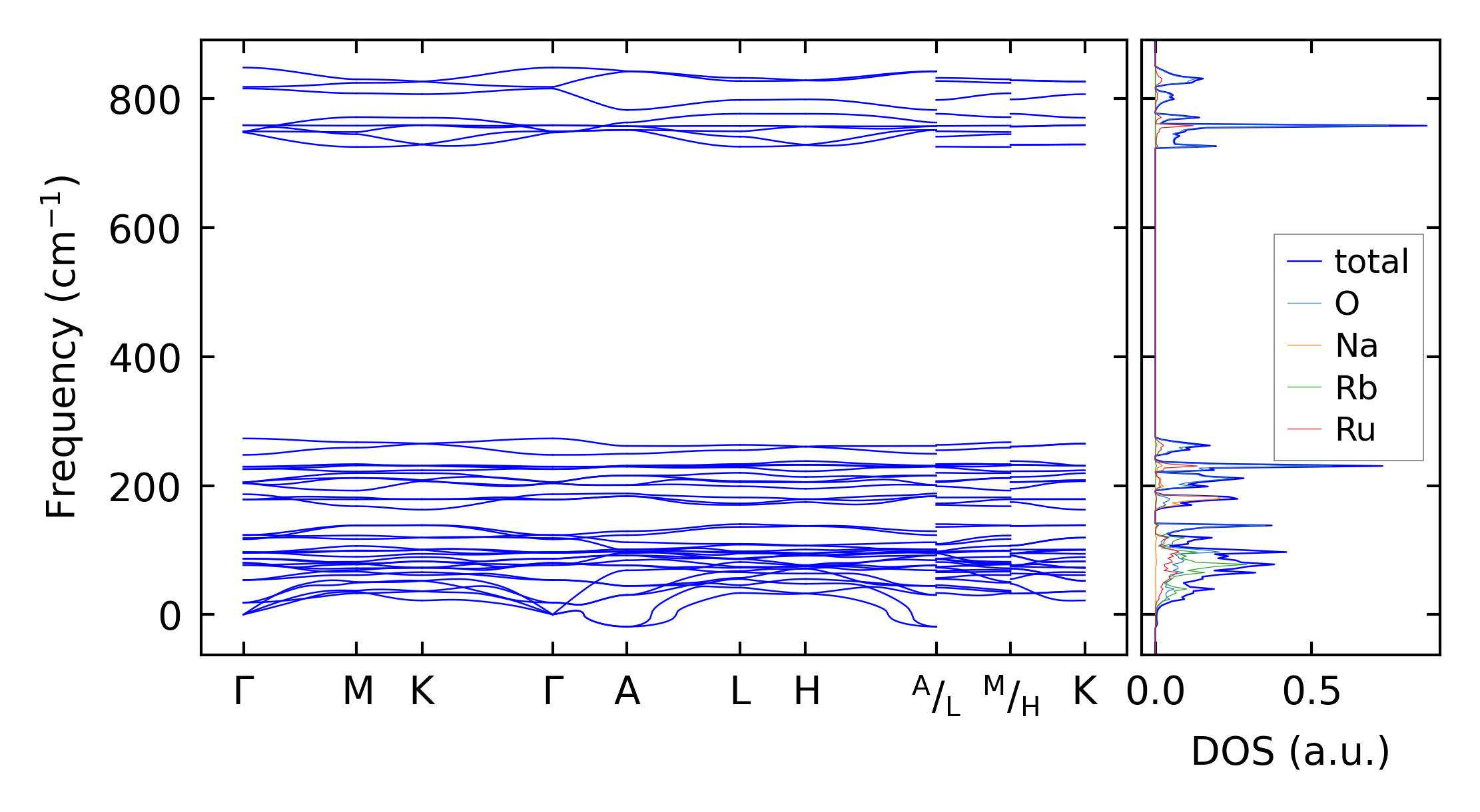
../../_images/fig_bandos19966.png

(b) Phonon dispersion and DOS

../../_images/fig_thermo15555.png

(c) Thermodynamic properties

Force constants

../../_images/fig_fc215151.png

(a) Force constants w.r.t atomic distance

Summary

../../_images/fig_times25712.png

(a) Computation time