mp-556532/CaAlB3O7/anharm

Equation of state

../../_images/fig_bm4329.png

(a) Equation of state

Harmonic properties

../../_images/fig_bandos_pr8549.png

(a) Phonon dispersion with participation ratio and DOS

../../_images/fig_thermo8549.png

(b) Thermodynamic properties

Grüneisen parameters

../../_images/fig_gru_all3477.png

(a) Grüneisen parameters

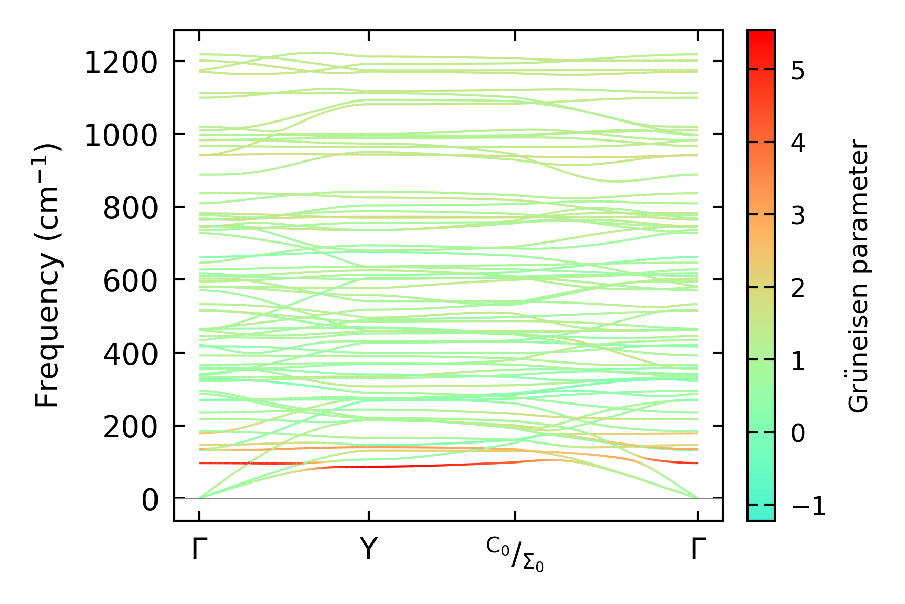
../../_images/fig_gruneisen3477.png

(b) Phonon dispersion with Grüneisen parameters

Thermal conductivity

3-phonon (LASSO) — q-mesh: 10x10x16, supercell: 1x1x2

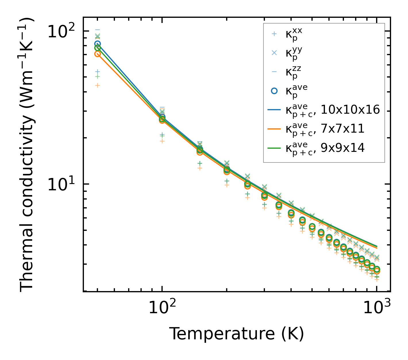
../../_images/fig_kappa6577.png

(a) Temperature-dependent lattice thermal conductivity

../../_images/fig_kappa_vs_grain_size3521.png

(b) Peierls lattice thermal conductivity w.r.t grain size

Phonon lifetime and scattering rates

../../_images/fig_lifetime3445.png

(a) Phonon lifetime due to phonon-phonon scattering

../../_images/fig_scat_rates3444.png

(b) Phonon scattering rates

Cumulative and spectral thermal conductivity

../../_images/fig_cumu_frequency3445.png

(a) Spectral and cumulative thermal conductivity w.r.t frequency

../../_images/fig_cumu_mfp3444.png

(b) Spectral and cumulative thermal conductivity w.r.t MFP

Force constants

../../_images/fig_fc28310.png

(a) Force constants w.r.t atomic distance

Summary

../../_images/fig_kappa6578.png

(a) Temperature-dependent lattice thermal conductivity

../../_images/fig_times15001.png

(b) Computation time