mp-556228/Na5Ca4P4O16F/harm

Harmonic properties

../../_images/fig_bandos_pr8478.png

(a) Phonon dispersion with participation ratio and DOS

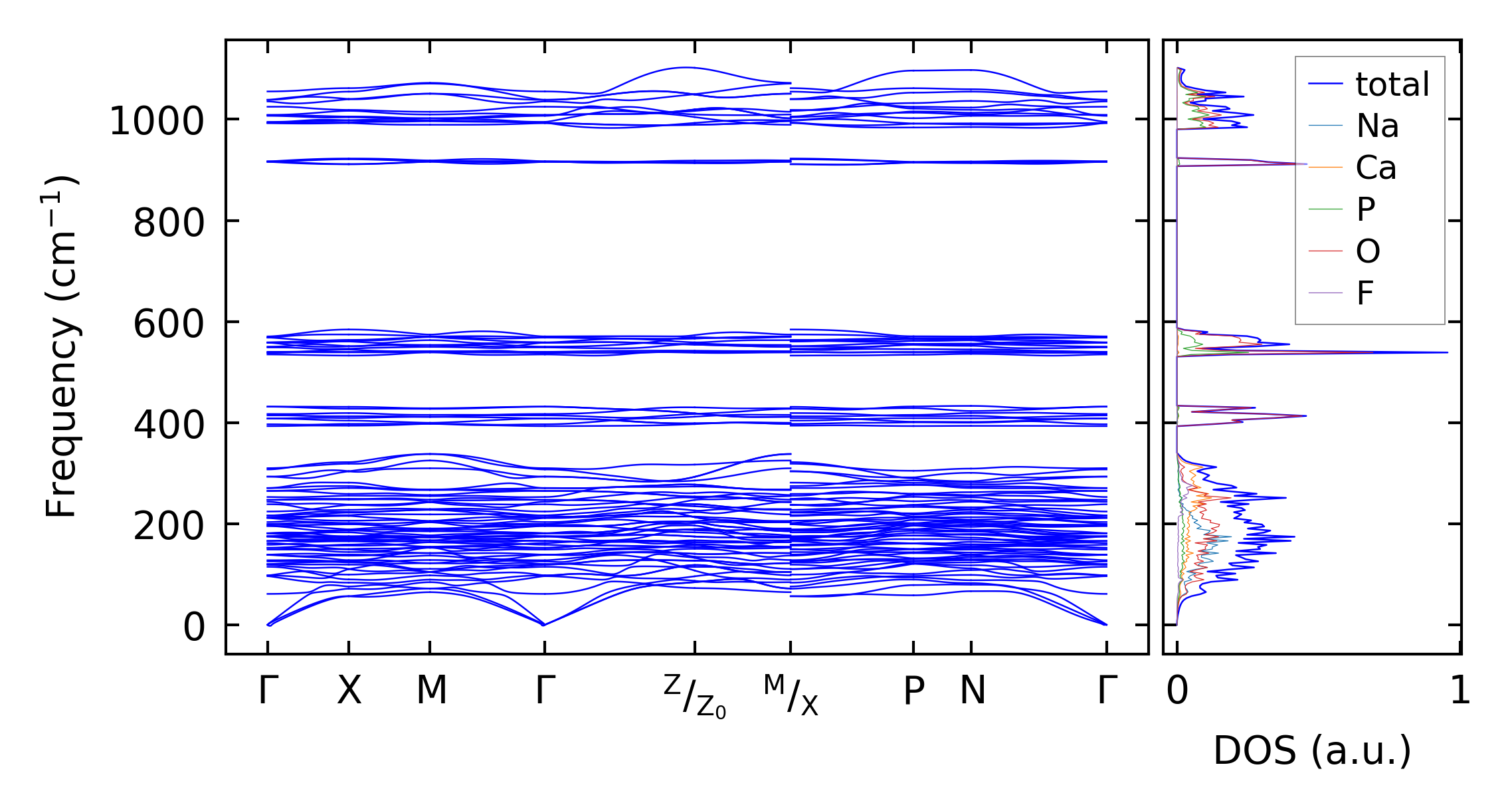
../../_images/fig_bandos11905.png

(b) Phonon dispersion and DOS

../../_images/fig_thermo8478.png

(c) Thermodynamic properties

Force constants

../../_images/fig_fc28240.png

(a) Force constants w.r.t atomic distance

Summary

../../_images/fig_times14873.png

(a) Computation time