mp-556372/CaSO4/harm

Harmonic properties

../../_images/fig_bandos_pr8510.png

(a) Phonon dispersion with participation ratio and DOS

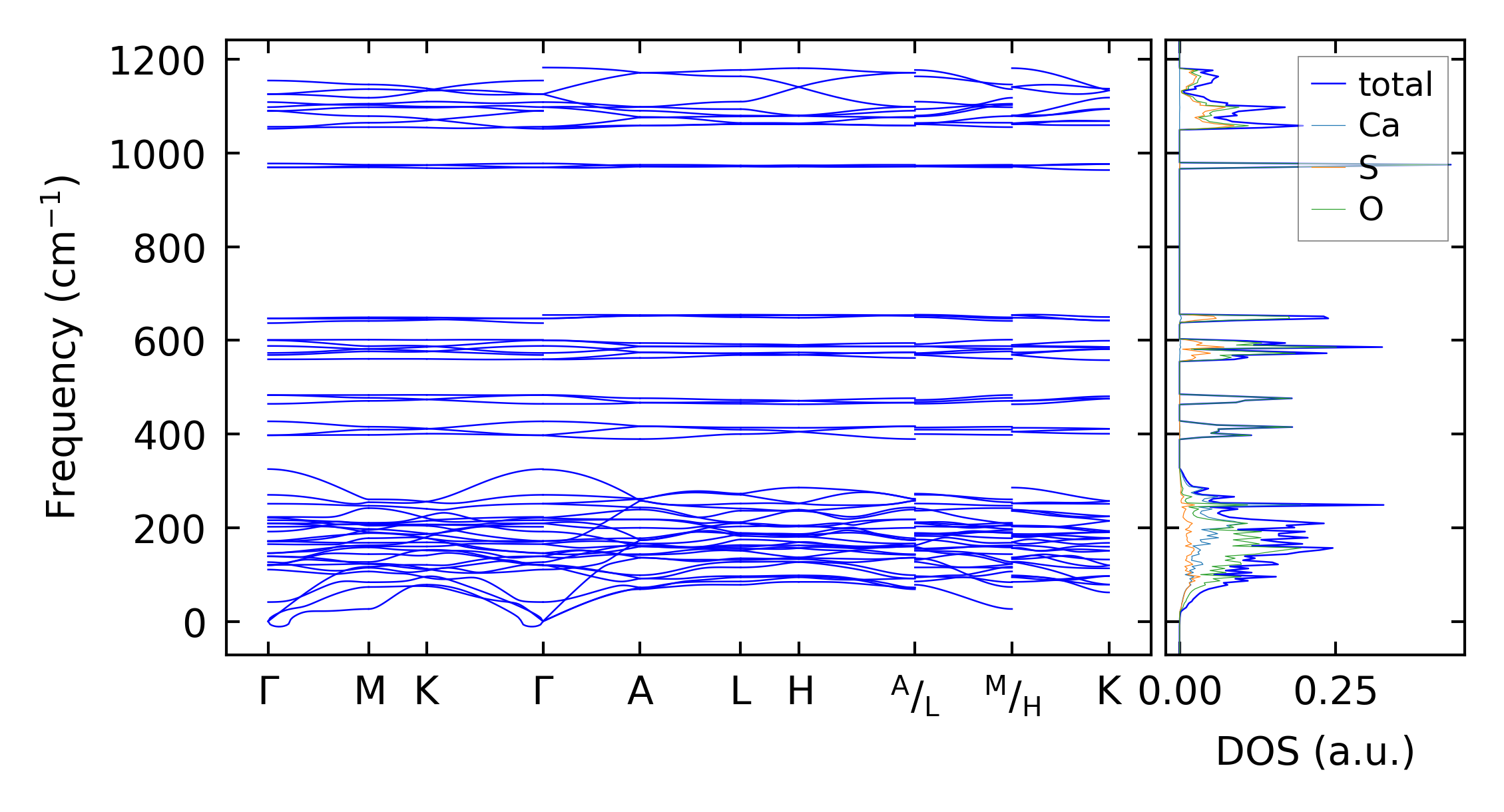
../../_images/fig_bandos11960.png

(b) Phonon dispersion and DOS

../../_images/fig_thermo8510.png

(c) Thermodynamic properties

Force constants

../../_images/fig_fc28272.png

(a) Force constants w.r.t atomic distance

Summary

../../_images/fig_times14937.png

(a) Computation time