mp-556104/La2CrO6/harm

Harmonic properties

../../_images/fig_bandos_pr8762.png

(a) Phonon dispersion with participation ratio and DOS

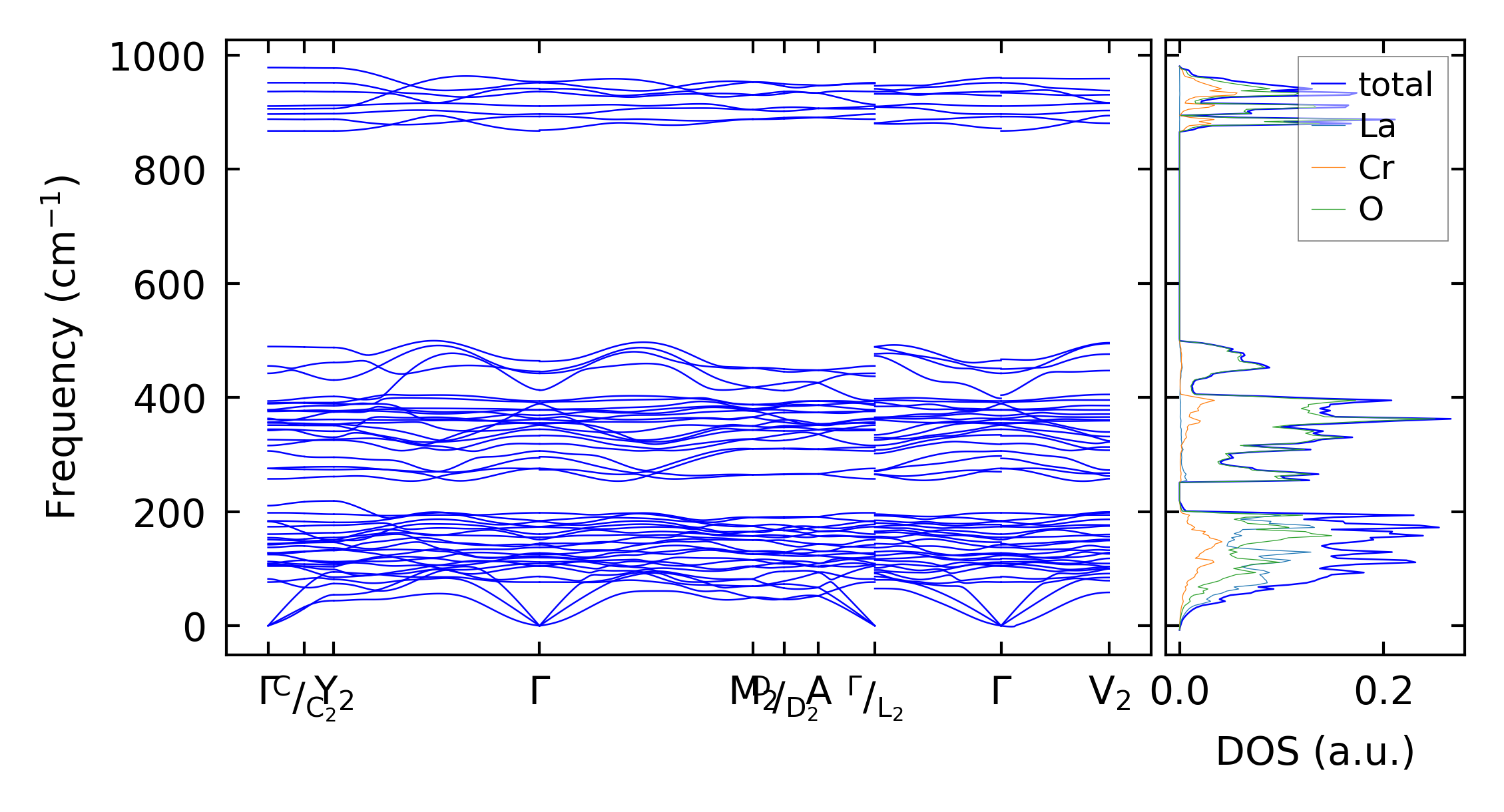
../../_images/fig_bandos12326.png

(b) Phonon dispersion and DOS

../../_images/fig_thermo8762.png

(c) Thermodynamic properties

Force constants

../../_images/fig_fc28523.png

(a) Force constants w.r.t atomic distance

Summary

../../_images/fig_times15354.png

(a) Computation time