mp-2991-2/Cs2UO4/harm

Harmonic properties

../../_images/fig_bandos_pr13301.png

(a) Phonon dispersion with participation ratio and DOS

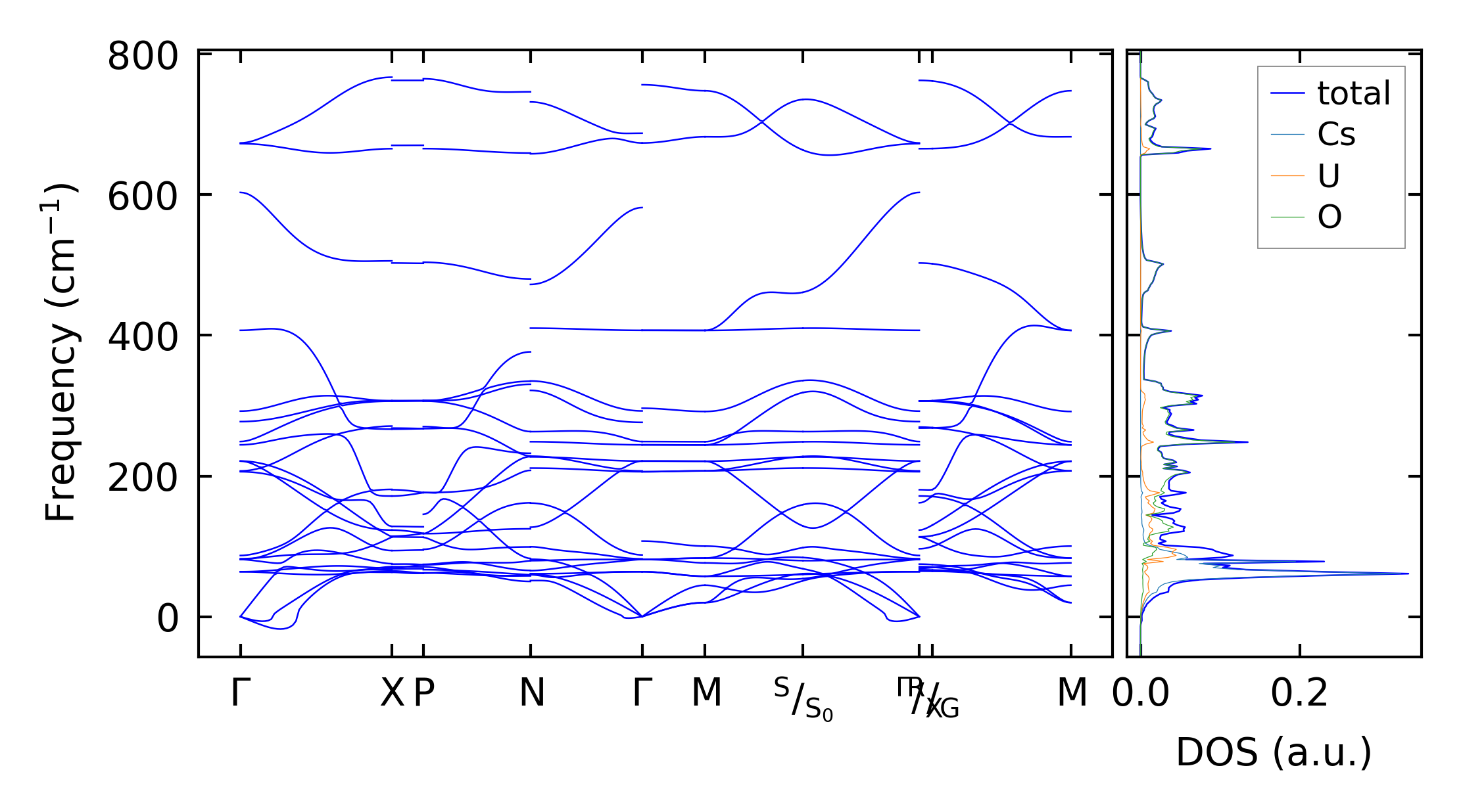
../../_images/fig_bandos17659.png

(b) Phonon dispersion and DOS

../../_images/fig_thermo13301.png

(c) Thermodynamic properties

Force constants

../../_images/fig_fc212943.png

(a) Force constants w.r.t atomic distance

Summary

../../_images/fig_times22421.png

(a) Computation time