mp-558836/MoF6/harm

Harmonic properties

../../_images/fig_bandos_pr8101.png

(a) Phonon dispersion with participation ratio and DOS

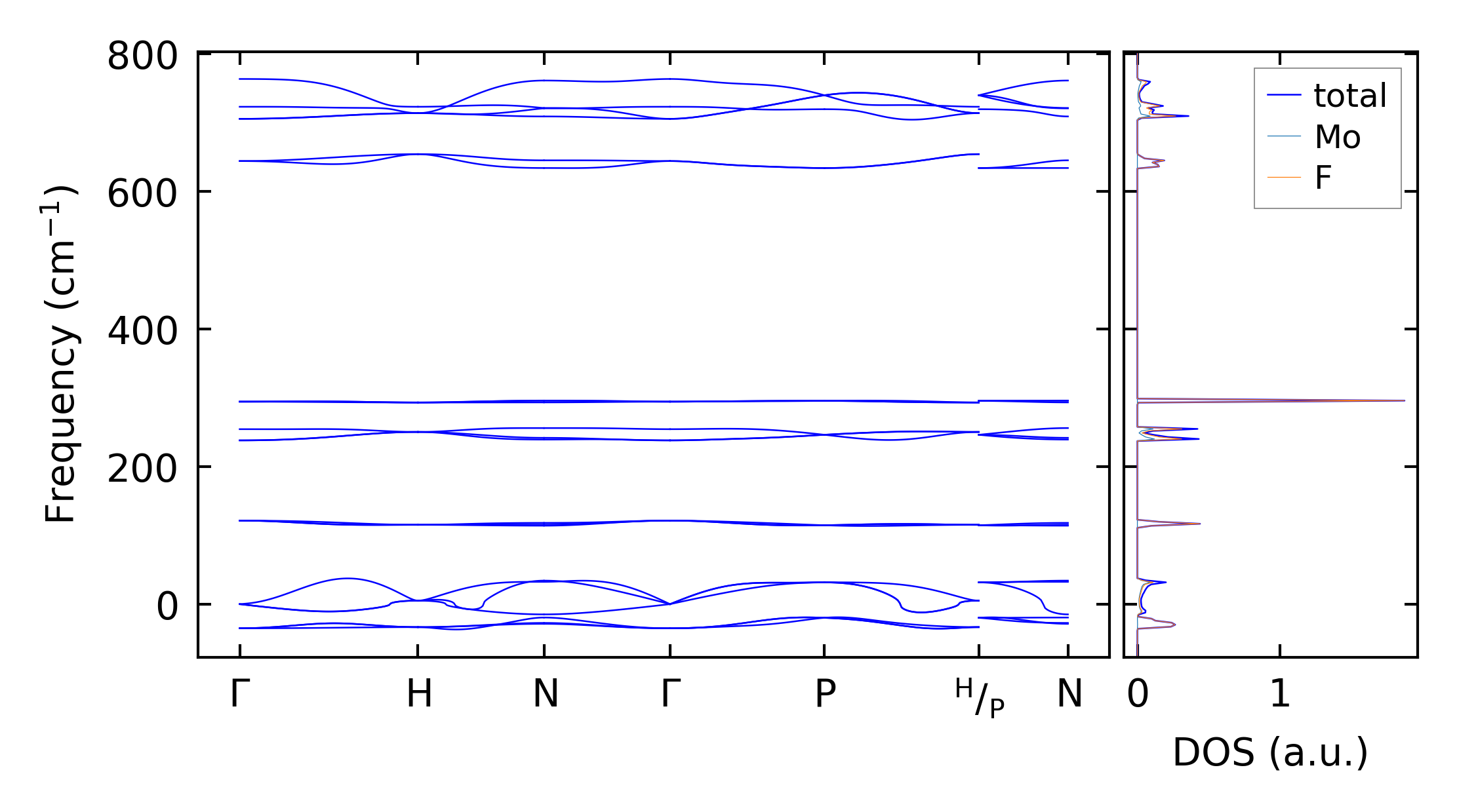
../../_images/fig_bandos11396.png

(b) Phonon dispersion and DOS

../../_images/fig_thermo8101.png

(c) Thermodynamic properties

Force constants

../../_images/fig_fc27863.png

(a) Force constants w.r.t atomic distance

Summary

../../_images/fig_times14276.png

(a) Computation time