mp-558815/Rb2LiVS4/harm

Harmonic properties

../../_images/fig_bandos_pr8095.png

(a) Phonon dispersion with participation ratio and DOS

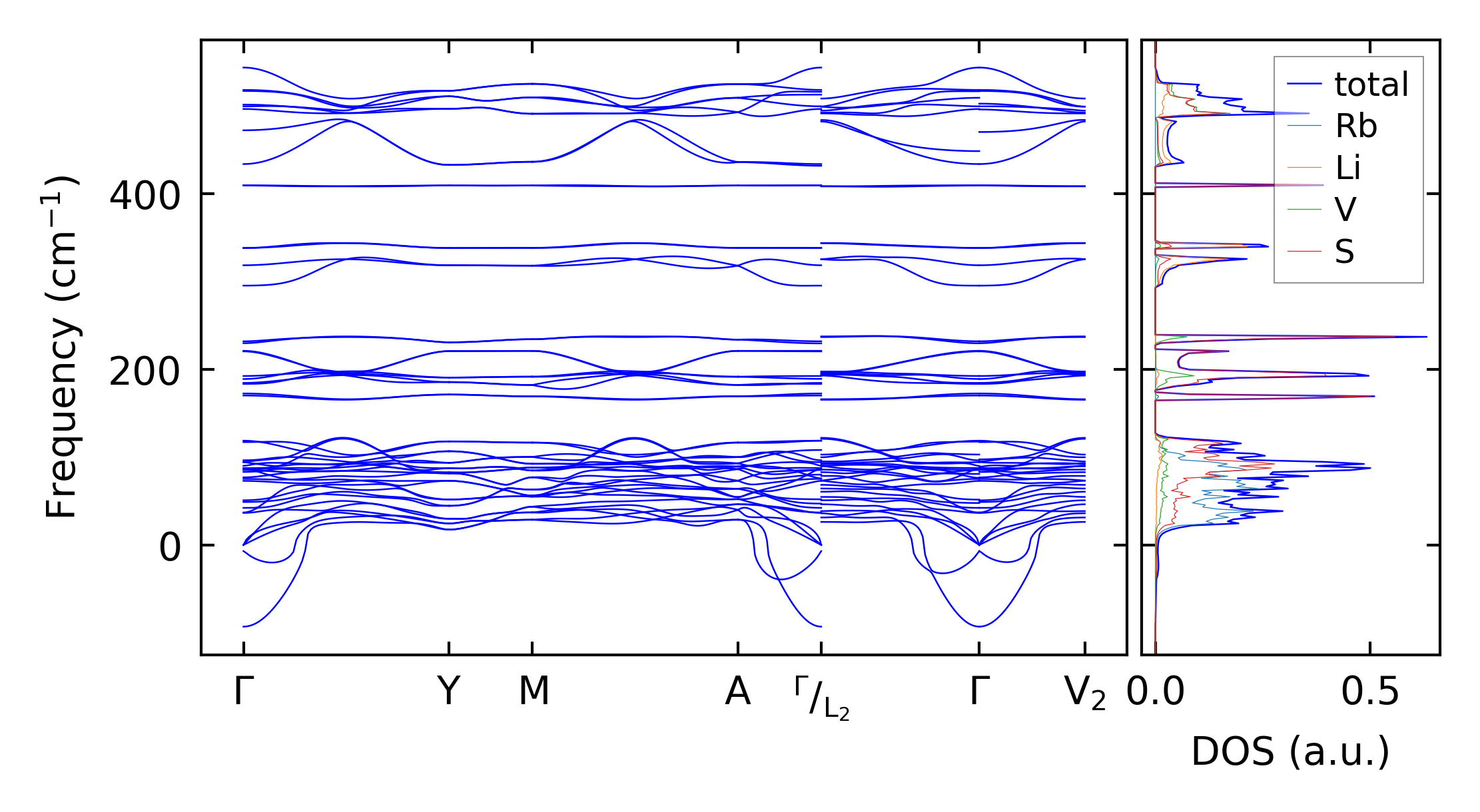
../../_images/fig_bandos11391.png

(b) Phonon dispersion and DOS

../../_images/fig_thermo8095.png

(c) Thermodynamic properties

Force constants

../../_images/fig_fc27857.png

(a) Force constants w.r.t atomic distance

Summary

../../_images/fig_times14270.png

(a) Computation time