ver2026.03.28
data_1-1000
data_1001-2000
data_2001-3000
data_3001-4000
data_4001-5000
data_5001-6000
data_6001-7000
data_7001-8000
data_8001-9000
data_9001-10000
data_10001-11000
data_11001-12000
data_12001-13000
data_13001-14000
data_14001-15000
data_15001-16000
data_16001-17000
mp-16001/Rb5Ti6AgSe27/harm
mp-16001-2/Rb5Ti6AgSe27/harm
mp-16025/Y2S3O12/harm
mp-16025-2/Y2S3O12/harm
mp-16031/Sn3N4/anharm
mp-16032/Pr2TeO2/anharm
mp-16033/Sm2TeO2/anharm
mp-16036/Tb2TeO2/anharm
mp-16037/Dy2TeO2/harm
mp-16037-2/Dy2TeO2/harm
mp-16055/KLi3Zr2Si12O30/anharm
mp-16055-2/KLi3Zr2Si12O30/harm
mp-16055-3/KLi3Zr2Si12O30/anharm
mp-16060/AgAuF4/anharm
mp-16061/Sr6Sb6S17/harm
mp-16061-2/Sr6Sb6S17/harm
mp-16102/ZnAg2P2O7/harm
mp-16102-2/ZnAg2P2O7/harm
mp-16107/Rb3P6N11/harm
mp-16108/Cs3P6N11/harm
mp-16108-2/Cs3P6N11/harm
mp-16116/RbSm2CuSe4/anharm
mp-16118/RbDy2CuSe4/anharm
mp-16124/BaPr2MnS5/anharm
mp-16135/Sm3NbS3O4/harm
mp-16135-2/Sm3NbS3O4/harm
mp-16136/Sr3TaGa3Si2O14/harm
mp-16136-2/Sr3TaGa3Si2O14/harm
mp-16137/K4CaU3O12/harm
mp-16137-2/K4CaU3O12/harm
mp-16152/Pr2Te2O7/harm
mp-16152-2/Pr2Te2O7/harm
mp-16159/Pr4Si2S3O7/anharm
mp-16160/Sm4Au2O9/anharm
mp-16160-2/Sm4Au2O9/anharm
mp-16163/Pr3ReO8/harm
mp-16163-2/Pr3ReO8/harm
mp-16164/Dy3Si3O10F/anharm
mp-16164-2/Dy3Si3O10F/anharm
mp-16164-3/Dy3Si3O10F/anharm
mp-16165/Ho3Si3O10F/anharm
mp-16165-2/Ho3Si3O10F/anharm
mp-16167/Na2Sn2Se5/anharm
mp-16179/SrCu2GeSe4/harm
mp-16180/Na6S2O9/anharm
mp-16183/Tl2B2Se7/anharm
mp-16184/Rb2B2Se7/anharm
mp-16209/K3LaP2S8/harm
mp-16209-2/K3LaP2S8/harm
mp-16234/CsAg3Se2/harm
mp-16234-2/CsAg3Se2/harm
mp-16236/KAgSe/anharm
mp-16238/Li2AgSb/harm
mp-16238-2/Li2AgSb/harm
mp-16252/BaCaGe/anharm
mp-16253/BaCaSi/anharm
mp-16264/LiCaSb/anharm
mp-16267/Dy2CdS4/anharm
mp-16272/CeFe4P12/anharm
mp-16280/Ca2Sb2O7/anharm
mp-16281/Cd2Sb2O7/harm
mp-16281-2/Cd2Sb2O7/harm
mp-16293/KSbO3/anharm
mp-16313/TbSbPt/anharm
mp-16319/Rb3Sb/harm
mp-16319-2/Rb3Sb/harm
mp-16327/DySbPt/anharm
mp-16329/ErSbPt/anharm
mp-16337/Ga2HgTe4/anharm
mp-16337-2/Ga2HgTe4/harm
mp-16363/CoAsS/anharm
mp-16364/SnTe/harm
mp-16364-2/SnTe/harm
mp-16376/HoSbPt/anharm
mp-16402/Tb4Si3S12/anharm
mp-16403/SnHgP14/anharm
mp-16432/Sr3B2O6/harm
mp-16432-2/Sr3B2O6/anharm
mp-16433/Ca2Ga2O5/harm
mp-16433-2/Ca2Ga2O5/harm
mp-16435/Ba3Sc4Cu3O12/harm
mp-16435-2/Ba3Sc4Cu3O12/harm
mp-16445/CsSm2CuSe4/anharm
mp-16452/BaLa2ZnS5/anharm
mp-16454/BaPr2ZnS5/anharm
mp-16455/BaNd2ZnS5/anharm
mp-16543/Cs3Cu5O4/harm
mp-16557/SrAlF5/harm
mp-16557-2/SrAlF5/anharm
mp-16559/KHo2CuSe4/anharm
mp-16560/KEr2CuSe4/anharm
mp-16577/Li2CaHfF8/harm
mp-16577-2/Li2CaHfF8/harm
mp-16585/HgB4O7/harm
mp-16585-2/HgB4O7/harm
mp-16587/Dy4Si2S3O7/harm
mp-16590/Tb4Si2S3O7/harm
mp-16590-2/Tb4Si2S3O7/harm
mp-16591/Tm4Si2S3O7/harm
mp-16594/K3TbSi2O7/harm
mp-16594-2/K3TbSi2O7/anharm
mp-16595/K3DySi2O7/harm
mp-16595-2/K3DySi2O7/anharm
mp-16596/K3HoSi2O7/harm
mp-16596-2/K3HoSi2O7/anharm
mp-16596-3/K3HoSi2O7/anharm
mp-16597/K3ErSi2O7/anharm
mp-16598/K3TmSi2O7/anharm
mp-16600/Dy2B4O9/anharm
mp-16605/Sr2TmTaO6/harm
mp-16605-2/Sr2TmTaO6/harm
mp-16608/Si3Os2/anharm
mp-16609/Si3Os2/harm
mp-16609-2/Si3Os2/harm
mp-16610/Ge3Os2/anharm
mp-16613/AlAuO2/anharm
mp-16662/Ba6Nd2Ti4O17/harm
mp-16662-2/Ba6Nd2Ti4O17/harm
mp-16663/Ba6Y2Ti4O17/harm
mp-16663-2/Ba6Y2Ti4O17/harm
mp-16678/Nd2Mo4O15/harm
mp-16679/Sm2Mo4O15/harm
mp-16684/PrCuS2/anharm
mp-16690/K2NdP2S7/harm
mp-16690-2/K2NdP2S7/harm
mp-16691/SrLi2Ti6O14/anharm
mp-16691-2/SrLi2Ti6O14/anharm
mp-16695/K2ZnP2O7/anharm
mp-16705/Pr2O3/anharm
mp-16737/Na2BeB2O5/harm
mp-16737-2/Na2BeB2O5/harm
mp-16742/BaAgTeF/anharm
mp-16755/MgAl2S4/harm
mp-16755-2/MgAl2S4/harm
mp-16763/KYTe2/anharm
mp-16764/RbYTe2/anharm
mp-16771/MgSe2O5/anharm
mp-16771-2/MgSe2O5/anharm
mp-16772/LaCuW2O8/harm
mp-16773/KTbP4O12/harm
mp-16773-2/KTbP4O12/harm
mp-16777/NaAlP2O7/anharm
mp-16780/KBaNbS4/harm
mp-16780-2/KBaNbS4/harm
mp-16791/KC10/harm
mp-16792/Ba4LiTa3O12/harm
mp-16792-2/Ba4LiTa3O12/harm
mp-16793/Be3Cd4Si3SeO12/anharm
mp-16795/CaAlF5/harm
mp-16795-2/CaAlF5/harm
mp-16799/K3NdV2O8/harm
mp-16800/Sc2S3O12/harm
mp-16800-2/Sc2S3O12/harm
mp-16804/LiCaPO4/harm
mp-16804-2/LiCaPO4/harm
mp-16808/La2W3O12/harm
mp-16811/Ho2MoO6/harm
mp-16814/KTh2V3O12/harm
mp-16818/Rb2Cd3Se4/anharm
mp-16819/ZnTeO3/harm
mp-16819-2/ZnTeO3/harm
mp-16831/CaTi4P6O24/harm
mp-16834/Zn3As2O8/harm
mp-16834-2/Zn3As2O8/anharm
mp-16837/Nb3AgO8/harm
mp-16837-2/Nb3AgO8/anharm
mp-16839/Na3WN3/harm
mp-16839-2/Na3WN3/harm
mp-16847/K3Na2SnP3/anharm
mp-16848/Tl3PS4/harm
mp-16848-2/Tl3PS4/anharm
mp-16855/K3Ta3Si2O13/harm
mp-16855-2/K3Ta3Si2O13/harm
mp-16861/Na5GeAs3/anharm
mp-16863/Rb3PS4/anharm
mp-16864/RbV3O8/harm
mp-16864-2/RbV3O8/harm
mp-16870/Ba2CdSe3/anharm
mp-16871/K2ZrGe2O7/harm
mp-16871-2/K2ZrGe2O7/harm
mp-16872/RbLi2Ga2B3O9/harm
mp-16872-2/RbLi2Ga2B3O9/harm
mp-16882/ZnMoO4/harm
mp-16884/RbEr2Cu3Se5/anharm
mp-16889/Na6Sn2Se7/harm
mp-16889-2/Na6Sn2Se7/anharm
mp-16892/Tl2CrO4/harm
mp-16903/SrSbF5/harm
mp-16903-2/SrSbF5/harm
mp-16904/Ba2CdTe3/anharm
mp-16905/Ba2MnTe3/anharm
mp-16905-2/Ba2MnTe3/anharm
mp-16911/Rb2S5/harm
mp-16911-2/Rb2S5/harm
mp-16915/BaTiOF4/harm
mp-16915-2/BaTiOF4/harm
mp-16917/RbV3Se2O12/harm
mp-16919/Y2HfS5/anharm
mp-16921/KNa4GeAs3/harm
mp-16921-2/KNa4GeAs3/harm
mp-16927/NaTbGeO4/anharm
mp-16928/Ba6Lu2W3O18/harm
Harmonic properties
Summary
mp-16929/Pr3Si6N11/harm
mp-16929-2/Pr3Si6N11/anharm
mp-16930/Na3GeTe3/anharm
mp-16934/BaLaAlO4/harm
mp-16934-2/BaLaAlO4/anharm
mp-16945/Sr3Ga2N4/anharm
mp-16945-2/Sr3Ga2N4/anharm
mp-16947/LiAlGeO4/anharm
mp-16956/Na3Sc2P3O12/harm
mp-16956-2/Na3Sc2P3O12/harm
mp-16961/Na6Si2Se7/anharm
mp-16964/SiO2/harm
mp-16964-2/SiO2/harm
mp-16967/CaV4Ag2O12/harm
mp-16969/Lu2SiO5/anharm
mp-16970/Na2Si2O5/anharm
mp-16970-2/Na2Si2O5/anharm
mp-16972/CsErSiS4/harm
mp-16972-2/CsErSiS4/harm
mp-16978/Ba3MgSb2O9/anharm
mp-16980/Rb2B4O7/harm
mp-16988/SrCu2SnS4/harm
mp-16989/K5SnAs3/anharm
mp-16990/Ba10P6SO24/harm
mp-16991/RbMoAsO6/harm
mp-16992/NaAg3S2/harm
mp-16992-2/NaAg3S2/harm
mp-16993/Er2SiO5/harm
mp-16995/Sm3Si6N11/harm
mp-16995-2/Sm3Si6N11/harm
mp-16996/Li3GaSiO5/harm
mp-16996-2/Li3GaSiO5/harm
mp-16998/Ba2Nb6Te2O21/harm
mp-16998-2/Ba2Nb6Te2O21/harm
data_17001-18000
data_18001-19000
data_19001-20000
data_20001-21000
data_21001-22000
data_22001-23000
data_23001-24000
data_24001-25000
data_25001-26000
data_26001-27000
data_27001-28000
data_28001-29000
data_29001-30000
data_30001-31000
data_31001-32000
data_32001-33000
data_33001-34000
data_34001-35000
data_35001-36000
data_36001-37000
data_37001-38000
data_38001-39000
data_39001-40000
data_40001-41000
data_41001-42000
data_42001-43000
data_43001-44000
data_504001-505000
data_505001-506000
data_510001-511000
data_530001-531000
data_531001-532000
data_532001-533000
data_534001-535000
data_540001-541000
data_541001-542000
data_542001-543000
data_543001-544000
data_545001-546000
data_546001-547000
data_547001-548000
data_548001-549000
data_549001-550000
data_550001-551000
data_551001-552000
data_552001-553000
data_553001-554000
data_554001-555000
data_555001-556000
data_556001-557000
data_557001-558000
data_558001-559000
data_559001-560000
data_560001-561000
data_561001-562000
data_562001-563000
data_563001-564000
data_565001-566000
data_566001-567000
data_567001-568000
data_568001-569000
data_569001-570000
data_570001-571000
data_571001-572000
data_572001-573000
data_573001-574000
data_574001-575000
data_578001-579000
data_579001-580000
data_580001-581000
data_581001-582000
data_582001-583000
data_583001-584000
data_584001-585000
data_585001-586000
data_600001-601000
data_601001-602000
data_603001-604000
data_604001-605000
data_605001-606000
data_606001-607000
data_607001-608000
data_608001-609000
data_609001-610000
data_610001-611000
data_611001-612000
data_612001-613000
data_613001-614000
data_614001-615000
data_615001-616000
data_616001-617000
data_617001-618000
data_618001-619000
data_619001-620000
data_620001-621000
data_621001-622000
data_622001-623000
data_623001-624000
data_624001-625000
data_625001-626000
data_626001-627000
data_627001-628000
data_628001-629000
data_629001-630000
data_630001-631000
data_631001-632000
data_632001-633000
data_633001-634000
data_634001-635000
data_635001-636000
data_636001-637000
data_637001-638000
data_638001-639000
data_639001-640000
data_640001-641000
data_641001-642000
data_642001-643000
data_643001-644000
data_644001-645000
data_645001-646000
data_646001-647000
data_647001-648000
data_648001-649000
data_649001-650000
data_650001-651000
data_651001-652000
data_652001-653000
data_653001-654000
data_654001-655000
data_655001-656000
data_656001-657000
data_657001-658000
data_662001-663000
data_665001-666000
data_667001-668000
data_669001-670000
data_672001-673000
data_673001-674000
data_674001-675000
data_675001-676000
data_676001-677000
data_677001-678000
data_679001-680000
data_680001-681000
data_681001-682000
data_682001-683000
data_683001-684000
data_684001-685000
data_685001-686000
data_686001-687000
data_687001-688000
data_689001-690000
data_690001-691000
data_691001-692000
data_693001-694000
data_694001-695000
data_695001-696000
data_696001-697000
data_697001-698000
data_698001-699000
data_699001-700000
data_703001-704000
data_704001-705000
data_705001-706000
data_706001-707000
data_707001-708000
data_708001-709000
data_709001-710000
data_714001-715000
data_715001-716000
data_720001-721000
data_721001-722000
data_722001-723000
data_723001-724000
data_724001-725000
data_725001-726000
data_726001-727000
data_727001-728000
data_728001-729000
data_729001-730000
data_730001-731000
data_731001-732000
data_732001-733000
data_733001-734000
data_734001-735000
data_735001-736000
data_736001-737000
data_738001-739000
data_740001-741000
data_741001-742000
data_743001-744000
data_744001-745000
data_746001-747000
data_752001-753000
data_753001-754000
data_754001-755000
data_755001-756000
data_756001-757000
data_757001-758000
data_758001-759000
data_759001-760000
data_760001-761000
data_761001-762000
data_762001-763000
data_763001-764000
data_764001-765000
data_765001-766000
data_766001-767000
data_767001-768000
data_768001-769000
data_769001-770000
data_770001-771000
data_771001-772000
data_772001-773000
data_773001-774000
data_774001-775000
data_775001-776000
data_776001-777000
data_777001-778000
data_778001-779000
data_779001-780000
data_780001-781000
data_781001-782000
data_782001-783000
data_796001-797000
data_801001-802000
data_818001-819000
data_825001-826000
data_826001-827000
data_831001-832000
data_836001-837000
data_849001-850000
data_850001-851000
data_851001-852000
data_857001-858000
data_859001-860000
data_860001-861000
data_861001-862000
data_862001-863000
data_863001-864000
data_864001-865000
data_865001-866000
data_866001-867000
data_867001-868000
data_924001-925000
data_935001-936000
data_936001-937000
data_937001-938000
data_941001-942000
data_945001-946000
data_949001-950000
data_950001-951000
data_961001-962000
data_962001-963000
data_966001-967000
data_971001-972000
data_972001-973000
data_973001-974000
data_974001-975000
data_975001-976000
data_976001-977000
data_977001-978000
data_978001-979000
data_979001-980000
data_980001-981000
data_981001-982000
data_982001-983000
data_983001-984000
data_984001-985000
data_985001-986000
data_986001-987000
data_988001-989000
data_989001-990000
data_990001-991000
data_991001-992000
data_992001-993000
data_995001-996000
data_996001-997000
data_997001-998000
data_998001-999000
data_999001-1000000
data_1001001-1002000
data_1002001-1003000
data_1004001-1005000
data_1005001-1006000
data_1006001-1007000
data_1007001-1008000
data_1008001-1009000
data_1009001-1010000
data_1011001-1012000
data_1012001-1013000
data_1013001-1014000
data_1014001-1015000
data_1016001-1017000
data_1017001-1018000
data_1018001-1019000
data_1019001-1020000
data_1020001-1021000
data_1021001-1022000
data_1022001-1023000
data_1023001-1024000
data_1025001-1026000
data_1026001-1027000
data_1029001-1030000
data_1030001-1031000
data_1040001-1041000
data_1041001-1042000
data_1042001-1043000
data_1043001-1044000
data_1044001-1045000
data_1045001-1046000
data_1046001-1047000
data_1047001-1048000
data_1048001-1049000
data_1049001-1050000
data_1056001-1057000
data_1057001-1058000
data_1060001-1061000
data_1062001-1063000
data_1063001-1064000
data_1064001-1065000
data_1065001-1066000
data_1066001-1067000
data_1067001-1068000
data_1068001-1069000
data_1069001-1070000
data_1070001-1071000
data_1071001-1072000
data_1072001-1073000
data_1075001-1076000
data_1076001-1077000
data_1077001-1078000
data_1078001-1079000
data_1079001-1080000
data_1080001-1081000
data_1084001-1085000
data_1086001-1087000
data_1087001-1088000
data_1091001-1092000
data_1092001-1093000
data_1093001-1094000
data_1094001-1095000
data_1095001-1096000
data_1096001-1097000
data_1097001-1098000
data_1098001-1099000
data_1099001-1100000
data_1100001-1101000
data_1101001-1102000
data_1102001-1103000
data_1103001-1104000
data_1104001-1105000
data_1105001-1106000
data_1106001-1107000
data_1110001-1111000
data_1111001-1112000
data_1112001-1113000
data_1113001-1114000
data_1114001-1115000
data_1119001-1120000
data_1120001-1121000
data_1147001-1148000
data_1153001-1154000
data_1172001-1173000
data_1173001-1174000
data_1176001-1177000
data_1178001-1179000
data_1179001-1180000
data_1180001-1181000
data_1181001-1182000
data_1182001-1183000
data_1183001-1184000
data_1184001-1185000
data_1185001-1186000
data_1186001-1187000
data_1187001-1188000
data_1188001-1189000
data_1189001-1190000
data_1190001-1191000
data_1191001-1192000
data_1192001-1193000
data_1193001-1194000
data_1194001-1195000
data_1195001-1196000
data_1196001-1197000
data_1197001-1198000
data_1198001-1199000
data_1199001-1200000
data_1200001-1201000
data_1201001-1202000
data_1202001-1203000
data_1203001-1204000
data_1204001-1205000
data_1205001-1206000
data_1206001-1207000
data_1207001-1208000
data_1208001-1209000
data_1209001-1210000
data_1210001-1211000
data_1211001-1212000
data_1212001-1213000
data_1213001-1214000
data_1214001-1215000
data_1215001-1216000
data_1216001-1217000
data_1217001-1218000
data_1218001-1219000
data_1219001-1220000
data_1220001-1221000
data_1221001-1222000
data_1222001-1223000
data_1223001-1224000
data_1224001-1225000
data_1225001-1226000
data_1226001-1227000
data_1227001-1228000
data_1228001-1229000
data_1229001-1230000
data_1232001-1233000
data_1237001-1238000
data_1238001-1239000
data_1239001-1240000
data_1253001-1254000
data_1300001-1301000
data_1323001-1324000
data_1370001-1371000
data_1382001-1383000
data_1383001-1384000
data_1386001-1387000
data_1387001-1388000
data_1388001-1389000
data_1389001-1390000
data_1390001-1391000
data_1391001-1392000
data_1392001-1393000
data_1393001-1394000
data_1394001-1395000
data_1396001-1397000
data_1397001-1398000
data_1398001-1399000
data_1399001-1400000
data_1400001-1401000
data_1401001-1402000
data_1403001-1404000
data_1404001-1405000
data_1405001-1406000
data_1408001-1409000
data_1411001-1412000
data_1413001-1414000
data_1417001-1418000
data_1419001-1420000
data_1420001-1421000
data_1423001-1424000
data_1426001-1427000
data_1428001-1429000
data_1429001-1430000
data_1435001-1436000
data_1440001-1441000
data_1443001-1444000
data_1445001-1446000
Phonix database
ver2026.03.28
data_16001-17000
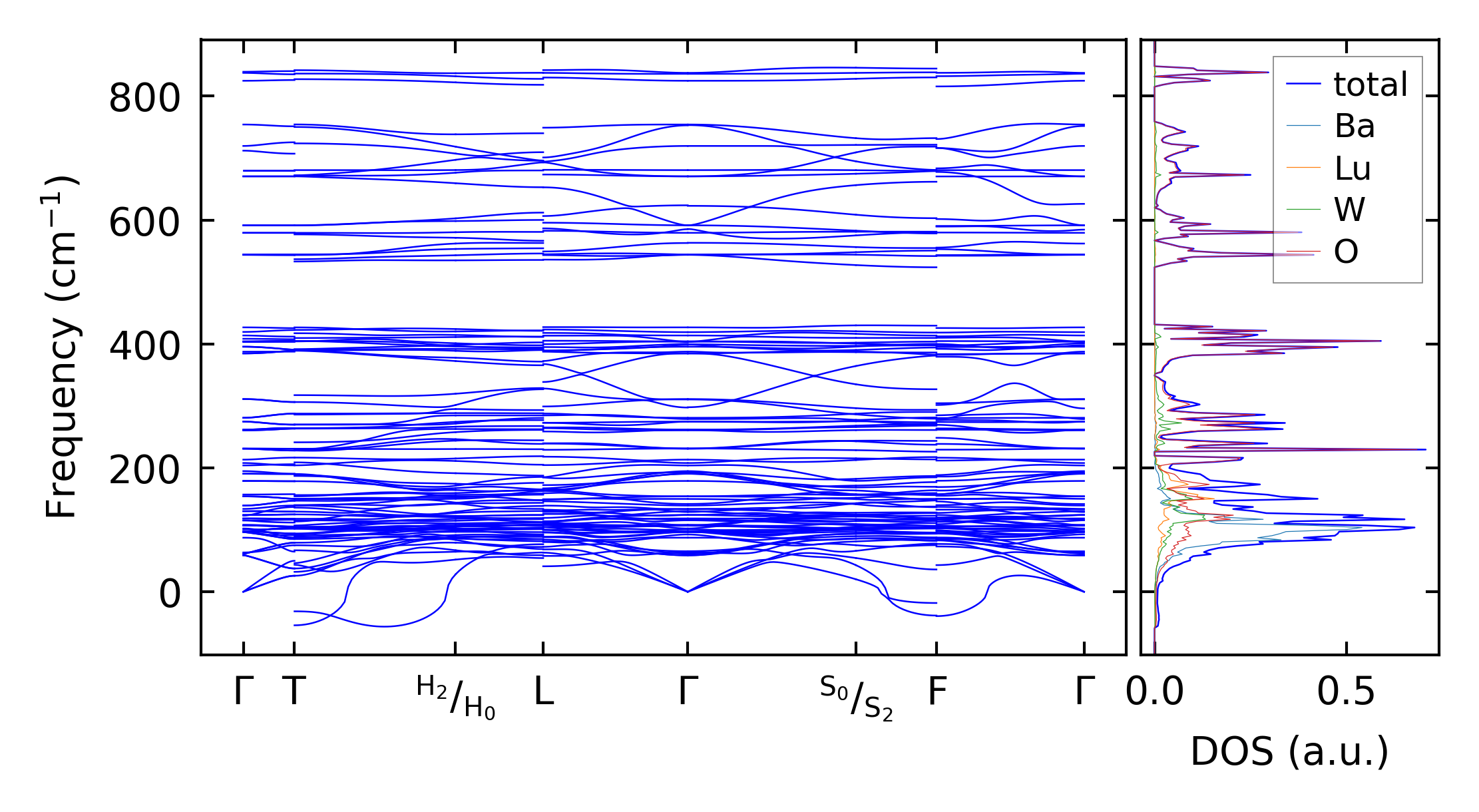
mp-16928/Ba6Lu2W3O18/harm
mp-16928/Ba6Lu2W3O18/harm
Space group:
R-3m (166)
Link:
Materials Project
Download:
mp-16928.tar.gz
Harmonic properties
(a) Phonon dispersion and DOS
Summary
(a) Computation time