ver2026.03.28
data_1-1000
data_1001-2000
data_2001-3000
data_3001-4000
data_4001-5000
data_5001-6000
data_6001-7000
data_7001-8000
data_8001-9000
data_9001-10000
data_10001-11000
data_11001-12000
data_12001-13000
data_13001-14000
data_14001-15000
data_15001-16000
data_16001-17000
data_17001-18000
data_18001-19000
data_19001-20000
data_20001-21000
data_21001-22000
data_22001-23000
data_23001-24000
data_24001-25000
mp-24001/NaZn2P2HO8/harm
mp-24001-2/NaZn2P2HO8/harm
mp-24004/Zn2PHO5/harm
mp-24004-2/Zn2PHO5/harm
mp-24006/MgH12Br2O12/anharm
mp-24007/Rb2HBrO/harm
mp-24007-2/Rb2HBrO/harm
mp-24012/HoHSe/anharm
mp-24018/CaZnAsHO5/harm
mp-24018-2/CaZnAsHO5/harm
mp-24019/H4NClO/harm
mp-24019-2/H4NClO/harm
mp-24022/RbH3Se2O6/harm
mp-24022-2/RbH3Se2O6/harm
mp-24026/Si3H9N/harm
mp-24026-2/Si3H9N/harm
mp-24029/Na2H10SO5/harm
mp-24030/ZrP2H2O6/harm
mp-24030-2/ZrP2H2O6/harm
mp-24034/K3AlH6/harm
mp-24034-2/K3AlH6/harm
mp-24037/CoH9C3N6/harm
mp-24041/MgH2SO5/harm
mp-24041-2/MgH2SO5/anharm
mp-24043/H2O/harm
mp-24043-2/H2O/anharm
mp-24044/CaH12Br2O6/harm
mp-24044-2/CaH12Br2O6/harm
mp-24045/AlPH4O6/harm
mp-24045-2/AlPH4O6/harm
mp-24046/NaAlH24S2O20/harm
mp-24052/CaMgNiH4/harm
mp-24052-2/CaMgNiH4/harm
mp-24053/AgH2ClO5/harm
mp-24053-2/AgH2ClO5/harm
mp-24055/KCoH6N6O8/harm
mp-24058/AgBH2OF4/harm
mp-24064/PHF2/harm
mp-24064-2/PHF2/harm
mp-24065/CaB2H10O9/harm
mp-24065-2/CaB2H10O9/harm
mp-24066/SrHClO/anharm
mp-24067/V3H4NO8/harm
mp-24067-2/V3H4NO8/harm
mp-24068/MoH8N2O4/harm
mp-24068-2/MoH8N2O4/harm
mp-24072/AgH5S2O9/harm
mp-24072-2/AgH5S2O9/harm
mp-24074/DyH3O3/harm
mp-24074-2/DyH3O3/harm
mp-24075/HoH3O3/harm
mp-24075-2/HoH3O3/harm
mp-24076/YH3O3/harm
mp-24076-2/YH3O3/harm
mp-24084/KH/anharm
mp-24087/H4INO4/anharm
mp-24087-2/H4INO4/harm
mp-24090/BaH4I2O2/anharm
mp-24091/GaH4NF4/harm
mp-24091-2/GaH4NF4/harm
mp-24093/CuH/anharm
mp-24097/Mg3Si2H4O9/harm
mp-24097-2/Mg3Si2H4O9/anharm
mp-24104/LiAlSi2H2O7/harm
mp-24104-2/LiAlSi2H2O7/harm
mp-24109/NaPH2O4/harm
mp-24112/Rb2ZnH12S2O14/harm
mp-24113/SnH8N2F6/harm
mp-24113-2/SnH8N2F6/anharm
mp-24118/H10SO8/harm
mp-24118-2/H10SO8/harm
mp-24119/Ca2HN/anharm
mp-24120/CaAsH5O6/harm
mp-24120-2/CaAsH5O6/harm
mp-24121/TbH3O3/harm
mp-24121-2/TbH3O3/harm
mp-24123/RbB6H6/anharm
mp-24124/NdH2ClO2/harm
mp-24124-2/NdH2ClO2/harm
mp-24125/CaCrH2O5/harm
mp-24126/Sr3Al2H12O12/harm
mp-24126-2/Sr3Al2H12O12/harm
mp-24128/ReH4NO4/harm
mp-24128-2/ReH4NO4/harm
mp-24130/CaP2H4O4/harm
mp-24130-2/CaP2H4O4/harm
mp-24136/CsB6H6/anharm
mp-24141/CsHSeO4/harm
mp-24141-2/CsHSeO4/harm
mp-24142/MgAlH4O2F5/anharm
mp-24144/Na5ScH4C4O14/harm
mp-24144-2/Na5ScH4C4O14/harm
mp-24148/LiLa2HO3/anharm
mp-24150/LiNd2HO3/anharm
mp-24157/PH8N2O3F/harm
mp-24157-2/PH8N2O3F/harm
mp-24160/BH3NF3/harm
mp-24165/Li2H2SeO5/harm
mp-24165-2/Li2H2SeO5/harm
mp-24170/CaPH3O4/harm
mp-24170-2/CaPH3O4/anharm
mp-24171/SrPH3O4/harm
mp-24171-2/SrPH3O4/harm
mp-24172/H2SO4/harm
mp-24172-2/H2SO4/harm
mp-24179/KH6C2S2NO4/harm
mp-24179-2/KH6C2S2NO4/harm
mp-24180/RbH6C2S2NO4/harm
mp-24181/CsGaP3HO10/harm
mp-24181-2/CsGaP3HO10/harm
mp-24182/Rb2ZnH12Se2O14/harm
mp-24193/NaH3O2/harm
mp-24193-2/NaH3O2/harm
mp-24195/MgP2H16O10/harm
mp-24195-2/MgP2H16O10/harm
mp-24199/LiHF2/anharm
mp-24204/CaHI/anharm
mp-24205/SrHI/anharm
mp-24214/KPH3O4F/harm
mp-24214-2/KPH3O4F/harm
mp-24215/ScH3Br3N/harm
mp-24216/ZnHgAsHO5/anharm
mp-24217/Sc2P3H3O9/harm
mp-24217-2/Sc2P3H3O9/harm
mp-24227/H8PtN2Cl6/harm
mp-24227-2/H8PtN2Cl6/harm
mp-24229/Na2CaH10C2O11/harm
mp-24229-2/Na2CaH10C2O11/anharm
mp-24230/HCNO/harm
mp-24230-2/HCNO/harm
mp-24232/H5CN3O4/harm
mp-24232-2/H5CN3O4/harm
mp-24234/MoH8S2N2O2/harm
mp-24234-2/MoH8S2N2O2/harm
mp-24239/KB6H6/anharm
mp-24240/K3B12H12I/harm
mp-24240-2/K3B12H12I/harm
mp-24241/Rb3B12H12I/anharm
mp-24262/KPH2O4/harm
mp-24262-2/KPH2O4/harm
mp-24263/KPH2O4/harm
mp-24263-2/KPH2O4/harm
mp-24266/Ca2BHN2/anharm
mp-24267/ZnP4H16N2O16/harm
mp-24267-2/ZnP4H16N2O16/harm
mp-24272/CaH20C4S4N2O12/harm
mp-24272-2/CaH20C4S4N2O12/harm
mp-24273/CdH20C4S4N2O12/harm
mp-24273-2/CdH20C4S4N2O12/harm
mp-24279/AlH36C12S6I3O6/harm
mp-24280/GaH36C12S6I3O6/harm
mp-24281/InH36C12S6I3O6/harm
mp-24292/Sr2H6Ru/anharm
mp-24294/HgHClO4/harm
mp-24294-2/HgHClO4/harm
mp-24297/SrP2H4O4/harm
mp-24298/P2H4PbO4/harm
mp-24298-2/P2H4PbO4/harm
mp-24302/CdAs2HF13/harm
mp-24302-2/CdAs2HF13/harm
mp-24303/Mg3P4H48N2O30/harm
mp-24307/CdH8C4S4N6/harm
mp-24307-2/CdH8C4S4N6/harm
mp-24312/SrH18O10/harm
mp-24312-2/SrH18O10/harm
mp-24316/CdP2H4O4/harm
mp-24316-2/CdP2H4O4/harm
mp-24328/RbHCO2/harm
mp-24336/MgH4Cl2O2/harm
mp-24336-2/MgH4Cl2O2/harm
mp-24337/MgH2Cl2O/anharm
mp-24337-2/MgH2Cl2O/anharm
mp-24338/Sr5As3H/harm
mp-24338-2/Sr5As3H/harm
mp-24340/K3GeH3S3O2/harm
mp-24340-2/K3GeH3S3O2/harm
mp-24341/CsBeH3/harm
mp-24341-2/CsBeH3/harm
mp-24345/ZnH12S2O12/harm
mp-24345-2/ZnH12S2O12/harm
mp-24348/BiP4HO12/harm
mp-24354/H7Se2NO6/harm
mp-24354-2/H7Se2NO6/harm
mp-24356/CdH4NCl3/harm
mp-24356-2/CdH4NCl3/anharm
mp-24357/H3CSO4F3/harm
mp-24359/CaAsH7O7/harm
mp-24361/CaP2H4O8/harm
mp-24361-2/CaP2H4O8/harm
mp-24363/PH10N2O4F/harm
mp-24364/CaAs2H4O8/harm
mp-24364-2/CaAs2H4O8/harm
mp-24367/Na2AsH15O11/harm
mp-24369/Na2SiH12O9/harm
mp-24369-2/Na2SiH12O9/harm
mp-24375/TlH4NCl4/harm
mp-24375-2/TlH4NCl4/anharm
mp-24381/H5ClO2/harm
mp-24381-2/H5ClO2/harm
mp-24383/MgH4N2/harm
mp-24384/CaH8Cl2O4/harm
mp-24384-2/CaH8Cl2O4/harm
mp-24389/CaPH5O6/harm
mp-24389-2/CaPH5O6/harm
mp-24390/CaPHO4/harm
mp-24391/MgB3H15O13/harm
mp-24396/MgH14SO11/harm
mp-24399/MgH10SO9/harm
mp-24399-2/MgH10SO9/harm
mp-24402/CaAlSiHO5/harm
mp-24402-2/CaAlSiHO5/anharm
mp-24405/LiCd4Ge5HO15/harm
mp-24407/CdP2H6O7/harm
mp-24409/PH4I/anharm
mp-24411/K2LiAlH6/anharm
mp-24412/K2NaAlH6/anharm
mp-24413/Na2LiAlH6/anharm
mp-24421/BaH2Cl2O7/harm
mp-24421-2/BaH2Cl2O7/harm
mp-24422/CaHBr/anharm
mp-24423/SrHBr/anharm
mp-24424/BaHBr/anharm
mp-24426/HgH2SeO5/harm
mp-24426-2/HgH2SeO5/harm
mp-24428/KH2N/anharm
mp-24431/Si2H2O3/harm
mp-24431-2/Si2H2O3/harm
mp-24433/KHSeO3/harm
mp-24433-2/KHSeO3/harm
mp-24436/Ca5As4H10O20/harm
mp-24438/K2MgH12S2O14/harm
mp-24438-2/K2MgH12S2O14/harm
mp-24440/Na3SbH18S4O9/harm
mp-24445/Nd2H16S3O20/harm
mp-24446/LiH2SO4/harm
mp-24446-2/LiH2SO4/anharm
mp-24452/CaP2H6O7/harm
mp-24456/SrH2N2O5/harm
mp-24456-2/SrH2N2O5/harm
mp-24460/MgH6S4O16/harm
mp-24460-2/MgH6S4O16/harm
mp-24461/H12OsN5Cl3O/harm
mp-24461-2/H12OsN5Cl3O/harm
mp-24463/H3SO4F/harm
mp-24463-2/H3SO4F/harm
mp-24468/H8SN2O4/harm
mp-24468-2/H8SN2O4/harm
mp-24469/CaAl4Si2H2O12/harm
mp-24469-2/CaAl4Si2H2O12/harm
mp-24473/BePH4NO4/harm
mp-24473-2/BePH4NO4/harm
mp-24479/SrH2Br2O7/harm
mp-24479-2/SrH2Br2O7/harm
mp-24488/NaZn2H3S2O8/harm
mp-24500/ZnH12SeO10/harm
mp-24502/ZnH2S2O8/harm
mp-24502-2/ZnH2S2O8/harm
mp-24504/H2/harm
mp-24504-2/H2/anharm
mp-24505/MgAl2P2H18O18/harm
mp-24507/Na6Zn3P4H6O19/harm
mp-24509/CdH4Br2O8/harm
mp-24509-2/CdH4Br2O8/harm
mp-24510/BaH2I2O7/harm
mp-24510-2/BaH2I2O7/harm
mp-24517/Rb2CaH4/anharm
mp-24523/CsAlH24Se2O20/harm
mp-24534/CaH4SeO6/harm
mp-24534-2/CaH4SeO6/harm
mp-24538/K2H12RuS2O14/harm
mp-24547/ZnH2Se2O8/harm
mp-24547-2/ZnH2Se2O8/harm
mp-24560/LiB2H3O5/harm
mp-24560-2/LiB2H3O5/harm
mp-24563/Ga2P3H3O9/anharm
mp-24565/BaHClO/anharm
mp-24565-2/BaHClO/anharm
mp-24566/MgH8I2O10/harm
mp-24566-2/MgH8I2O10/harm
mp-24570/Be3As2H4O10/harm
mp-24570-2/Be3As2H4O10/harm
mp-24574/NdH5Se2O8/harm
mp-24576/VAgH2O4/harm
mp-24576-2/VAgH2O4/harm
mp-24585/LiZnPH2O5/harm
mp-24585-2/LiZnPH2O5/harm
mp-24589/K2HBrO/anharm
mp-24591/ZnH2SeO4/harm
mp-24591-2/ZnH2SeO4/harm
mp-24595/Ca2B5H2ClO10/harm
mp-24595-2/Ca2B5H2ClO10/harm
mp-24597/Cr2CdH14N4O8/harm
mp-24597-2/Cr2CdH14N4O8/harm
mp-24601/Al3Si2H3O10/harm
mp-24603/CaAl2Si2H4O10/harm
mp-24603-2/CaAl2Si2H4O10/harm
mp-24608/K2AlH2OF5/harm
mp-24608-2/K2AlH2OF5/harm
mp-24610/LiPH2O4/harm
mp-24610-2/LiPH2O4/harm
mp-24615/LiH4SeNO4/harm
mp-24615-2/LiH4SeNO4/harm
mp-24618/AlH10N2OF5/harm
mp-24618-2/AlH10N2OF5/harm
mp-24620/MgMoH2O5/harm
mp-24620-2/MgMoH2O5/harm
mp-24625/KHCN2/harm
mp-24625-2/KHCN2/harm
mp-24638/Mg3P2H16O16/harm
mp-24638-2/Mg3P2H16O16/harm
mp-24640/ErH3S3O12/harm
mp-24645/ErH3O3/harm
mp-24645-2/ErH3O3/harm
mp-24646/NaAlBP2H3O10/harm
mp-24646-2/NaAlBP2H3O10/harm
mp-24656/YH3S3O12/harm
mp-24657/ZnBP2H4NO8/harm
mp-24657-2/ZnBP2H4NO8/harm
mp-24662/Rb4Mg3H10/anharm
mp-24664/ZnH8C2N4Cl2O2/harm
mp-24668/CsHF2/anharm
mp-24674/Be3P2H4O10/harm
mp-24674-2/Be3P2H4O10/harm
mp-24683/RbZn2P2HO8/harm
Harmonic properties
Summary
mp-24683-2/RbZn2P2HO8/harm
mp-24694/ZnH4N2/harm
mp-24705/SrCaB5H2ClO10/harm
mp-24705-2/SrCaB5H2ClO10/harm
mp-24712/PH5NO3F/harm
mp-24712-2/PH5NO3F/harm
mp-24714/ZnH4C2O6/harm
mp-24721/RbH/anharm
mp-24733/NaZnP3H8O10/harm
mp-24741/ScH3NCl3/harm
mp-24741-2/ScH3NCl3/harm
mp-24742/K2MgH8S2O12/harm
mp-24747/Na3H6Rh/anharm
mp-24757/AlBP2H5NO9/harm
mp-24757-2/AlBP2H5NO9/harm
mp-24759/ZnH20Se2N2O14/harm
mp-24761/RbGaBP2HO9/harm
mp-24764/AlH36C12S6Cl3O6/harm
mp-24765/KHoH8RuC6N6O4/harm
mp-24796/Rb3B12H12Br/anharm
mp-24798/Rb3B12H12Cl/anharm
mp-24799/Cs3B12H12Cl/harm
mp-24799-2/Cs3B12H12Cl/anharm
mp-24802/Sr2Al3Si3HO13/anharm
mp-24809/CaH2/harm
mp-24809-2/CaH2/harm
mp-24814/KBH4/harm
mp-24814-2/KBH4/harm
mp-24822/Na5Al3H14/anharm
mp-24822-2/Na5Al3H14/anharm
mp-24830/SiP3H29C10BrN/harm
mp-24831/DyH4I3O11/harm
mp-24834/H4N2O3/harm
mp-24834-2/H4N2O3/harm
data_25001-26000
data_26001-27000
data_27001-28000
data_28001-29000
data_29001-30000
data_30001-31000
data_31001-32000
data_32001-33000
data_33001-34000
data_34001-35000
data_35001-36000
data_36001-37000
data_37001-38000
data_38001-39000
data_39001-40000
data_40001-41000
data_41001-42000
data_42001-43000
data_43001-44000
data_504001-505000
data_505001-506000
data_510001-511000
data_530001-531000
data_531001-532000
data_532001-533000
data_534001-535000
data_540001-541000
data_541001-542000
data_542001-543000
data_543001-544000
data_545001-546000
data_546001-547000
data_547001-548000
data_548001-549000
data_549001-550000
data_550001-551000
data_551001-552000
data_552001-553000
data_553001-554000
data_554001-555000
data_555001-556000
data_556001-557000
data_557001-558000
data_558001-559000
data_559001-560000
data_560001-561000
data_561001-562000
data_562001-563000
data_563001-564000
data_565001-566000
data_566001-567000
data_567001-568000
data_568001-569000
data_569001-570000
data_570001-571000
data_571001-572000
data_572001-573000
data_573001-574000
data_574001-575000
data_578001-579000
data_579001-580000
data_580001-581000
data_581001-582000
data_582001-583000
data_583001-584000
data_584001-585000
data_585001-586000
data_600001-601000
data_601001-602000
data_603001-604000
data_604001-605000
data_605001-606000
data_606001-607000
data_607001-608000
data_608001-609000
data_609001-610000
data_610001-611000
data_611001-612000
data_612001-613000
data_613001-614000
data_614001-615000
data_615001-616000
data_616001-617000
data_617001-618000
data_618001-619000
data_619001-620000
data_620001-621000
data_621001-622000
data_622001-623000
data_623001-624000
data_624001-625000
data_625001-626000
data_626001-627000
data_627001-628000
data_628001-629000
data_629001-630000
data_630001-631000
data_631001-632000
data_632001-633000
data_633001-634000
data_634001-635000
data_635001-636000
data_636001-637000
data_637001-638000
data_638001-639000
data_639001-640000
data_640001-641000
data_641001-642000
data_642001-643000
data_643001-644000
data_644001-645000
data_645001-646000
data_646001-647000
data_647001-648000
data_648001-649000
data_649001-650000
data_650001-651000
data_651001-652000
data_652001-653000
data_653001-654000
data_654001-655000
data_655001-656000
data_656001-657000
data_657001-658000
data_662001-663000
data_665001-666000
data_667001-668000
data_669001-670000
data_672001-673000
data_673001-674000
data_674001-675000
data_675001-676000
data_676001-677000
data_677001-678000
data_679001-680000
data_680001-681000
data_681001-682000
data_682001-683000
data_683001-684000
data_684001-685000
data_685001-686000
data_686001-687000
data_687001-688000
data_689001-690000
data_690001-691000
data_691001-692000
data_693001-694000
data_694001-695000
data_695001-696000
data_696001-697000
data_697001-698000
data_698001-699000
data_699001-700000
data_703001-704000
data_704001-705000
data_705001-706000
data_706001-707000
data_707001-708000
data_708001-709000
data_709001-710000
data_714001-715000
data_715001-716000
data_720001-721000
data_721001-722000
data_722001-723000
data_723001-724000
data_724001-725000
data_725001-726000
data_726001-727000
data_727001-728000
data_728001-729000
data_729001-730000
data_730001-731000
data_731001-732000
data_732001-733000
data_733001-734000
data_734001-735000
data_735001-736000
data_736001-737000
data_738001-739000
data_740001-741000
data_741001-742000
data_743001-744000
data_744001-745000
data_746001-747000
data_752001-753000
data_753001-754000
data_754001-755000
data_755001-756000
data_756001-757000
data_757001-758000
data_758001-759000
data_759001-760000
data_760001-761000
data_761001-762000
data_762001-763000
data_763001-764000
data_764001-765000
data_765001-766000
data_766001-767000
data_767001-768000
data_768001-769000
data_769001-770000
data_770001-771000
data_771001-772000
data_772001-773000
data_773001-774000
data_774001-775000
data_775001-776000
data_776001-777000
data_777001-778000
data_778001-779000
data_779001-780000
data_780001-781000
data_781001-782000
data_782001-783000
data_796001-797000
data_801001-802000
data_818001-819000
data_825001-826000
data_826001-827000
data_831001-832000
data_836001-837000
data_849001-850000
data_850001-851000
data_851001-852000
data_857001-858000
data_859001-860000
data_860001-861000
data_861001-862000
data_862001-863000
data_863001-864000
data_864001-865000
data_865001-866000
data_866001-867000
data_867001-868000
data_924001-925000
data_935001-936000
data_936001-937000
data_937001-938000
data_941001-942000
data_945001-946000
data_949001-950000
data_950001-951000
data_961001-962000
data_962001-963000
data_966001-967000
data_971001-972000
data_972001-973000
data_973001-974000
data_974001-975000
data_975001-976000
data_976001-977000
data_977001-978000
data_978001-979000
data_979001-980000
data_980001-981000
data_981001-982000
data_982001-983000
data_983001-984000
data_984001-985000
data_985001-986000
data_986001-987000
data_988001-989000
data_989001-990000
data_990001-991000
data_991001-992000
data_992001-993000
data_995001-996000
data_996001-997000
data_997001-998000
data_998001-999000
data_999001-1000000
data_1001001-1002000
data_1002001-1003000
data_1004001-1005000
data_1005001-1006000
data_1006001-1007000
data_1007001-1008000
data_1008001-1009000
data_1009001-1010000
data_1011001-1012000
data_1012001-1013000
data_1013001-1014000
data_1014001-1015000
data_1016001-1017000
data_1017001-1018000
data_1018001-1019000
data_1019001-1020000
data_1020001-1021000
data_1021001-1022000
data_1022001-1023000
data_1023001-1024000
data_1025001-1026000
data_1026001-1027000
data_1029001-1030000
data_1030001-1031000
data_1040001-1041000
data_1041001-1042000
data_1042001-1043000
data_1043001-1044000
data_1044001-1045000
data_1045001-1046000
data_1046001-1047000
data_1047001-1048000
data_1048001-1049000
data_1049001-1050000
data_1056001-1057000
data_1057001-1058000
data_1060001-1061000
data_1062001-1063000
data_1063001-1064000
data_1064001-1065000
data_1065001-1066000
data_1066001-1067000
data_1067001-1068000
data_1068001-1069000
data_1069001-1070000
data_1070001-1071000
data_1071001-1072000
data_1072001-1073000
data_1075001-1076000
data_1076001-1077000
data_1077001-1078000
data_1078001-1079000
data_1079001-1080000
data_1080001-1081000
data_1084001-1085000
data_1086001-1087000
data_1087001-1088000
data_1091001-1092000
data_1092001-1093000
data_1093001-1094000
data_1094001-1095000
data_1095001-1096000
data_1096001-1097000
data_1097001-1098000
data_1098001-1099000
data_1099001-1100000
data_1100001-1101000
data_1101001-1102000
data_1102001-1103000
data_1103001-1104000
data_1104001-1105000
data_1105001-1106000
data_1106001-1107000
data_1110001-1111000
data_1111001-1112000
data_1112001-1113000
data_1113001-1114000
data_1114001-1115000
data_1119001-1120000
data_1120001-1121000
data_1147001-1148000
data_1153001-1154000
data_1172001-1173000
data_1173001-1174000
data_1176001-1177000
data_1178001-1179000
data_1179001-1180000
data_1180001-1181000
data_1181001-1182000
data_1182001-1183000
data_1183001-1184000
data_1184001-1185000
data_1185001-1186000
data_1186001-1187000
data_1187001-1188000
data_1188001-1189000
data_1189001-1190000
data_1190001-1191000
data_1191001-1192000
data_1192001-1193000
data_1193001-1194000
data_1194001-1195000
data_1195001-1196000
data_1196001-1197000
data_1197001-1198000
data_1198001-1199000
data_1199001-1200000
data_1200001-1201000
data_1201001-1202000
data_1202001-1203000
data_1203001-1204000
data_1204001-1205000
data_1205001-1206000
data_1206001-1207000
data_1207001-1208000
data_1208001-1209000
data_1209001-1210000
data_1210001-1211000
data_1211001-1212000
data_1212001-1213000
data_1213001-1214000
data_1214001-1215000
data_1215001-1216000
data_1216001-1217000
data_1217001-1218000
data_1218001-1219000
data_1219001-1220000
data_1220001-1221000
data_1221001-1222000
data_1222001-1223000
data_1223001-1224000
data_1224001-1225000
data_1225001-1226000
data_1226001-1227000
data_1227001-1228000
data_1228001-1229000
data_1229001-1230000
data_1232001-1233000
data_1237001-1238000
data_1238001-1239000
data_1239001-1240000
data_1253001-1254000
data_1300001-1301000
data_1323001-1324000
data_1370001-1371000
data_1382001-1383000
data_1383001-1384000
data_1386001-1387000
data_1387001-1388000
data_1388001-1389000
data_1389001-1390000
data_1390001-1391000
data_1391001-1392000
data_1392001-1393000
data_1393001-1394000
data_1394001-1395000
data_1396001-1397000
data_1397001-1398000
data_1398001-1399000
data_1399001-1400000
data_1400001-1401000
data_1401001-1402000
data_1403001-1404000
data_1404001-1405000
data_1405001-1406000
data_1408001-1409000
data_1411001-1412000
data_1413001-1414000
data_1417001-1418000
data_1419001-1420000
data_1420001-1421000
data_1423001-1424000
data_1426001-1427000
data_1428001-1429000
data_1429001-1430000
data_1435001-1436000
data_1440001-1441000
data_1443001-1444000
data_1445001-1446000
Phonix database
ver2026.03.28
data_24001-25000
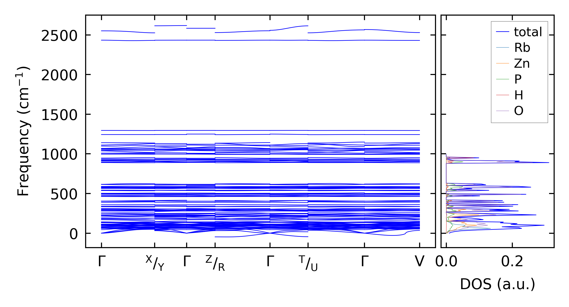
mp-24683/RbZn2P2HO8/harm
mp-24683/RbZn2P2HO8/harm
Space group:
P-1 (2)
Link:
Materials Project
Download:
mp-24683.tar.gz
Harmonic properties
(a) Phonon dispersion and DOS
Summary
(a) Computation time