mp-24121/TbH3O3/harm

Harmonic properties

../../_images/fig_bandos_pr12339.png

(a) Phonon dispersion with participation ratio and DOS

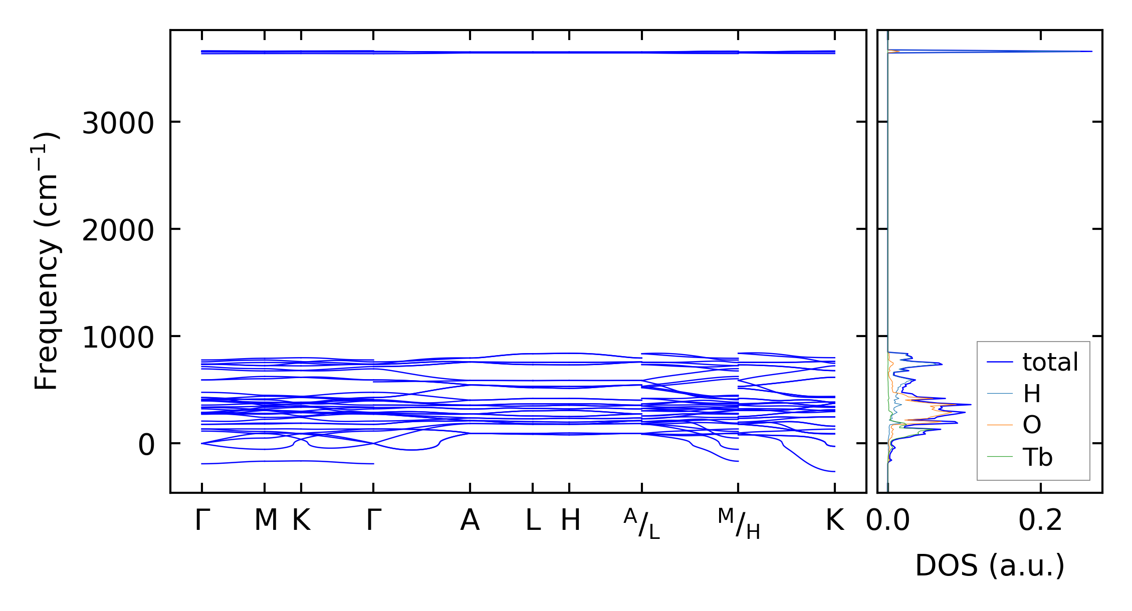
../../_images/fig_bandos16557.png

(b) Phonon dispersion and DOS

../../_images/fig_thermo12339.png

(c) Thermodynamic properties

Force constants

../../_images/fig_fc212038.png

(a) Force constants w.r.t atomic distance

Summary

../../_images/fig_times20940.png

(a) Computation time