mp-24402-2/CaAlSiHO5/anharm

Equation of state

../../_images/fig_bm6146.png

(a) Equation of state

Harmonic properties

../../_images/fig_bandos_pr12405.png

(a) Phonon dispersion with participation ratio and DOS

../../_images/fig_bandos16678.png

(b) Phonon dispersion and DOS

../../_images/fig_thermo12405.png

(c) Thermodynamic properties

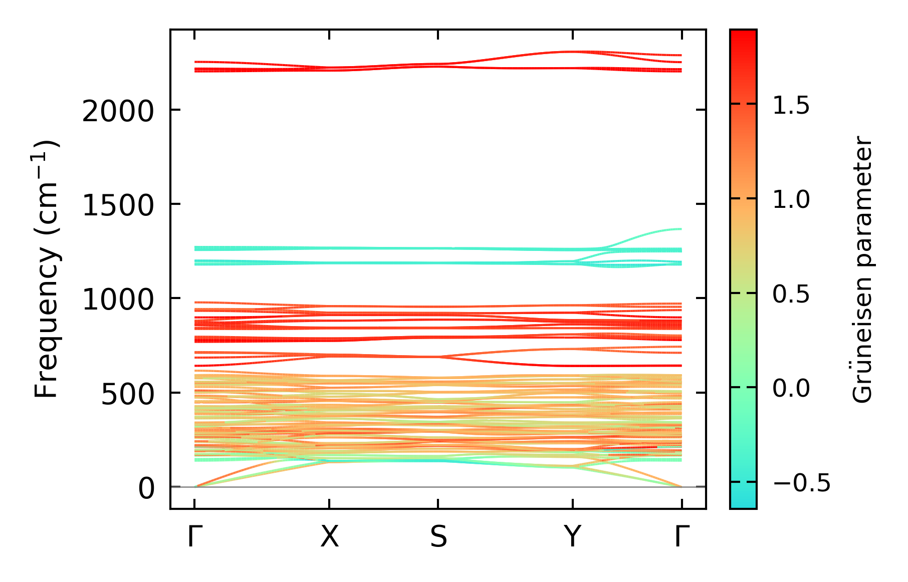
Grüneisen parameters

../../_images/fig_gru_all5155.png

(a) Grüneisen parameters

../../_images/fig_gruneisen5155.png

(b) Phonon dispersion with Grüneisen parameters

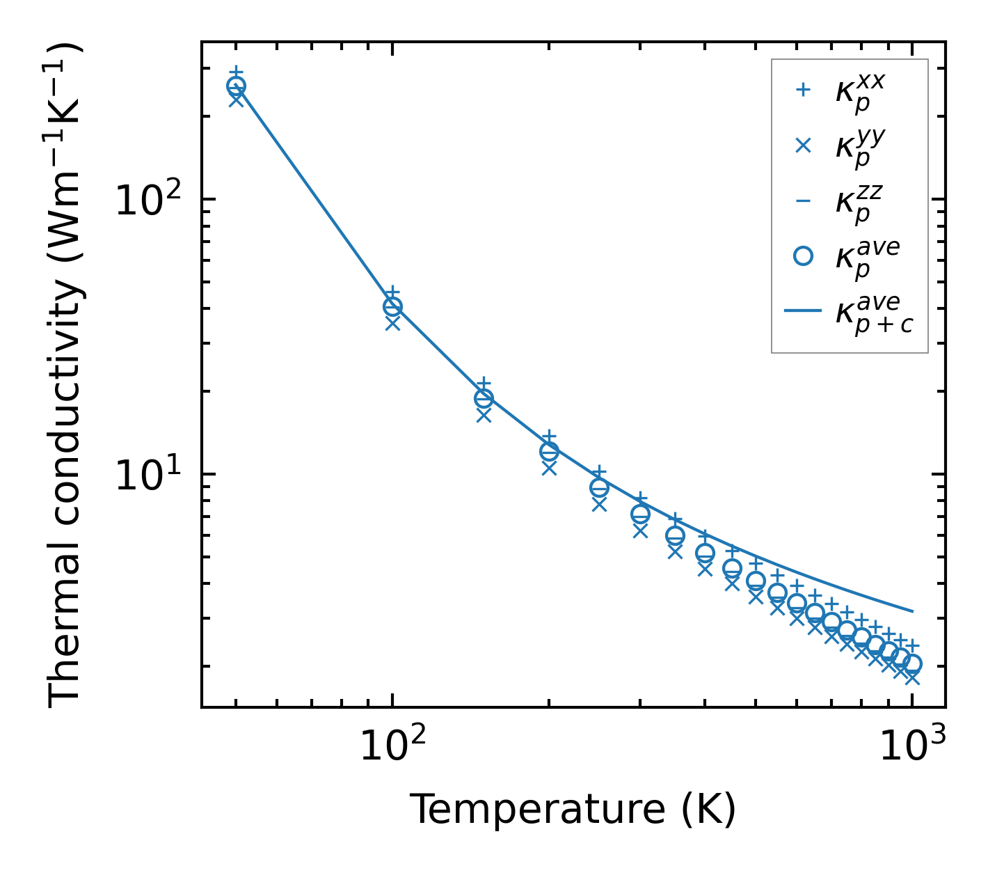
Thermal conductivity

3-phonon (LASSO) — q-mesh: 12x10x8, supercell: 2x2x1

../../_images/fig_kappa9695.png

(a) Temperature-dependent lattice thermal conductivity

../../_images/fig_kappa_vs_grain_size5215.png

(b) Peierls lattice thermal conductivity w.r.t grain size

Phonon lifetime and scattering rates

../../_images/fig_lifetime5104.png

(a) Phonon lifetime due to phonon-phonon scattering

../../_images/fig_scat_rates5103.png

(b) Phonon scattering rates

Cumulative and spectral thermal conductivity

../../_images/fig_cumu_frequency5104.png

(a) Spectral and cumulative thermal conductivity w.r.t frequency

../../_images/fig_cumu_mfp5103.png

(b) Spectral and cumulative thermal conductivity w.r.t MFP

Force constants

../../_images/fig_fc212104.png

(a) Force constants w.r.t atomic distance

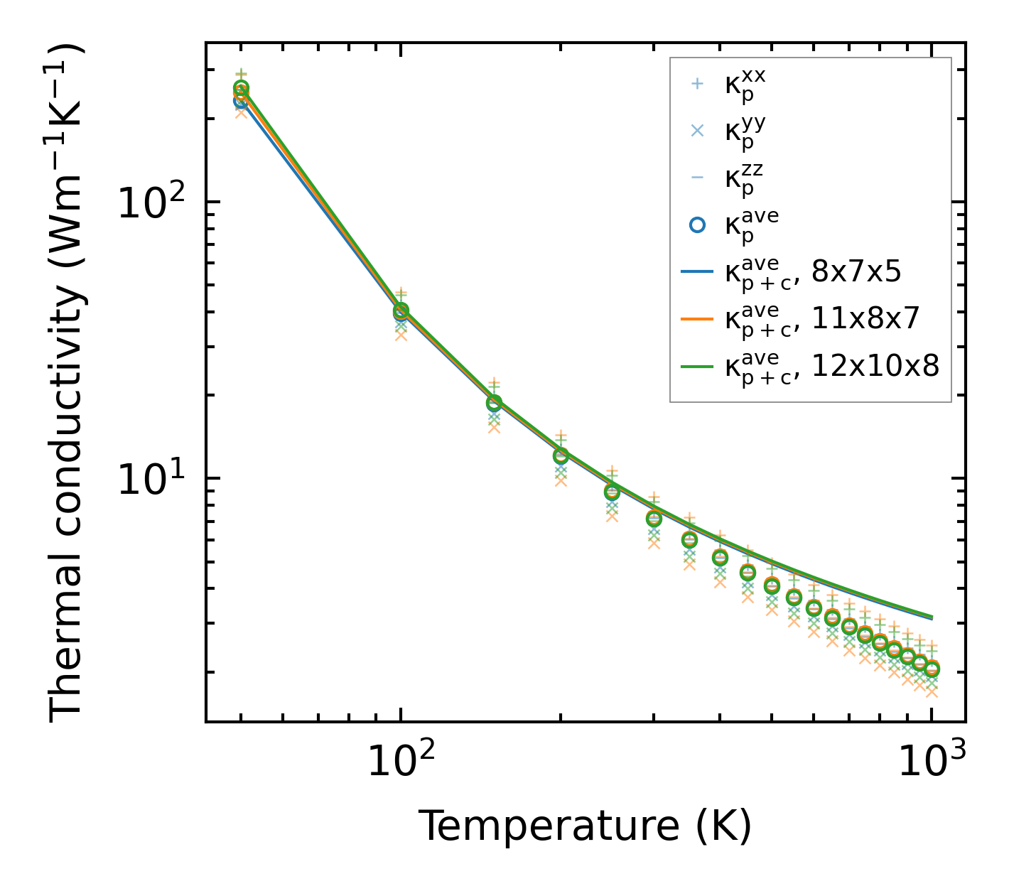
Summary

../../_images/fig_kappa9696.png

(a) Temperature-dependent lattice thermal conductivity

../../_images/fig_times21076.png

(b) Computation time